天有不测风云,正如这句话所说,正在加班的我突然得知父亲一周前检查出肺腺癌晚期,整个人都懵了,因为父母都退休了,每年都会体检,父亲也是今年11月份刚刚体检完。短短的两个月时间,突然确诊了肺癌,还是晚期,实在是接受不了。
我反复查阅资料,大概哭了三天,整夜整夜地睡不着,大概了解父亲的病情及事情的始末。十一月底时,父亲在单位医院体检完后发现了体检报告的胸片有问题,然后做了增强CT进一步检查,检查结果出来后,询问了医生,医生告知没事,这位不负责任的医生为父亲的病情埋下了一颗定时*弹炸**。
一月初,父亲有点不舒服,再次到达医院进行治疗,因父亲2003年时曾脑梗过,医生依然按照脑梗来治疗。母亲逐渐意识到病情的严重性,建议去市中心医院治疗,父亲未答应。头三天是去医院输液然后回家,第四天病情加重办理了住院,第五天突然发现左腿已经麻木失去知觉,当时母亲直接拨打了120,转入市中心医院。当晚父亲左腿已经失去知觉,人也开始模糊,入院后,医生第一时间把母亲叫过去下了病危通知书。
经过病理的重新检测和分析,确诊为肺腺癌晚期,脑转移,肾上结节,淋巴结节。目前左腿无力也是因脑转移压迫。在输了两天甘露醇和甲亢龙、生理盐水之后,慢慢好转,恢复了行走。同时基因检测报告出来了,KRAS G12C 和TP53突变,目前没有上市的靶向药。(510目前还在临床,希望能等到上市,也希望不要太贵,能吃得起。 )
本来寄予的希望都在靶向药,在基因检测结果出来的那一瞬间得知相对应的510还在临床,没有上市的时候,感觉被最后一根稻草压倒。

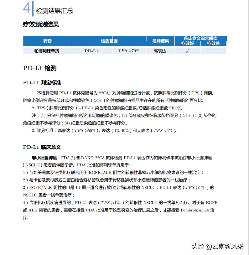
基因检测报告
医院经过专家会诊后,给出方案:因已不能正常行走,先放疗头部,同时进行全身治疗,化疗(培美曲塞+奈达铂)+免疫。医生建议使用卡瑞利珠,当时19800一支,买一赠一,我们了解了一下帕博利珠(K药)和信迪利、替雷利珠等,当时很纠结,因为3月1号之后,卡瑞3000一支,价格上非常有优势。医生也告诉我们,免疫的成功率大概是百分之三十,医生让我们先准备20万。
我一直查资料、问了北京肿瘤、云南肿瘤、广东、郑大等等专家,还在某乎上每天刷帖学习,进行发帖求助。有很多病友家属私信我交流评论,给我意见。这时候碰到了小如姐,她告诉了我她的经历,并把我拉入了与癌共舞的免疫群里。感谢小如姐、财迷姐姐、阳光哥等等,给我分享她们的经历和所知道的,让我不再迷茫。我们PDL大于百分之七十,从数据、副作用等多方面进行对比,最后,我选择了帕博利珠(K药)。因为免疫都没进医保,进口药也确实贵,1月份开始刚好赶上新的赠药政策,花费14万。

检测报告
在这期间,我们治疗同步,头部进行了放疗20次,放疗期间头发基本上掉光了,爸爸很难受,我给他剃了个光头,他说这辈子还没剃过光头555。。并且进行了第一次化疗,效果还可以,第一次化疗父亲没有太多不适感,肉眼可见的是淋巴结节小了一大圈。经过反复和家人商量、争取之后,我们在2月24号,打了第一次K,两支,花费了三万五千多。打完之后第二天睡了一整天非常乏力,出虚汗。第三天开始,精神状态很好,上了化疗,吃饭那些也都不错,现在就祈祷着免疫有效,可以一直打下去。二化完准备出院的时候,我妈打电话说走不了,又打上了泵。到了医院才发现是加了恩度,一化的时候就加了。这个情况我们不太清楚,恩度输7天,七千多,价格不便宜是其次的,主要是我爸爸背那个泵很崩溃 ,七天一支背着,静脉输注。打完K,二化后,可能是药效的原因,我爸爸比较乏力,出虚汗,胃口也不好。他住院时间太久,又要背七天泵,心情极其不开心。 出院一个多星期了还是缓不过来,不知道是K的原因还是化疗的原因,但是我们确实用药太多,爸爸身体抗不住。准备去问一下,能不能换成贝伐,恩度输注确实太难受了。
在父亲生病的这期间,我们经历了很多事情,因为花费太大,虽然职工医保可以报销一大部分,但是我们3月初出院,短短两个月时间已经花费将近八万块,报销后自费三万左右,加上自费的基因检测8900,K三万六,父亲不能行走的时候,我们还请了几天男护工,自费了八万多。选择了K,花费就很大,但是我们都想尽力试一试,不想后悔。

放疗后头发变白 一直脱发严重的爸爸
我们商量之后决定把家里的一套空房挂在网上卖,爸爸支持的,然后听到一些亲戚朋友对我爸生病的看法,觉得没必要花这么多钱啥的。我当时就和那个所谓的亲戚朋友说,这要是你爸你管不管,反正我会管我爸。我们家也就是普通家庭,我爸一病 看热闹的人也有,帮忙的亲戚邻居朋友也有,人生百态吧。我爸爸人特别善良,之前朋友有难事,借给朋友四万块钱,但是一直没还给我爸,这次我爸生病,我们也是各种筹钱,房子一时半会也卖不出去,我们去问他的朋友,希望他能尽快还钱,他的所谓的朋友叫了他哥哥来,让我们拿着欠条去法院起诉他,说他没钱。闹得很大,我们还打了110,他们也是一句话,知道我爸得了什么病,活不长了,就不想还。警察让我们直接走司法程序,去法院起诉。我不知道这个过程需要多久,也不知道怎么对付这种老赖。在急用钱的时候,朋友帮忙告诉我发一下水滴筹,先解决一下目前的困境。
在这种时候,我看得很清楚,也无所谓外界的干扰,很多人劝我给我爸打便宜的药,这样没有那么大的经济压力,我都当没听见。自己心里有杆秤,我学习了数据有分析,也和很多病友家属一起在群里讨论,碰到了很多好心的家属,在我迷茫的时候帮助了我。 现在,我只希望我爸可以撑过去,慢慢往前走。
今天是3月15号 爸爸出院一个多星期了,还是左腿没有力气,走路比较困难,需要人扶着。我要回去上班了,毕竟这是一场持久战,经济上不能松懈。其实关于这个上班的问题,我也是矛盾,纠结了很久。因为我毕业之后一直就在外省从事新闻工作,回家照顾父亲的话,先不说工作适不适合,一个重要的问题就是工资远远达不到目前的标准。我去上班的话,又照顾不到。我爸出院后,我又请了两周的假,大概一共请了一个多月,看我爸的状态还可以,能吃能睡,就是腿比较无力。反复思考之后,我还是决定先去上班,因为确实花费太大,等两个月之后,打完四次K,看下评估,如果有效就继续努力赚钱,如果状态不好,我再回来。

站在医院楼下深感无力
保证有收入才是王道,我看AMG510已经在临床,群里也有人在国外吃原料,七万左右一个月吧,就算上市,估计也不会便宜,希望我爸能等到,更希望我们可以吃得起。房子还没卖出去,家里的积蓄先留着给爸爸看病。我工作时间不长,除了还房贷,手里的积蓄也不多,先拿出来支撑一下,一家人一起努力,尽力度过难关。
最后,我想说几点,首先是针对体检的问题:定期体检很重要,然后我觉得治疗是一方面,医生的专业性和责任心更重要,希望大家都能遇到一个专业的,有责任心、有医德的医生。不知道如果一开始在单位医院体检有问题的时候,医生能及时告知,而不是说没事,现在会不会更好一点。
第二点:针对现在大病费用高,看不起病的情况:我觉得有些保险还是有必要的,这次我爸爸生病,我都很后悔没有买什么重疾险,我看隔壁病床宫颈癌的阿姨,她儿子告诉我保险赔了十万多一点,他也没花多少钱买保险,我还是给我自己和妈妈买上了,不想给以后的儿女增添负担。
第三点:关于医疗报销,我爸爸是职工医保,报销的部分还是比较多的,但是普通家庭依旧是很难负担的,期间我朋友帮我进行水滴筹的求助,也都是亲戚同学同事朋友帮忙,筹到了两万多目前,准备到实在没办法的时候用,但是针对国人看病难、看病贵的问题,我觉得单靠买保险或者是医保是解决不了根本的问题的,毕竟花费很大的免疫治疗药,到现在说是3月1号进医保,我看大家仍旧是在外面药房购买,并不能报销,更不要说进口药了。得这个病的时候,听到最多的无非是人财两空这句话,辛辛苦苦一辈子存的钱可能都不够几个疗程的治疗。而且我们去申请大病补助,也被拒绝了,原因是查了一下户口本上的人,有固定收入,我也不知道这个大病补助3000元是针对大病,还是什么严苛的要求了。
看到最近“十四五”规划所提到的,解决空气质量、养老难等问题,我想说,在中国,其实看病难的这个问题是始终存在的,那么针对国家的政策和进医保的药物,各地的医院还是不能报销等等实际的问题,还是要究其根本的,办法是有了,但是实施还是跟不上,患者还是得不到保障,有很多人因为看不起病,放弃治疗,这样的悲剧每天都在上演。
我也是个新闻媒体工作者,对于很多社会问题,我觉得大家看到的同时,要有人敢说出来,一个人的力量可能是微小的,但是如果拧成绳,大家一起指出社会的根本问题,才会有机会实现和改变。
最后的最后,做好自己,家属和病人的心态要保持好。尤其是病人的心态,我看过很多抗癌患者的采访和资料,度过了五年、十年的患者,就是两个字:心态。说难也难,生病之后心态是很不好调节的,想得也多,但是无论如何,这条路再难走,也要慢慢地走下去,与广大的病友和家属共勉,路漫漫其修远兮,吾将上下而求索。
好了,说了这么多,
一起加油!