今天我们要讨论的是一种新的抗癌策略——低蛋白饮食。这种策略的核心是通过调整饮食来影响我们体内的细胞,从而抑制癌细胞的生长。听起来是不是很神奇?让我们一起来看看这是怎么回事。
首先,我们要了解一下癌细胞。癌细胞是一种异常生长的细胞,它们的生长速度通常比正常细胞快。为了支持这种快速的生长,癌细胞需要大量的营养物质,其中就包括蛋白质。这就是为什么癌症患者往往需要高蛋白饮食的原因。
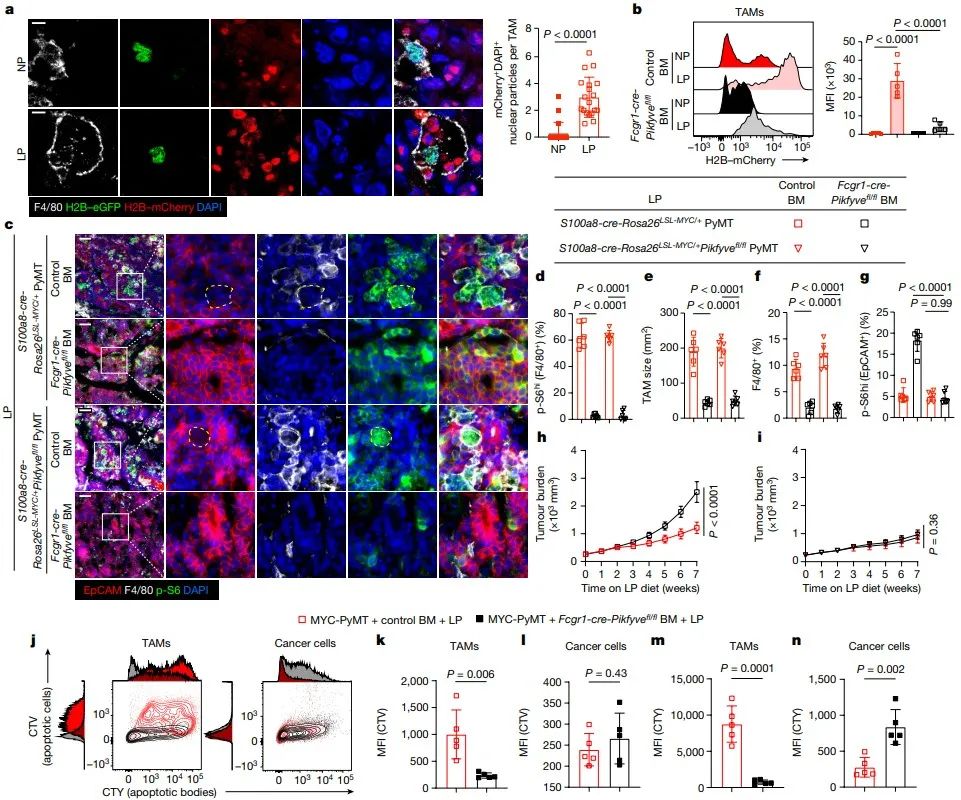
然而,最新的研究发现,低蛋白饮食可能有助于抑制癌细胞的生长。这是因为,当我们的饮食中蛋白质含量降低时,我们体内的一种特殊细胞——肿瘤相关巨噬细胞(TAMs)会变得更加活跃。这些巨噬细胞可以吞噬并消灭癌细胞,从而阻止癌细胞的生长。
为了了解低蛋白饮食如何影响巨噬细胞和癌细胞的行为,斯隆-凯瑟琳癌症中心的研究人员进行了小鼠试验。他们使用特殊的抗体来标记和检测细胞,以识别和区分肿瘤相关巨噬细胞和癌细胞。
数据显示,这个过程的关键在于mTORC1信号通路。mTORC1是一种重要的信号通路,影响到细胞生长、代谢和生存。在正常情况下,癌细胞中的mTORC1信号通路会非常活跃,帮助癌细胞获取营养并快速生长。
然而,研究人员发现,当我们的饮食中蛋白质含量降低时,mTORC1信号通路的活动模式会发生变化。在这种情况下,mTORC1会在巨噬细胞中被激活,而在癌细胞中被抑制。这是因为,当蛋白质供应减少时,我们的身体会启动自噬程序,使细胞开始消耗自身的部分以获取能量和营养。在这个过程中,巨噬细胞会被激活,开始吞噬并消灭癌细胞。

(mTORC1 信号传导决定巨噬细胞和癌细胞的竞争)
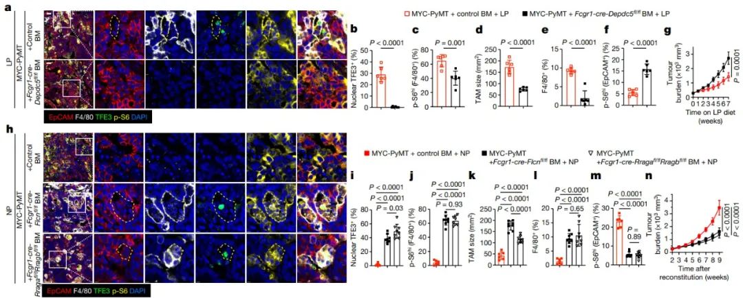
进一步的小鼠实验显示,这个过程的关键在于一种名为Rag GTPases的蛋白质。在正常蛋白质饮食下,Rag GTPases会抑制mTORC1的活性,从而阻止巨噬细胞的激活。然而,当蛋白质供应减少时,Rag GTPases会被抑制,因而允许mTORC1在巨噬细胞中被激活。

(Rag GTPase营养感应通路控制巨噬细胞中的mTORC1信号传导)
这样,当我们的饮食中蛋白质含量降低时,巨噬细胞的mTORC1信号通路被激活,癌细胞的则被抑制,使得巨噬细胞得以抢占癌细胞的营养来源,从而抑制癌细胞的生长。
此外,这项研究还发现,低蛋白饮食可以增加肿瘤中凋亡细胞的数量,这些凋亡细胞可以被巨噬细胞吞噬,从而进一步抑制肿瘤的生长。
这个发现为我们提供了一种新的抗癌策略。通过调整饮食,我们可以激活身体内的巨噬细胞,让它们帮助我们抵抗癌症。但是,这项研究还处于初级阶段,我们需要更多的科学研究来验证这个策略的有效性和安全性。
另外,这项研究也不意味着所有的肿瘤患者都应该采取低蛋白饮食,因为每个人的情况都是独特的,需要根据个人的健康状况和医生的建议来确定饮食计划。