(此处已添加小程序,请到*今条头日**客户端查看)
3个月降约50%正在卖
从阿里法拍获悉,无锡通惠商务大厦正在开拍,这座地标性的烂尾工程,目前已经降约近50%。

5月2.5亿法拍开始

3个月狂降近1.1亿
8月24日,起拍价从2.5亿降到了1.4亿,降了近1.1亿!
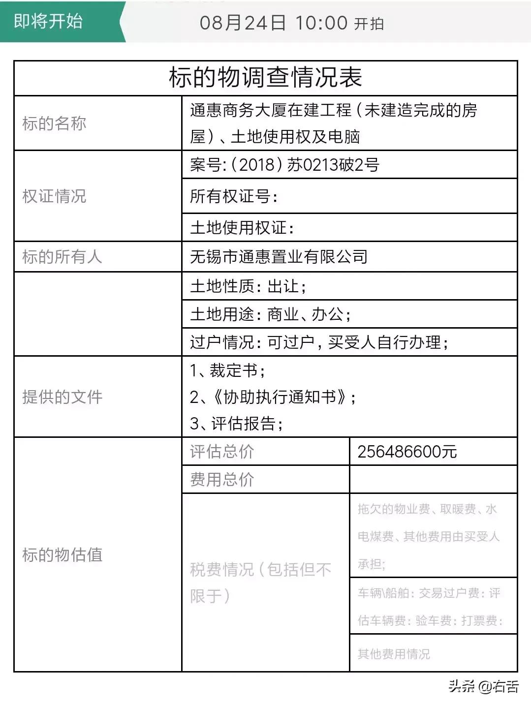
无锡市通惠置业有限公司管理人将于 2019 年 8 月24 日10 时至 2019 年 10 月23 日 10时止(延时除外)在阿里巴巴司法拍卖网络平台进行公开变卖活动,现公告如下:
一、变卖标的物:无锡市通惠置业有限公司名下位于无锡市通惠东路惠农桥西南侧的在建工程(未建造完成的房屋)、土地及电脑,情况如下:
(1)在建工程(未建造完成的房屋):具有地下4层、地上34层,总高143.64米,总建筑面积为63544.99平方米。商业房产共4套未售,总建筑面积7912.55平方米;办公房产共182套未售,总建筑面积34549.13平方米;公建配套面积5,326.05平方米;项目规划有地下室13,150.83平方米、避难层2,606.43平方米。
(2)两块商业及办公用地使用权:合计面积7470平方米
(3)联想台式电脑1台
变卖标的总评估价值为:25648.66万元,起拍价格14363.25万元,保证金3000万元,价格幅度100万元。

此标的物地图如下:

地块本身优势还是明显,位于核心地块内,附近住宅区小区林立,更有无锡火车站。
华仁凤凰大厦边上的华仁凤凰城二手房为21972元/平。世茂时光里是去年售罄的新盘。收尾价顶层毛坯为1.47万/平,其他精装修为16000-17000元/㎡。
17个月狂降73%卖不出
1.1亿缩水至0.3亿!

无锡这次法拍,已是第七次。作为破产房源,目前已经缩水了86,334,983,原本估值1.1亿左右,目前起拍价0.3亿左右。
首次拍卖要追溯于2018年5月,60套商铺集体打包出售。在此之前时代广场301号房地产从2016年11月起拍价10858800元到2017年8月6950000元,但是仍旧没有人出价。我在阿里法拍查询了很久,竟没有发现一个出价落锤的案例。




恒生时代广场位于江苏省江阴市长泾镇的新镇区中心地带:西邻长泾实验小学和长泾医院,南靠文化中心和生态公园,北接香谢丽住宅小区,东对恒生高档住宅小区和镇政府、国土分局、地税分局等大型机关办公楼。
