
去医院看!
去医院看!
去医院看!
尤其是疼痛超过一周,
不要忍着,
一定要去医院看医生!

只有在医院才可能
查明疼痛原因
像一些肩痛的病人
其实是心脏病发作
一些胸痛的病人可能是主动脉夹层
这些急性疼痛背后可能是要命的疾病。

另外,长期的局部疼痛会形成
复杂的局部疼痛综合征或中枢性疼痛,
使普通的疼痛变得复杂难以治疗,
疼痛且非常剧烈而影响正常生活;
导致机体免疫力下降,
各系统功能失调,
诱发各种并发症,
甚至致残或危及病人的生命。

长期疼痛还严重影响患者的
躯体、心理和社交功能,
同时还影响其家庭乃至社会。

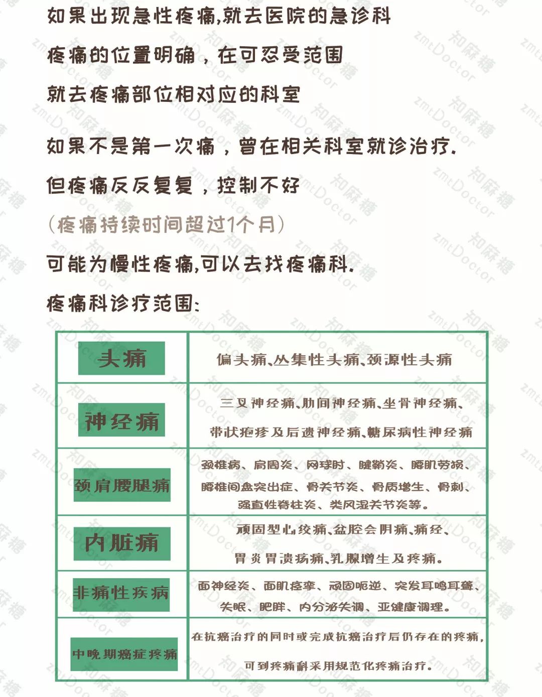
疼痛就诊
作为患者应该准备好这些信息
让主管医生更了解您的疼痛

患者对疼痛描述得越详细越清楚
越有助于医生的发现疼痛的病因
诊断明确才能
制定针对性的治疗方案

2019年10月14日“世界镇痛日”——
主题:全球预防疼痛年

中国抗痛周
疼痛,特别是慢性痛,
是影响人们生活质量的一个严重问题。
随着人类平均寿命的延长,
围绕疼痛而产生的问题与日俱增。
国际疼痛学会2004年提出
“免除疼痛应该是一种基本*权人**”的口号。
我们中国的口号是:
“免除疼痛是人民的基本权利,
是医师的神圣职责”。
并确定
每年十月第三个周一起始的一周
作为“中国抗痛周”,
各地疼痛医务工作者可以根据实际情况,
举办宣传活动、
相应的科普教育、
力所能及的疼痛医学咨询或医疗服务项目等等。
为此,
知麻糖制定了疼痛漫画科普宣传册
以下是宣传册内容部分截图

本期学术审核:救赎之力 陈辉 风舞影云逐月
特别鸣谢 培恩e学
宣传册为A5铜纸印刷
共计30页左右
目前疼痛漫画科普宣传册
在做最后的审核校对工作
宣传册领取方式:
一:疼痛漫画科普宣传册电子版
二:疼痛漫画科普宣传册实体版
-
均需完成申请表
-
接受知麻糖授权
-
添加知麻糖管理员微信

注:
此次宣传册定价为公益价
依据总预订量来定
为批量印刷
印刷质量非常高
价格会远低于市场价
之后不做增印
预定须在
2019年10月12号12点之前支付预订款!
因印刷及快递需花费1周左右时间
实体版宣传册将于10月15日左右发货
宣传册同样适用科室日常宣传
购买渠道即将上线.......
将在微信通知,请务必添加管理员微信!
如有公司愿意公益赞助此次活动
可联系管理员噢。
知麻糖欢迎你~
