春节里,万一遇头疼脑热,去医院会不会吃闭门羹?别担心,衢州市内各大医院均已做好春节期间的门急诊工作,确保亲们能安心健康地过个好年。
衢州各县(市、区)医院春节期间门急诊安排已经出炉,记得收藏哦~
衢州市人民医院
大年三十正常上班。
初一至初三(28日至30日)内科、外科、妇科儿科开诊,专家门诊停诊,急诊24小时开放。
初四(31日)开始门诊恢复正常上班。
衢州市中医医院
1月27日-30日(除夕至正月初三),内科、急诊正常开诊,其它科室门诊停诊;
儿科、皮肤科1月27日上午正常开诊;
1月31日(正月初四)起所有科室正常开诊,名中医馆2月1日(正月初五)开诊。
衢州市妇保院
春节期间,妇科、产科、儿科急诊24小时照常开诊;妇科、儿科、妇保科普通门诊照常开诊;生殖内分泌门诊初一至初二停诊,儿保科、口腔科门诊年初一至初三停诊,内科门诊年三十至初三停诊,外科、男科、整形外科年三十至初六停诊。

衢州市第三医院
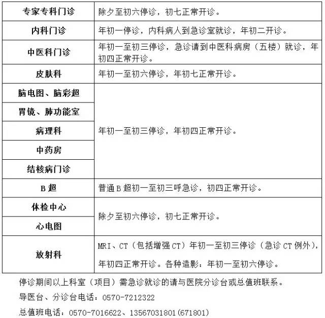
春节期间精神科普通门诊正常开诊,心身科门诊病人请到心身科病房就诊。特检科大年三十至初三(1月27日至30日)放假,初四(2月1日)开始恢复正常上班。各科专家门诊停诊及复诊安排如下:

衢化医院

衢州骨伤科医院
春节期间门急诊正常上班。
柯城区
柯城区人民医院
春节期间普通门诊和急诊正常开诊;
年三十至初六(1月27日至2月2日):专家门诊停诊。
衢江区
衢江区人民医院
新院区
①急诊24小时正常开诊
②1月27日(年三十)---1月31日(初四)
方便门诊、针灸理疗科、各科专家停诊,中医科1月27日(年三十)—1月29日(初二)停诊,泌尿外科1月28日(初一)—1月29日(初二)停诊,其他科室门诊正常开诊。
③2月1日(初五)恢复正常开诊。
坊门街院区
①夜间门诊正常开诊。
②1月28日(初一)--1月30日(初三)儿科、耳鼻喉科停诊。
③1月27日(年三十)--1月31日(初四) 皮肤科、方便门诊、针灸理疗科、妇产科专家停诊,其他科室门诊正常开诊。
④2月1日(初五)恢复正常开诊。
衢江区妇保院
①住院病区(B座二楼、三楼妇产科,四楼新生儿科)、检验科、B超室、药房、挂号处在春节期间正常上班。
②门诊(妇科门诊、产科门诊、儿科门诊)、婴儿沐浴中心1月27日(年三十)——1月30日(正月初三)休息,1月31日(正月初四)开始正常上班,休息期间有急诊的病人可到病区就诊。
龙游县
龙游县人民医院

龙游县中医医院
1月27日(除夕)普通门诊正常运行,专家门诊停诊;
1月28日(年初一)普通门诊、专家门诊停诊;
1月29日(年初二)内科、妇产科、儿科门诊恢复正常;
1月31日(年初四)外科、骨科普通门诊恢复正常。
春节期间急诊、备班加强,住院部运行正常。
地址:龙游县太平路272号。总值班电话7013119
江山市
江山市人民医院
①以下科室除夕下午、初一、初二、初三停诊,共停诊三天半。
体检中心、病案室、内窥镜室、高压氧室、碎石室、门诊三楼收费处。
②以下科室初一停诊一天:
内科门诊、外科门诊、儿科门诊、骨科门诊、神经外科门诊、皮肤科、中医门诊、精神科、针灸理疗科、推拿科、肝炎门诊、结核门诊、肠道门诊、感染科收费、感染科药房、感染科检验;病理科、心电图室、脑电图室、中药房、急诊检验、急诊收费。内科门诊、外科门诊、儿科门诊、骨科门诊、神经外科门诊停诊期间请到急诊科就诊,需专科会诊请相关病区医师协助处理。
③专家、专科门诊:初一、初二、初三停诊三天。
④放射科照常工作。
⑤急诊24小时开放。
常山县
常山县人民医院
①中医科、康复科、中药房、内镜中心、专家专科门诊1月27日—29日(除夕至年初二)停诊,其他门诊照常开诊。
②急诊加强。
③住院部,以及放射科、检验科、超声科等检查科室正常接诊。
开化县
开化县人民医院
①除夕(1月27日)上午门诊正常上班
②除夕下午至初三(1月27日-1月30日)内科、儿科门诊照常开诊
③急诊24小时开放
④初四(1月31日)开始门诊恢复正常上班。
地址:开化县芹阳办事处凤凰中路59号,总值班电话:6023530,值班手机18057023979
开化县中医院
1月27日(除夕)至1月30日(年初三)普通门诊、专家门诊停诊,急诊加强;住院正常运行。
1月31日(年初四)门诊恢复正常上班。
地址:开化县芹阳办事处芹北路26号。
总值班号码:13454049120(589120)。
开化县第二人民医院
初一至初三白天(1月28日--1月30日),内儿科正常接诊,骨外科、妇产科、口腔科、五官科均有值班、上班医生,但需到急诊室或病房就诊。
地址:开化县华埠镇医院弄1号,联系电话:6520829
开化县妇幼保健院
儿科门诊在春节期间照常上班,急诊照常24小时上班。
妇科门诊、产科门诊(孕期体检)于年三十下午、初一停诊(1月27日至1月28日),初二(1月29日)正常上班。
儿保科(儿童体检)于年三十下午、初一、初二、初三(1月27日至1月30日)停诊,初四(1月31日)正常上班。
地址:开化县芹阳办事处南湖路10号,总值班电话:6023318,6014611