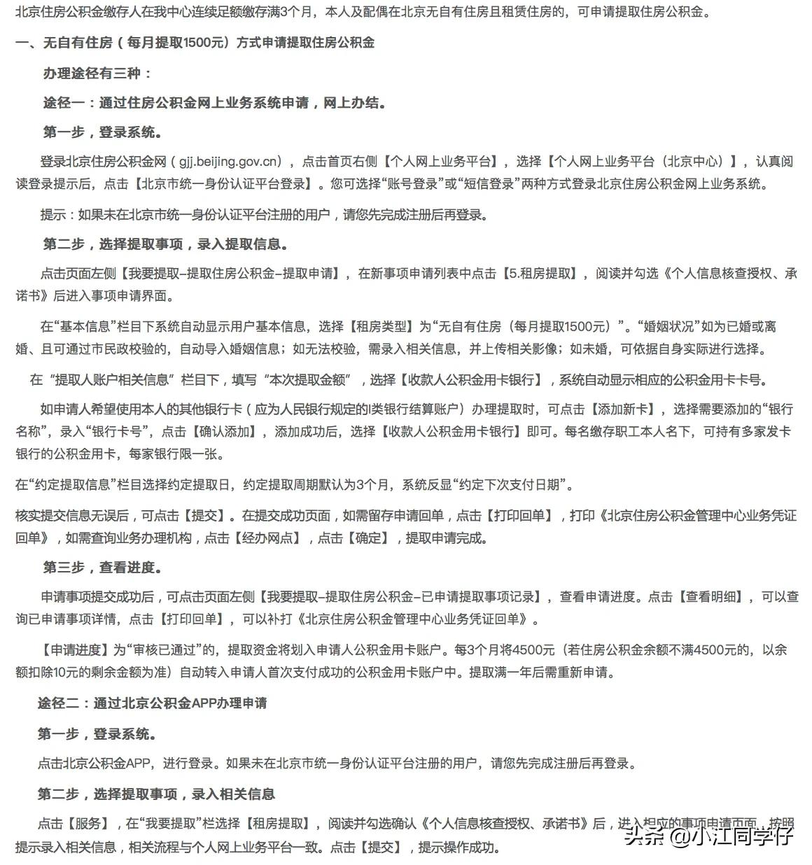
目前公积金取用,方便了很多。
比如北京,每月可提取1500元,按季度发放就是4500元,年底了很多人说手头紧,可以考虑用公积金应急。
提取的方法很简单,用支付宝或者本地公积金官网都可以。
用支付宝提取公积金的步骤如下:
路径:
打开支付宝,在首页左上角选择自己所在的城市

在首页就可看到“市民中心”,如果看不到,可以搜索“市民中心” 进入“市民中心”-

点“公积金”,然后在“公积金提取”下选择公积金的提取方式就可以了。
通过官网提取公积金也很方便:
拿北京来举例,通过公积金官网是最可靠的一种方式,有不少人的公积金通过支付宝提取不了的话,可通过过官网来提取,也是很方便的。
找到并打开北京公积金官网(其它地区的可以找到相对应的官方网站,操作方式基本上都是一样的)
按照路径,找到操作步骤:



如果想详细了解公积金相关信息,可以联系 (区号)+12329,工作人员会详细告诉你,不过需要提醒大家的是,除了一线城市比较敬业方便,公积金中心的工作时间跟上班时间同步,具体的各地情况不一样。