双音调电子门铃电路——能发出高、低两种音色的门铃电路。

原理简介:
三极管V1、V2及外围元件等组成无稳态自激多谐振荡器,V3、V4则构成互补型音频振荡器,当按下S1时,两个振荡器同时通电工作,V1与V2就交替导通与截止,由于R4阻值较小,相当于把电阻R5的左端交替接到电源的正极与负极端。当V2截止时,V3的基级偏置电阻为R6和R4跟R5的并联值,它和电容C3的时间常数较小,所以由V3、V4构成的音频振荡器振荡频率较高,扬声器BP的发声音调也随之较高;当V2导通时,V3的上偏置电阻为R6,这时R5充当V3的下偏置电阻,此时音频振荡器的振荡频率较低,扬声器BP发出的声音调随之较低。当V2间隔导通与截止时,扬声器BP就会发出“叮咚、叮咚”双音声。C4是并联在电源两端的退耦电容,防止电路通过电池回路产生反馈,提高电路的稳定性。
装配提示:
更改R5和R6的阻值,可以分别调整“叮咚”双音的音调;同时增减R2与R3的阻值则可以调整双音的转换频率。
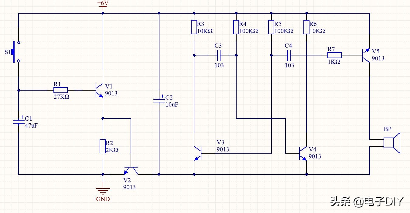
延时式电子门铃——具有延迟功能的门铃电路

原理简介:
三极管V1、V2构成一个延迟开关电路,当开关S1被按下时,电源S1向电容C1充电,由于充电时间常数较小,C1两端很快就充到电源电压。V1通过R1、S1获得偏流,其发射极电流在电阻R2两端产生压降,当压降大于0.7V时,V2即开始导通,同时V3、V4组成的对称型无稳态自激多谐音频振荡器得电开始工作,V4集电极输出方波音频信号,经R7加至功率放大管V5的基极,经V5进行功率放大后推动扬声器BP发声。当松开S1后,C1存储的电荷就通过R1向基极放电,使V1、V2继续维持导通状态,V3、V4振荡器仍能维持振荡,所以响声仍能继续。C1电荷基本放完时,V1、V2恢复截止,振荡器停止振荡,门铃恢复到原来的静止状态。
装配提示:
电路延迟时间由C1的容量和R1的阻值决定,取值越大延迟时间越长,同时更改R4、R5的阻值,或同时更改C3、C4的电容值,可以调节振荡器的振荡频率,即改变门铃发声的音调高低。平时电路处于静止状态,V1~V5均处于截止状态,扬声器BP无声,电路基本不耗电。
多路延时电子门铃——具有三路延时功能的电子门铃

原理简介:
当S1按下时,电源正极经过S1加到电容C1上,C1被充电,S1断开后,C1通过二极管D1和电阻R1向V1基极放电,使得V1、V2相继导通,产生互补振荡,推动扬声器BP发声。随着C1放电,电荷不断减少,V1基极的电位不断下降,振荡条件也随之改变,从而改变了音调,直至C1放电基本完毕后,振荡电路也停止工作,扬声器BP不在发声,完成一次工作过程。当S2、S3被分别按下时,工作过程与上述基本一样,只是由于C2、C3容量与C1不同,故每路的振荡维持的时间长短不同,C3容量最小,该路的振荡时间最短。由此可以判断是哪个按键被按下。如果将S1、S2、S3分别安装在不同的门,主人就可以通过门铃的响声长短判断出是哪个门外有客人来访。也可以将其中2个开关置于暗处,只有亲属知晓,这样,通过门铃发声长短,也能使主人分辨出来访的人是熟人还是生人。
装配提示:
改变R3的阻值,或者C4的容值,可以调整音频的振荡频率。可以根据使用场合和个人感觉加以调整。
有兴趣的小伙伴们可以自己去做下实验测试!!!