作者:中山市人民医院药学部 副主任药师 邹敏君
十月怀胎,准妈妈将要度过人生的一个甜蜜而孕育希望的时期!但因为怀孕准妈妈们身体发生的一系列生理变化,导致出现口腔疾病的机率高于平时。
有些孕妈因为害怕吃药打针会影响肚子里的小宝宝,所以总是硬撑着不去看医生,这是不对的。美国牙周病协会建议准妈妈们当出现急性口腔炎症等疾病时,及时处理不能拖延。有文章表明,因为怀孕期间未及时处理口腔急性炎症而对母体和胎儿造成的不良影响可能比大部分口腔治疗药物带来的危险更大。
因此引导准妈妈们在治疗口腔疾病时合理用药意义十分重大。
今天我们来说说孕期牙痛的用药安全清单。


先来看看引发准妈妈们急性牙痛的主要病因有:
(1)龋齿;
(2)妊娠性牙龈炎;
(3)牙龈炎;
(4)牙龈炎。
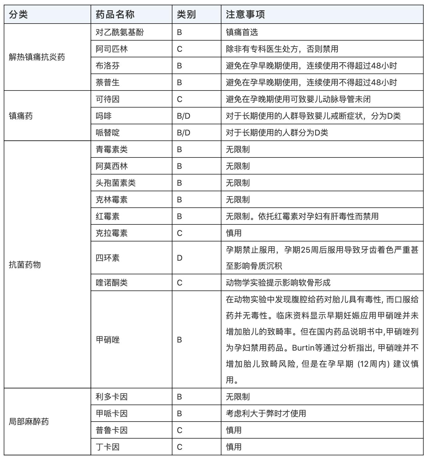
针对以上病因,治疗药品包括镇痛药物、抗感染药物,必要时还会用到一些局麻药物。考虑到准妈妈的特殊生理状态,为了更加有针对性的合理使用相关药物,根据美国牙周病协会的用药指南,我们把药物又进行了细分。
A类药:经过临床对照研究,对孕妇和胎儿没有危害。准妈妈可以安心使用。
B类药:比较安全,可以用。
C类药:有一定危险,慎用。
D类药:很危险,慎用。有足够证据证明,D类药对胎儿有一定的危害。
X类药:禁用。
根据这个分类原则,孕妈妈们就可以从容选取相对安全的药物啦。

以上药物都是西药,那么中药和中成药呢?准妈妈吃安全吗?
其实中药所含成分复杂,中成药多为复方药物,含有多种中药成分。没有经过严格的试验,禁忌不明确,难以确保对孕妇和胎儿不会产生不良影响,一般建议孕妇不要随意使用中药和中成药。如确实需要服用,必须在中医生或中药师的指导下使用。
审稿专家:广东省药学会 中山市人民医院药学部 主任药师 刘锐锋
以上为“药品安全合作联盟”志愿者的原创作品,如若转载请注明作者和来源!
【药盾公益】以中国非处方药物协会、中国药学会,中华医学会等共同发起和成立的公益性组织——PSM药盾公益(公众号:PSMChina),广汇资源,凝聚力量,促进公众用药安全。