前段时间,一则120万一针治疗癌症的新闻引起了很大的轰动,很多朋友都在问坤姐,这个120万一针的治疗癌症的药物,保险报不报?就此坤姐跟大家来聊一聊。

一.社保:社保只报社保目录中的药品,而目前报道的这类药品属于刚上市的药品,一般情况下都没有纳入医保范围,且价格昂贵,医保有封顶额度(根据所在城市的情况略有差异,一般在30-50万封顶),一般情况是报销不了的。
二.百万医疗和防癌险:(下图以某保险公司条款为例,更有很多医疗险根本就没有提到免疫疗法,也就是超出一般当地治疗平均费用的方法是不报的,所以具体情况要自己看下自己的保单细则,以及详细咨询自己的保单公司)

1)这里面提到了“肿瘤免疫疗法”,我们首先来区分两个概念“肿瘤免疫疗法”和“细胞免疫疗法”这是两种不同的治疗方法。如下图:


2)从新闻报道来看,陈阿姨接受的CAR-T细胞治疗更符合“细胞免疫疗法”的定义。所以在大部分百万医疗险“特殊门诊医疗费用责任”中,是不保“细胞免疫疗法”而且,有部分百万医疗险或者防癌险,在免责条款中明确说明“细胞免疫疗法”是除外责任。
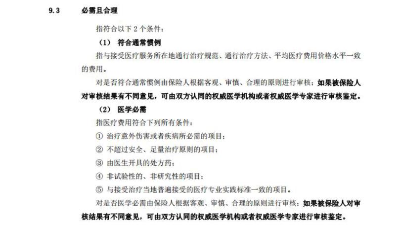
3)以北京的最近比较火的京惠保为例:就有两条明确说明 治疗服务为必须且合理,有对平均医疗费用价格水平一致的要求。 如下图

由于这项药属于刚上市的,大多数保险公司的医疗险可能还未来得及更新,我们可以持续关注。同时随着科技的进步,相信保险和医疗改革也会进一步的发展,就像最早百万医疗不报质子重离子治疗方式一样,随着人们对这种治疗方式的了解和科技保险行业的进步以及国家的推动,几乎市面上所有的百万医疗保险都将质子重离子技术纳入其中,所以我们也希望这一天尽快到来。
三.高端医疗: 如某保险公司的高端医疗中明确说明了免疫治疗是报销的,只有一个前提是经过药品监督局批准用于临床治疗。

综上,就是坤姐最近研究了这些条款后的了解,具体还要看各位自己手中的保单中的细则。以上信息仅为个人观点,供大家参考。希望我们都健康每一天!