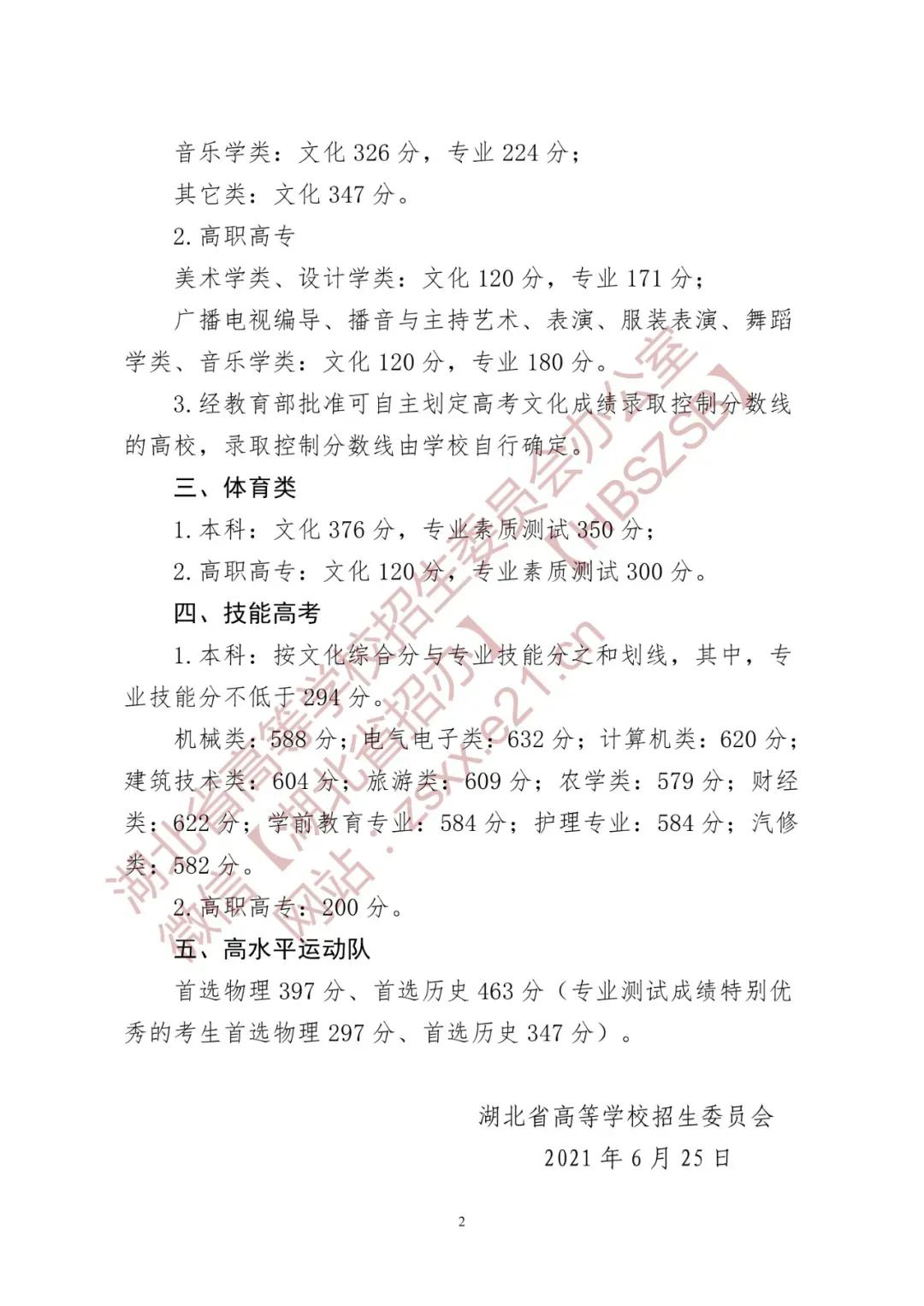
学生也已经相继查到自己的成绩,湖北的招生录取分数线和一分一段都可以出来了像相比往年,今年历史组与物理组也就是文科生和理科生相比,分数高了不少。甚至有孩子戏言“这个世界已经不需要文科生了”,下面可以看到具体的批次线

图源湖北招生办

图源湖北招生办
对比往年的文科理科文理生的比例是3:1等于理科生占75%文科生占25%
今年两者是基本上持平的状态
通过最新发布的一分一段湖北省2021年普通高校招生排序成绩一分一段统计表可以看到(具体的一分一段表可以在湖北招生办官微看到)
但是高校的招生计划并没有和往年有太多的变化,没有像历史组倾斜所以在报考志愿的时候需要考虑好这个因素。同时今年的历史组463,在这种情况下相对来说是比较高的
今天有一个学生家长咨询说她家孩子是历史组的
这次考得不太理想,表示想要复读怎么办?
孩子是否要复读不是简单地跟随孩子的意愿,需要考虑的因素有很多
最需要考虑的就是,回顾孩子的成绩和学习以及考试,分析原因。
第一种情况,考试失利如果是考试试卷难度的问题,比如这次如果考试题目比较刁钻,不是孩子平常的所练习的内容这样的情况,加孩子自己的愿意的话,是可以考虑复读这个方式的,毕竟对于孩子也会不留遗憾。
第二种情况,就是如果与孩子沟通之后,发现是孩子的心态问题,就是面对大型考试会存在一些比较严重的心理压力孩子其他情绪,影响发挥,这种情况如果考虑复读不适合的,对于孩子的话可能就是浪费的一年的时间,对孩子的心理也是更大的一种压力,不利于孩子的各方面的发展成长。
第三种情况,就是需要注意地方政策,现在很多省份的公办学校已经宣布不招收复读生比如在重庆、湖北、贵州、四川、黑龙江等省份,所以大家如果位于这些省份,想要复读的话,就只能是地的民办中学,有的民办学校可能会公办得还好,这样的话,复读找学校所花费的精力,时间成本和经济成本是相对来说比较高的,所以这个也是家长和孩子需要了解到的。
微信搜索优乐嘉升学通,关注公众号查看更多相关资讯