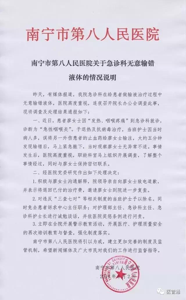
5月24日,南宁市民廖女士因为扁桃体发炎发高烧,到南宁市第八人民医院进行诊治。没想到医院给她输液时搞错了药水。6月1日,此事经媒体曝光后,引起了较大反响,经报道该医院总值班负责人给出的说法是,药物可以代谢掉,医疗上的这种失误,不大可能百分百杜绝,患者要提交书面诉求,才能汇报领导,进一步处理。近日,南宁市第八人民医院发布情况说明,通报了事件处理结果:
1.积极与廖女士沟通解释,院领导亲自向廖女士致电道歉,并表示将退回已付的治疗费,邀请廖女士到院进一步复查。
2.对违反“三查七对”等相关制度的当班护士予以除名。同时免去患者诉求中心主任职务;对护理部主任、急诊科主任、急诊科护士长进行诫勉谈话,并依医院奖惩条例进行问责。
3.立即在全院开展警示教育活动,开展医疗、护理质量安全的再次培训教育与督查,强化制度落实。

查对制度“五大金刚”
01医嘱查对制度
(1)医嘱应做到班班查对、每日总对,包括医嘱单、执行卡、各种标识(饮食、护理级别、过敏、隔离等),设总查对登记本。单线班处理的医嘱,由下一班负责查对。
(2)各项医嘱处理后,应核对并签名。
(3)临时执行的医嘱,需经第二人查对无误后方可执行,记录执行时间,执行者签名。
(4)抢救患者时医师下达的口头医嘱,执行者须大声复述一遍,经医师核实无误后方可执行;抢救完毕,医师补开医嘱并签名;安瓿留于抢救后再次核对。
(5)对有疑问的医嘱须经核实后,方可执行。
02发药、注射、输液查对制度
(1)发药、注射、输液等必须严格执行“三查八对一注意”。
三查:备药时与备药后查,发药、注射、处置前查,发药、注射、处置后查。
八对:对床号、姓名、药名、剂量、浓度、时间、用法、药品有效期。
一注意:注意用药后的反应。
(2)备药时要检查药品是否在有效期内、标签是否清晰;水剂、片剂有无变质;安瓿、注射液瓶有无裂痕;密封铝盖有无松动;输液瓶(袋)有无漏水;药液有无浑浊和絮状物等。任意一项不符合要求不得使用。
(3)备药后必须经第二人核对,方可执行。
(4)*醉药麻**使用后须保留空安瓿备查,同时在毒、麻药品管理记录本上登记并签名。
(5)使用多种药物时,要注意有无配伍禁忌。
(6)发药、注射、输液时,患者如提出疑问,应及时核查,确认无误后方可执行。
(7)输液瓶加药后要在标签上注明床号、姓名、主要药名、剂量,并留下空安瓿,经另一人核对后方可使用。
03输血查对制度
(1)抽交叉配血查对制度
1)认真核对交叉配血单,患者血型化验单上的床号、姓名、性别、年龄、住院号。
2)抽血时要有2名护士(一名护士值班时,由值班医师协助)核对无误后方可执行。
3)抽血(交叉)前须在盛装血标本的试管上贴好写有病区(科室)、床号、住院号、患者姓名等的条形码,条形码字迹必须清晰无误。
4)抽血时对化验单与患者身份有疑问时,应与主管医师重新核对,确认无误后,方可执行;如发现错误,应重新填写化验单和条形码,切勿在错误化验单和错误条形码上直接修改。
(2)取血查对制度取血时,认真核对血袋上的姓名、性别、编号、输血数量、血型等是否与交叉配血报告单相符,确保准确无误。检查血液有效期及外观,符合规范要求。
(3)输血过程查对制度
1)输血前患者查对:须由2名医护人员核对交叉配血报告单上患者床号、姓名、住院号、血型、血量;核对供血者的姓名、编号、血型;核对供血者与患者的交叉相容试验结果;核对血袋上标签的姓名、编号、血型与交叉配血报告单上是否相符。查实相符后进行下一步程序。
2)输血前血液及用物查对:检查血袋上的采血日期,血液,有无外渗,血液外观质量,确认未过期、无溶血、无凝血、无变质后方可使用。检查所用的输血器及针头是否在有效期内。
3)输血时查对:须由两名医护人员(携带病历及交叉配血单)到患者床旁核对床号,询问患者姓名,查看床头卡,询问血型,确认受血者后方可输血。
4)输血后查对:完成输血操作后,再次核对医嘱,患者床号、姓名、血型、配血报告单,血袋标签的血型、编号、供血者姓名、采血日期,确认无误后签名。将交叉配血报告单粘贴在病历中,将血袋冷藏保存24小时备查。
04无菌物品查对制度
(1)使用灭菌物品和一次性无菌物品前,应检查包装和容器是否严密、干燥、清洁,检查灭菌日期、有效期、灭菌效果指示标识是否符合要求。若发现物品过期、包装破损、不洁、潮湿、未达灭菌效果等,一律禁止使用。
(2)使用已启用的灭菌物品,应核查开启时间、物品质量、包装是否严密、有无污染。
(3)消毒供应室发放一次性无菌物品的记录应具有可追溯性。记录内容包括物品出库日期、名称、规格、数量、生产厂家、生产批号、灭菌日期、失效日期等。
(4)科室指定专人负责无菌物品的领取、保管。定期清点,分类保管,及时检查。确保产品外包装严密、清洁,无菌物品无潮湿、霉变、过期。
05手术安全核查制度
(1)患者接入手术室前手术室接患者人员与病区当班护士核查患者科室、床号、住院号、姓名、性别、诊断、手术名称与手术部位、配血报告、术前用药、药物过敏试验结果、影像学资料等,手术患者均应佩戴身份识别标识(腕带),不能将贵重物品(如手机、戒指、项链、耳环)、假牙等带人手术室。
(2)患者进入手术室后必须由具有执业资质的手术医师、麻醉医师和手术室护士三方(以下简称三方),分别在麻醉实施前、手术开始前和患者离开手术室前,共同对患者身份和手术部位等内容进行核查并签名。由麻醉医师主持并填写“手术安全核查表”,无麻醉医师参加的手术由手术医师主持并填写表格。实施手术安全核查前,参加手术的手术医师、麻醉医师、巡回和/或洗手护士应全部到位,每一步核查无误后方可进行下一步操作,不得提前填写核查表。实施手术安全核查的内容及流程如下:
1)麻醉实施前:按“手术安全核查表”的内容,三方共同依次核对患者身份(姓名、性别、年龄、住院号)、手术方式、知情同意情况、手术部位与标识、麻醉安全检查、皮肤是否完整、术野皮肤准备、静脉通道建立情况、患者过敏史、抗菌药物皮试结果、术前备血情况、假体、体内植入物、影像学资料等内容。此次核查由麻醉医师主持,麻醉医师填写“手术安全核查表”,三方签名。
2)手术开始前:三方共同核查患者身份(姓名、性别、年龄)、手术方式、手术部位与标识,确认风险预警等内容。手术物品准备情况的核查由手术室护士执行并向手术医师和麻醉医师报告。此次核查由主刀医师主持,三方签名。
3)患者离开手术室前:三方共同核查患者身份(姓名、性别、年龄)、实际手术方式,术中用药、输血的核查,清点手术用物,确认手术标本,检查皮肤完整性、动静脉通路、引流管,确认患者去向等内容。此次核查由巡回护士主持,三方签名。
(3)术中用药的核查由手术医师或麻醉医师根据情况需要下达医嘱并做好相应记录,由手术室护士负责核查。
(4)凡体腔或深部组织手术,要在手术前、关闭体腔前后查对纱垫、纱布、缝针、器械等数目是否与术前相符。
(5)手术取下的标本,由洗手护士与手术医师核对后,由手术医师填写病理检验单送检,并进行登记与交接。
如何落实查对制度
01建立三级监控体系
建立护理部质控主任-大科护士长-护士长三级监控体系。临床科室建立护理安全质控小组,护士长担任小 组质控组长,科室日常护理安全质控由护士长亲自抓。若无专职质控人员,科室质控人员均在科室承担治疗任务兼职科室质控,因工作量大,其对质控质量有很大缩水与不作为现象。可以规定:杜绝科室护士长将查对监控责任下派其他护士。护理部、科室均将查对制度质控作为每月必查项目。
02大科护士长日常专项巡查制度
大科护士长每日下科室对科室查对管理进行督查, 每周将巡查情况汇报护理部,将问题高发科室作为重点 监控对象。
03强化管理制度
建立护士长监控落实记录表,常态化管理
护理部加强对护士长巡查监控,借鉴四川省护理质 控中心模板,实行了查对制度落实管理记录表,护士长 每周曰常督查,规定一周至少抽查3名护士,操作以注射、输液为重点督查项目,并记录缺陷项目,及时对操作者进行点评,达到对护士点对点培训,培养其慎独习惯。 月底护士长将记录表统计后交护理部审查。以达到对护士长日常督查落实监管。
科室加强对重点人员(护士)管理
科室护士长对科室护士进行业务素质筛查,对查对制度落实缺陷问题突出的护士作为重点监控与培训对象,对重点人员进行重点管理,根据其责任心与能力安排对应的岗位,对其进行重点监控与指导。
细化落实考核,责任到人
护理及科室制定护理安全考核制度,护理部质量反馈书要求对接受检查的当事人进行具体化,科室严格考 核,责任到人,与个人工作绩效挂钩。强化认识,提高护士责任心。
环节管理,优化流程
根据用药操作的各个环节,从执行医瞩-药物配置- 操作查对3个关键环节进行规定,制作查对流程清单。执行医瞩环节强调审核制度落实;执行单统一摆药环节由 2人执行查对;操作环节为患者实施前邀请患者或家属进行确认。
专项检查分析、反馈、目标考核
每月护理部专项质控分析,护士长例会通报反馈与提出整改建议。对科室纳入目标考核,如科室指标未达标, 护理部对科室进行考核,与护士长绩效管理挂钩。
形成标准化
根据成效分析,修订医院查对制度管理、制定查对流程,将查对类不良事件列为高风险事件,科室发生此 类不良事件,除及时上报大科护士长外,第一时间直接上报护理部。科室及时进行专项个案分析,持续改进。
文中内容及图片均来自网络,相关版权归原作者所有