
企业在申报IPO时,需在招股书中对自身主营业务、主要客户及供应商、核心技术竞争力、发展历史沿革、募投项目可行性、可能存在的风险等方面进行详细披露。但想判定一家企业真实的经营情况、市场地位、技术先进性等,还需将同行业可比公司的相关指标对应列出,以比较得出结论。
对于可比公司选择,根据交易所此前发布的:《深圳证券交易所创业板上市公司证券发行上市审核问答》问题22和《再融资业务若干问题解答》问题31:同行业可比公司,指的是截止最近一个期末,证监会上市公司行业分类结果中,同一行业大类代码下的所有公司,ST类公司可以除外。在进行实际对比时,上市公司不得随意增删可比公司, 行业分类结果中的同类上市公司缺乏可比性的,应在对比结果后另行分析说明 。
但从具体的审核问询问题来看,选择可比公司时,除考虑行业外,拟上市企业还需考量所选企业主营业务及产品构成、主要客户、业务模式、技术等因素与自身的可比性。因此, 拟IPO企业选取的可比公司是否恰当、完整,选取依据是否合理,已成为监管关注重点之一。 整合以往案例,也不乏在问询过程中监管要求拟上市企业剔除或新增可比公司的案例。
此外, 在实际审核问询中,监管对拟上市企业各项指标与可比公司的差异值给予高度关注 ,通常包括但不限于:商业模式、业务结构、产品类型、经营业绩变动趋势、营业收入及净利润、毛利率、应收账款、技术水平、专利数量、信息披露内容、推广策略等多项内容。
汉鼎咨询课题组就上述问题要点,对可比公司选择思路进行总结,并整合梳理部分近期成功过会的审核问询案例供参考。
如何选择可比公司
根据过往成功过会案例总结,拟上市企业在选择可比公司时,可参考以下思路。
1. 细分行业相同或相近,主要参考中国证监会《上市公司行业分类指引》及国家统计局《国民经济行业分类》;
2. 最佳选取范围为同行业上市公司,缺乏标的企业时,境内正在申报的企业或境外上市公司亦可;
3. 可比公司需要较多的市场公开信息,排除未上市未挂牌等财务数据难以得知,无法比较的企业;
4. 通过互联网查询、问询访谈行业协会及专家、等获取、公司生产及营销负责人提供等方式选取;
5. 结合产品类型、应用领域、商业模式、经营规模的相似性。
部分近期成功过会并注册生效案例如下:
一
夏厦精密(深主板)
夏厦精密是一家以研发、生产和销售小模数齿轮及相关产品为主营业务的高新技术企业,主要产品包括电动工具齿轮、汽车齿轮、减速机及其配件、智能家居齿轮和安防齿轮等。
国内齿轮行业集中度较低,单个企业占整体市场份额较小,各企业专注于不同的应用领域,不同企业虽然在齿轮产品中有重合之处,但是整体侧重点较为明确。 目前国内尚无与发行人细分产品定位、主营业务与应用领域完全一致的企业。因此,发行人选取同行业可比公司主要参照以下标准:
1)销售部门负责人提供了发行人主要产品在市场中的主要竞争对手;
2)考虑到可比公司需要能够取得较多的公开市场信息,发行人将已在境内上市的企业或正在申报的企业作为可比公司筛选范围;
3)考虑到与发行人产品类型的相似性,可比公司的主要产品应为齿轮、减速机;
4)考虑到与发行人应用领域的相似性,可比公司的下游应用领域应为电动工具、汽车、机器人等领域;
5)由于发行人与同行业可比公司的产品具有非标准化的特征,产品设计指标和用途存在一定差异,无法通过具体的技术指标进行对比。可比公司的选取应综合考虑主营业务、资产规模、经营规模等因素,按照与发行人相近可比的原则来进行选取。
按照上述条件逐项筛选后,筛选结果为丰立智能、双环传动、绿的谐波、中大力德。上述四家可比公司的具体情况与发行人的相似性如下所示:

二
上海汽配(沪主板)
公司主营业务为汽车空调管路和燃油分配管等汽车零部件产品的研发、生产与销售。
根据国家统计局《国民经济行业分类》(GB/T4754-2017),公司所属行业为汽车零部件及配件制造(代码 C3670)。公司从所属行业、细分产品、应用领域以及信息披露完整性等角度考虑,选取腾龙股份、泉峰汽车、鹏翎股份、松芝股份、银轮股份作为公司的可比公司。
发行人主要根据 所属行业、主营业务、主要产品及其下游应用领域相似程度 作为同行业可比公司的选取标准,相关业务具有可比性。
三
安邦护卫(沪主板)
公司是一家综合性的安全服务提供商,目前主营业务覆盖金融安全服务、综合安防服务、安全应急服务三大领域。
A 股上市公司中金融押运业务具备一定规模的公司只有广州广电运通金融电子股份有限公司。新三板挂牌公司中,以金融押运为主营业务的公司有亳州保安服务股份有限公司和昆山市平安特种守押保安服务股份有限公司。
发行人选取该三家企业为同行业可比公司。新三板挂牌公司广州市汉卫保安服务股份有限公司和中能数科(深圳)科技股份有限公司主要从事一般保安服务类业务,汉卫股份 2021 年营业收入和净利润分别为 4,403.78 万元和-118.21 万元10,中能数科 2022 年营业收入和净利润分别为 0 万元和-81.70 万元,规模小,发行人未将其作为可比公司。
四
中研股份(科创板)
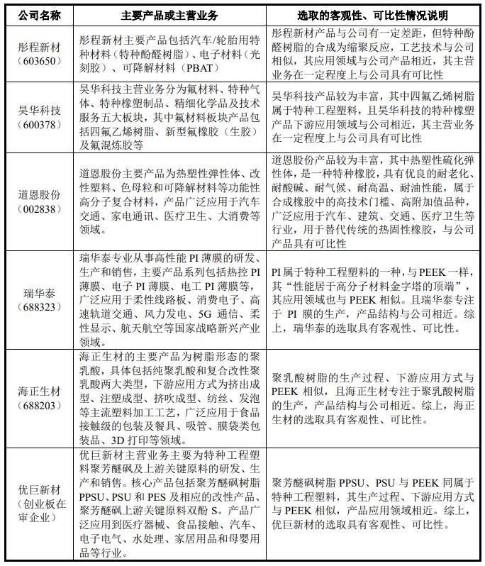
公司是一家专注于聚醚醚酮(PEEK)研发、生产及销售的高新技术企业。
目前全球从事 PEEK 生产的主要企业包括英国威格斯、比利时索尔维、德国赢创、中研股份、长春吉大特塑、浙江鹏孚隆、山东浩然等公司。
截至招股说明书签署日,英国威格斯已在伦敦证券交易所上市。比利时索尔维、德国赢创经营范围较广,其财务报表中并无专门针对 PEEK 的财务及经营数据。长春吉大特塑、浙江鹏孚隆、山东浩然均未上市或挂牌。
A 股上市公司中未有其他以生产 PEEK 为主营业务的上市公司,因此 从是否同属于精细化工或工程塑料行业、生产工艺和产品加工方式是否相似、产品下游市场与公司产品有无显著差异、目标客户与公司是否趋同、是否为 A 股上市公司或拟上市公司等角度综合考虑 ,选取彤程新材、昊华科技、道恩股份、瑞华泰、海正生材、优巨新材作为发行人国内同行业的可比公司进行对比分析。

五
惠柏新材(创业板)
公司收入主要来源于风电叶片用环氧树脂,目前,该领域 主要竞争对手 为迈图特种化工(原“美国瀚森(Hexion)”)、美国欧林(Olin)、道生天合、上纬新材和聚合科技等。
新型复合材料用环氧树脂领域,上纬新材新型复合材料主要包括 SMC/BMC 用环境友好型树脂系列、轨道交通用安全材料系列、预浸料用环氧树脂系列、拉挤工艺用环氧树脂系列、缠绕工艺用环氧树脂系列、热塑性可回收环氧树脂系列等。从产品结构上看,上述部分产品与公司的新型复合材料用环氧树脂产品接近,是公司的主要竞争对手之一。
电子电气绝缘封装用环氧树脂领域,聚合科技电子封装用环氧树脂产品主要涵盖槽盖密封胶、极柱密封底胶、极柱标识胶、普通/高透光性封装胶、阻燃/高透光性封装胶、低卤/高透光性封装胶、耐候/高透光性封装胶、MINILED 封装胶、阻燃高温/常温灌封胶、透明常温固化灌封胶等。从产品结构上看,上述部分产品与公司的电子电气绝缘封装用环氧树脂产品接近,是公司的主要竞争对手之一。
公司的 国际竞争对手均为综合型化工产品制造商 ,产品覆盖较广,风电叶片用材料产品只是其主营业务的一部分, 从公开渠道查询的财务数据未详细披露细分业务的相关经营数据,因此较难获得境外可比公司的细分产品销售金额及毛利率情况。 公司的 国内外同行业竞争对手中,并非全部为上市公司 ,部分公司对外披露的信息亦有限。
因此,与同行业可比公司的对比主要以上纬新材(688585.SH)和聚合科技(834684.NQ)为主。
六
立方控股(北交所)
根据 中国证监会行业分类 ,公司所在细分行业为“I65 软件和信息技术服务业”,公司根据下列标准对国内主要竞争对手及可比公司进行选取:
1)A 股上市公司、新三板挂牌企业或出入口控制与管理行业内知名企业;
2)具备一定经营规模,已形成品牌市场影响力;
3)与公司在日常经营中已形成竞争关系,或在业务承揽中的直接竞争对手。基于上述原则,公司选取的主要竞争对手及可比公司情况如下:



涉及可比公司审核关注重点
总体而言, 涉及可比公司的审核关注点 主要有:
1. 所选可比公司的是否属于同行业、是否恰当、完整、可比;
2. 未选择同行业特定上市公司作为可比公司的理由;
3. 经营模式、产品类别、主要财务指标等内容与发行人的异同,存在差异的原因;
4. 对业绩进行比较时,涉及内容包括但不限于:商业模式、营业收入、收入构成、毛利率、期间费用率、资产负债率、现金流状况、应收账款周转率等主要财务指标,以此关注核查企业的业绩真实性、稳定性等内容;
5. 对同类产品进行比较时,涉及内容包括但不限于:业务结构、经营模式、可比产品平均销售单价、成本结构等;
6. 结合可比公司情况,完善披露公司在技术、质量等方面的竞争优势,进一步论述市场地位、技术先进性等;
7. 如存在单一大客户依赖、短期离职率升高等风险问题,结合可比公司情况论述是否为行业共同特征,相关问题是否具备合理性。
近期交易所发出的部分审核问询函涉及可比公司问题摘录:
威邦运动(沪主板)
第一轮审核问询回复 2023-09-20
(1)发行人客户集中度高且单一客户销售收入占比较大的原因及合理性,与同行业可比公司的对比情况;
(2)按季度列示发行人细分产品销售情况及终端销售的区域占比情况,量化分析发行人细分产品销售收入波动的原因及与可比公司是否存在显著差异;
(3)结合同行业可比公司和上下游企业的情况,完善发行人在主要产品在技术、质量、性价比等方面的优势,补充发行人市场份额的计算依据和计算方式,发行人具有行业代表性的具体体现,并有针对性地披露发行人的竞争劣势;
(4)结合细分产品单位价格、明细成本变动情况,量化细分产品毛利率变动的原因,与同行业可比公司是否存在显著差异及原因;
(5)销售费用占营收比率显著低于同行业可比公司的原因,报告期内销售费用金额逐年上升与营业收入变动不一致的原因及合理性,结合公司销售模式和销售人员具体职责,说明销售人员规模与收入是否匹配;
(6)资产结构变动的原因,与同行业可比公司是否一致;
(7)各类型固定资产的主要用途,量化分析机器设备规模、成新率与产能的匹配情况,单位产能设备规模与同行业可比公司是否存在显著差异;
明朝万达(科创板)
第二轮审核问询回复 2023-09-17
(1)分析合同履约成本上升较快的原因,公司存货余额结构与可比公司是否存在显著差异,量化分析合同履约成本大幅增加但合同负债减少的原因;
(2)硬件及其他业务上线试运行到正式验收间成本、费用支出情况,验收与正式验收间隔是否存在重大差异及原因,款项回收是否与客户签收高度相关,结合产品外购情况等,分析收入用总额法确认收入的合规性,结合上述内容、同行业可比公司的收入确认政策及合同约定,说明收入确认是否符合《企业会计准则》的规定;
烨隆股份(沪主板)
第一轮审核问询回复 2023-09-06
(1)结合同行业可比公司情况说明 2022 年发行人产品销量、销售单价变动是否符合行业趋势,并结合汽车行业发展现状及趋势、整车行业降价趋势等分析对发行人产品销量、销售单价的影响;
(2)发行人涡轮壳产品应用于纯燃油汽车、普通混合动力汽车、插电式混合动力汽车、商用车的情况,收入占比及预计变动趋势,精密零部件产品是否仅可用于商用车、销量与终端车型销量的匹配性,发行人产品应用领域及销售结构和同行业可比公司的差异情况;
(3)发行人与同行业可比公司第一大客户收入占比的比较情况,单一客户依赖是否符合行业特点,结合主要客户自身收入变动情况、在新能源车、燃油车等领域业务布局情况、对应的主要项目对涡轮壳及精密零部件的需求情况等说明产业政策变化是否会对发行人的客户稳定性、业务持续性产生重大不利影响,视情况对存在单一客户依赖、客户集中度高进行重大事项提示;
(4)区分不同材质涡轮壳产品的收入、成本、毛利率情况,结合销量占比变动进一步说明镍板、低碳铬铁、铌铁单位耗用量变动的原因,2022 年覆膜砂的单位耗用量大幅下降的原因,直接材料成本占比高于同行业可比公司的原因;
(5)报告期内生产人员人均薪酬变动情况及原因,与同行业可比公司、同地区人均薪酬水平的差异情况;
(6)物料消耗与相关产品产量的匹配性,占主营业务成本的比例与同行业可比公司的比较情况;
(7)结合同行业可比公司同类产品 2022 年毛利率情况说明发行人主要产品毛利率及其变动趋势与同行业可比公司的比较情况;
(8)结合与同行业可比公司在获客方式、销售策略、客户结构、地域分布、销售人员数量、人均创收、销售费用构成等的差异情况,进一步说明发行人销售费用率低于同行业可比公司的原因及低销售费用率的可持续性;
(9)结合同行业可比公司 2022 年存货周转率情况说明发行人存货周转率及变动趋势与同行业可比公司的差异原因;
(10)1 年以上应收账款坏账准备计提比例处于同行业可比公司较低水平的原因,2022 年末逾期未回款应收账款金额较高的原因,对应的主要客户及逾期原因、期后回款情况;
(11)结合发行人经营活动产生的现金流量净额变动、货币资金余额、未来一年内需要偿还的短期借款和非流动负债金额、流动性指标与可比公司的比较情况等进一步分析发行人是否存在流动性风险。
晶讯光电(深主板)
第一轮审核问询回复 2023-09-19
(1)分析各类产品所处的行业技术水平,衡量相关产品核心竞争力或技术实力的关键指标、具体表现及与可比公司的比较情况;宽温耐受、高可靠性专业液晶显示技术、高对比度垂直全视角液晶显示技术等核心技术的先进性,是否为行业内主要竞争企业均能够实现的技术,结合比较结果进一步客观披露发行人相关产品的技术水平;
(2)结合湖南丰采业务情况、近三年主要财务数据等,说明是否与发行人构成重大不利影响的同业竞争;与同行业可比公司对比说明发行人、湖南丰采与二者重合客户、供应商交易的公允性;是否存在发行人现任或前任员工在湖南丰采任职情形;
(3)补充说明报告期内各类员工的离职情况;说明员工离职率较高的原因及合理性,与同行业可比公司是否一致;说明员工离职率较高是否对发行人生产经营的稳定性、产品品质可靠性等产生不利影响;
(4)结合行业发展情况、可比公司业绩情况、客户及订单变化、过往业绩、产品结构或业务结构变化等,具体分析发行人报告期内收入增长的原因及可持续性;结合细分产品结构、定价策略、下游销售市场等,说明发行人单色液晶显示屏、单色液晶显示模组、彩色液晶显示模组销售单价、销售金额变动趋势与同行业可比公司是否一致及其差异原因;
说明报告期内发行人是否存在销售退货、退货产品类型、退货客户类型(是否属于外销客户、是否为终端客户)、退货金额及占营业收入比重,相关会计处理;
(5)说明发行人各报告期境外销售收入主要销往国家或地区、产品类型、销售金额、毛利率,外销主要客户基本情况和合作时间;结合市场需求、下游客户、产品结构等说明境外销售收入占比持续增长及与同类产品境内销售单价、毛利率存在差异的原因,与同行业可比公司是否一致;说明发行人境外销售主要区域贸易政策,是否存在相关贸易摩擦风险及应对措施;结合报告期汇兑损益等影响情况,说明发行人应对汇率波动的具体措施 ;
(6)是否存在既是发行人客户又是供应商的情形,列示其名称,销售、采购的商品类型及金额,向其销售、采购的原因,与同行业可比公司对比说明其合理性;
(7)结合原材料市场波动、采购结构变化等,说明主要原材料价格波动的原因,与同行业可比公司是否存在差异;并结合市场公开价格、可比公司相同规格型号采购价格、上游销售价格等,说明采购价格的公允性;
(8)列示发行人报告期不同类别产品成本构成,说明变动趋势及原因,与同行业可比公司是否一致。说明报告期发行人制造费用明细构成,不同产品类别单位产品制造费用及其变动趋势、变动原因,与同行业可比公司是否一致;说明不同产品单位能耗及与产销量的匹配性;
(9)列示发行人报告期不同类别产品成本构成,说明变动趋势及原因,与同行业可比公司是否一致。
兆尹科技(创业板)
第一轮审核问询回复 2023-09-20
(1)说明软件产品与开科唯识等主要竞争对手相关产品在应用领域、技术路线、开发难度、产品性能等方面的区别,相对于可比公司的优劣势情况;
(2)说明 2021 年资管产品收入大幅增长的具体原因,与同行业公司同类业务变动趋势的对比情况;
(3)结合公司市场地位、信用政策等,说明应收账款占比明显低于同行业公司 20 至 30 个百分点以上的原因及合理性;
(4)说明差旅费成本与项目数量、实施地点范围的匹配情况,差旅成本占比与同行业公司的对比情况;
(5)说明同类或类似产品毛利率与同行业公司的对比情况;
(6)说明销售人员数量少、人均创收金额低,但销售费用率高于同行业公司的原因及合理性,销售人员平均薪酬与同行业公司对比的差异及原因;
(7)结合与同行业可比公司产品类型、对应客户、开发难度及开发周期等方面的差异,说明公司存货周转率明显低于同行业公司的原因及合理性,并结合存货跌价准备的计算方法等进一步说明存货跌价准备计提的充分性;
(8)说明相关股权激励计划的锁定期、服务期安排(如有)、离职人员所持份额的转让安排等,上述股权激励计划,股份支付相关权益工具公允价值的计算方法和结果是否合理,对应的 PE 数据情况,与同期可比公司估值是否存在重大差异及原因。