
作者简介

李洁 北京大学肿瘤医院消化肿瘤内科主任医师
1993年工作至今一直从事消化系统肿瘤以化疗为主的内科综合治疗,特别是胃癌、结直肠癌、胰腺癌、胃肠间质瘤、消化道神经内分泌肿瘤等的内科治疗。期间曾在美国宾夕法尼亚大学Abramson肿瘤中心做访问学者,并曾在西班牙巴塞罗那和美国UCLA接受短期相关专业培训。
现任中国老年学学会老年肿瘤专业委员会胃肠分委会常务委员,中国女医师协会临床肿瘤学专业委员会常务委员,中国临床肿瘤学会胃肠神经内分泌瘤专家委员会委员,中国医疗保健国际交流促进会第二届神经内分泌肿瘤分会常务委员,中华医学会消化病学分会胃肠激素及NET学组委员,中国医师协会胰腺病学专委会胰腺神经内分泌肿瘤专业委员会委员,北京医学会消化病学分会第九届委员会委员。
正文
胃肠胰神经内分泌肿瘤的诊治和随访——2020 ESMO指南解读
2020年6月,欧洲肿瘤内科学会(European Society for Medical Oncology,ESMO)指南委员会正式发布了《ESMO胃肠胰神经内分泌肿瘤(gastroenteropancreatic neuroendocrine neoplasms,GEP-NENs)的诊治和随访指南》[1](以下简称2020版指南),2020版指南是在2012版指南发布8年后的更新版,从流行病学、病理和分子诊断、分期和风险评估、局部病变的治疗、进展期病变的治疗、随访等方面进行了系统说明,且每部分均附有总结性的推荐要点,整体内容较2012版指南有较大变化,本文将对2020版指南进行解读。
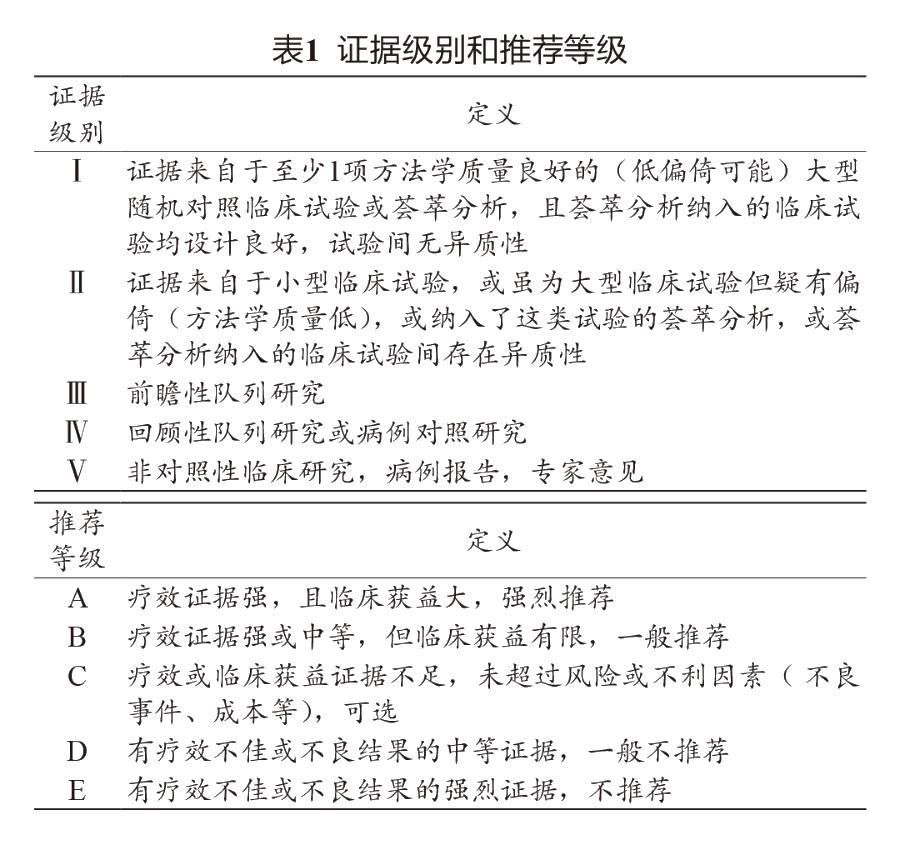
2020版指南由来自欧洲不同国家的神经内分泌瘤(neuroendocrine neoplasms,NENs)领域多个专业的7位专家完成撰写,为GEP-NENs的管理提供了关键的推荐建议,对每部分推荐的证据级别和推荐等级均进行了标注(如适用)(表1)[2]。

2020版指南的前言中指出,尽管标题为GEP-NENs指南,但其主要关注点是散发性小肠NENs(small intestinal NENs,SI-NENs)和胰腺NENs(pancreatic NENs,Pan-NENs)的诊治,因为这是晚期GEP-NENs中最常见的类型;其他胃肠道来源的NENs的处理均应遵循同样的原则。
1 发病率和流行病学
1997~2012年GEP-NENs的发病率增加超过6倍,与有远处转移的NENs相比,局限性或局部进展NENs发生率增加更多。根据美国国立癌症研究所监测、流行病学和最终结果(surveillance,epidemiology,and end results,SEER)数据库,美国GEP-神经内分泌瘤(neuroendocrine tumors,NETs)的年发病率估计为3.56/10万[3],欧洲发病率为(1.33~2.33)/10万[4],这些数据大多来源于不同国家或区域的登记资料,且多为回顾性,之间存在差异。
大多数NENs为分化良好的NETs且为散发性的,男性略多于女性且预后较差。需注意多发性内分泌肿瘤1型(multiple endocrine neoplasia type 1,MEN1)、原发于胰腺的VHL(von Hippel-Lindau)、结节性硬化症(tuberous sclerosis complex,TSC)和神经纤维瘤病等遗传相关性疾病,这些肿瘤多为多器官受累,MEN1和VHL与遗传相关的比率约为5%[5]。全基因组测序显示17%的散发性Pan-NETs携带包括DNA修复基因(如MUTYH、CHEK2、BRCA2)在内的胚系突变[6]。
推荐要点
·虽然大多数NENs是散发性的,但需注意有无遗传背景因素,特别是在Pan-NETs中。
·多发性内分泌肿瘤(甲状旁腺功能亢进和/或垂体肿瘤)患者,有NENs家族史或相关疾病史者,具有疑似遗传疾病特征者,以及年龄<40岁的胃泌素瘤患者均应考虑行基因检测(Ⅳ/A)。
2 诊断与病理/分子生物学
2020版指南采用了世界卫生组织(World Health Organization,WHO)2017年和2019年GEP-NENs的分类标准[7,8](表2)。肽类激素如胃泌素、胰岛素、胰高血糖素和血清素等的特异性染色,可用于确定激素相关临床症状的来源,但免疫组化结果与临床症状有时并不完全一致,因为无功能NENs(non-functioning NENs,NF-NENs)也可以合成生物活性物质。当Ki-67指数与核分裂象分级不一致时,应就高不就低。无法行SSTR功能显像检查时,可以进行免疫组化SSTR-2染色;DAXX/ATRX和p53/RB突变可用于区分NET G3和神经内分泌癌(neuroendocrine carcinomas,NECs)(表3)。

推荐要点
·病理诊断报告中需要包括形态学、肿瘤分级、嗜铬蛋白A(chromogranin A,CgA)和突触素(Syn)等免疫组化染色。根据临床需要选择行SSTR或肽类激素等的特异性染色,以及是否使用某些分子标志物进行诊断。
3 分期和风险评估
疾病分期和肿瘤分级是两项主要的独立预后指标且应进行持续评估(Ⅲ/A),欧洲神经内分泌肿瘤学会(European Neuroendocrine Tumour Society,ENETS)提出的GEP-NETs的TNM分期已被国际抗癌联盟(Union for International Cancer Control,UICC)/美国癌症联合会(American Joint Committee on Cancer,AJCC)采用,对于所有的NECs,需要应用腺癌的分期系统[9]。肿瘤的原发部位与预后有关,Pan-NETs或原发于结直肠的NETs的预后较SI-NETs差。
CT是最常用的影像学检查手段,而磁共振成像(magnetic resonance imaging,MRI)在检出肝、骨、脑等病灶方面均优于CT。对于CT或MRI均无法明确的肝脏病灶,超声造影(contrast-enhanced ultrasound,CEUS)有时不失为一种很好的检查方法。内镜超声(endoscopic ultrasound,EUS)是目前诊断Pan-NETs的最佳成像方法,灵敏度为86%(82%~93%),特异度为92%(86%~95%)[10],且可通过EUS进行胰腺病灶穿刺活检明确病理诊断。术中超声有助于胰腺和肝脏病灶的检出和定位,对于诊断为MEN1的患者术中胰腺病灶切除前必须进行超声检查。
SSTR功能显像是NENs重要的检查手段,首次将64Cu标记生长抑素类似物(somatostatin analogues,SSA)的正电子发射断层成像(positron emission tomography,PET)-CT检查纳入指南,68Ga、64Cu、18F标记的SSA-PET-CT可以分辨出绝大多数的NET病灶,并可用于疾病分期、术前影像学评估和疾病再分期(Ⅳ/A)[11]。无条件进行PET-CT检查时,可以采用SSTR闪烁成像(SSTR scintigraphy,SRS),但灵敏度降低(Ⅳ/B),SRS应包括单光子发射计算机断层成像术(single-photon emission computed tomography,SPECT)断层扫描。PET-CT对于淋巴结、骨、腹膜病变及原发部位不明肿瘤的检出率更高。68Ga-DOTA-SSA-PET-CT检出NETs的灵敏度为92%(64%~100%),特异度为95%(83%~100%),检出Pan-NETs和SI-NETs的灵敏度为92%,特异度为83%,对于骨转移则分别为97%~100%和92%~100%[12]。18F-脱氧葡萄糖(18F-fluoro-deoxy-glucose,18F-FDG)-PET-CT更有利于评估NENs G3和Ki-67指数较高的G2,这类肿瘤通常有更高的葡萄糖代谢和更少的SSTR表达,在低级别NETs中则相反,若FDG-PET-CT显示摄取阳性提示NETs预后较差[13]。对于所有G2级以上NENs患者同时行FDG-PET-CT和68Ga-DOTA-SSA(DOTATOC/DOTATATE/DOTANOC)PET-CT检查可能获得最佳的诊断和预后信息,但需考虑个体的经济承受能力(Ⅳ/C)。
推荐要点
·TNM分期和肿瘤分级是两项主要的独立预后因素,应持续进行评估(Ⅲ/A)。
·全身SSTR成像检查应作为肿瘤分期、术前评估和再分期的一部分(Ⅳ/A)。
·推荐使用68Ga/18F/64Cu SSTR-PET-CT,如果无条件,也可以使用SRS,但其灵敏度较低(Ⅳ/B)。
·SRS应包括SPECT横断面成像。
·对于肝转移病灶,MRI优于CT,对于肺部病灶建议行CT检查(Ⅲ/A)。
·FDG-PET在NENs中是可选检查,应个体化评估,平衡潜在优势和经济成本(Ⅳ/C)。
4 局部 / 局部进展期病变的处理
对于局部/局部进展期NET G1和G2,手术切除是首选的治疗方法。在功能性NETs中,应在任何局部干预措施开始之前,对临床症状进行控制(Ⅳ/A)。
4.1 Pan-NETs
局部Pan-NETs的术前评估应注意肿瘤大小、是否存在非特异性症状、有无功能、病灶的具体部位和有无局部侵犯等(图1)。

肿瘤长径<2 cm无症状的无功能Pan-NETs(NF-Pan-NETs)可以选择观察等待而无需立即手术,但由于缺乏前瞻性研究和后续随访结果,所以2020版指南认为对这一策略应持谨慎态度。目前,对于偶然发现的肿瘤长径≤2 cm的Pan-NETs病灶,可以采用每年1次的高质量影像学检查进行观察,伴随疾病较多且胰头部位病灶只能行胰十二指肠切除术的老年患者,可以考虑观察等待(Ⅳ/B)[14]。出现局部侵犯征象(如主胰管扩张和/或出现黄疸和/或怀疑淋巴结受累)的年轻患者,应行标准胰腺切除术和淋巴结清扫术,但有局部剜除或胰腺部分切除指征者,可考虑行保留胰腺组织的手术方式,同样可以延长生存。此外,对于有功能的Pan-NETs,无论肿瘤大小,均应考虑手术切除。肿瘤长径>2 cm的Pan-NETs推荐标准胰腺切除术(胰十二指肠切除术或胰腺远端切除术)联合区域淋巴结切除术(Ⅳ/A)。局部剜除适用于肿瘤长径<2 cm有功能的Pan-NETs(如胰岛素瘤),以及部分经选择的有观察等待禁忌证的NF-Pan-NETs。
对于胰腺局部病灶较大和/或高级别Pan-NEC等有高危因素者,不建议直接手术切除(Ⅳ/A),可以考虑新辅助治疗,但缺乏相关证据。
4.2 SI-NETs
根治性切除手术可以降低SI-NETs引发肠道并发症(肠梗阻和局部缺血)的发生风险,并且可以改善预后,建议同时行肠系膜淋巴结清扫术(至少8个淋巴结)[15](Ⅳ/A)(图2)。

推荐要点
·局部或局部进展期G1和G2 NET,手术是首选治疗方法。在进行任何干预前,需要对功能活跃的肿瘤进行药物治疗(Ⅳ/A)。
·对于肿瘤长径≤2 cm的NF-Pan-NETs,建议采用等待观察策略,每年进行高质量影像学检查监测随访(Ⅳ/B)。
·Pan-NETs病灶>2 cm时,淋巴结转移的风险增加,因此,推荐行标准胰腺切除术(胰十二指肠切除术或胰腺远端切除术)联合区域淋巴结清扫术(Ⅳ/A)。
·对于局部病灶较大和/或高级别Pan-NEC等有高危因素者,不建议直接手术(Ⅳ/A)。
·MEN1综合征中的NF-Pan-NETs通常比较稳定或生长缓慢,因此,当肿瘤长径≤2 cm时,可以考虑观察等待策略(Ⅳ/A)。
·当需要手术时,只要可行,建议采用微创方法(Ⅳ/B)。
·局限性SI-NETs行根治性切除时,推荐同时行肠系膜淋巴结清扫(Ⅳ/A)。
·局部进展期SI-NETs,建议行手术切除,因为大的肠系膜肿物可导致急性或慢性肠梗阻和/或局部/弥漫性肠缺血(Ⅴ/B)。
5 进展期/转移性病变的管理
5.1 转移性病变的手术治疗
大部分GEP-NENs生物学行为相对比较惰性,手术在转移性疾病中也能发挥作用[16]。Ⅳ期GEP-NETs患者,如果转移病灶仅在或主要累及肝脏,仔细评估肿瘤分级、肝转移病灶分布和原发部位后,可以选择手术治疗;已发生腹腔外转移以及高级别GEP-NENs,不建议直接手术[17](Ⅳ/B)。进展期或转移性NEC是手术的绝对禁忌证(Ⅳ/A),而NET G3可以考虑手术。GEP-NETs伴肝转移行根治性切除术(R0,R1)后5年生存率可达85%[16],当肝转移多发且不可切除时,姑息性切除的作用存在争议;在行姑息性手术前,原发部位和是否存在相关症状是需要考虑的重要因素。为了预防肠梗阻或肠缺血相关并发症,晚期SI-NETs可考虑行姑息性原发病灶切除(Ⅳ/C),但Ⅳ期患者小肠原发病灶切除能否提高生存率仍存在争议,预防性原发病灶切除可能不能延长生存期[18]。对于肿瘤负荷大的转移性有功能的SI-NTEs(如类癌综合征)或有功能的Pan-NETs[如胰岛素瘤和VIP瘤(vasoactive intestinal peptide oma)],减瘤手术可以减轻相关症状(Ⅳ/B)。但是,对于进展期GEP-NETs,无论是原发病灶切除还是减瘤手术,是否有潜在的生存获益仍存争议。
对于不可切除的肝转移,肝移植可能是较好的选择,但需要遵循下述原则:无肝外转移,病理学证实分化好的NET(G1/G2,Ki-67指数<10%),原发病灶已切除,肝转移<50%肝脏体积,移植前至少6个月经治疗后病灶稳定,年龄<60岁(Ⅳ/B)。符合这些条件的患者,肝移植后5年生存率可达69.0%~97.2%[19]。肝移植前必须经过有经验的多学科团队(multidisciplinary team,MDT)慎重讨论,仔细评估其他可选治疗手段。
对于手术不能根治切除的肝转移,可以考虑肝动脉栓塞或局部消融治疗;手术切除联合术中射频消融(radiofrequency ablation,RFA)可以达到根治性手术的目的,并可以保留足够的肝功能。
5.2 辅助治疗
因为缺乏前瞻性随机临床研究数据,所以不推荐NET G1/G2行术后辅助治疗(Ⅳ/A)。但是,对于NEC,可以考虑铂类为基础的辅助化疗(Ⅴ/C)。
5.3 药物治疗
系统性治疗的目的是控制肿瘤相关的临床症状和肿瘤生长(Ⅰ/A)。
5.3.1 控制症状的治疗
SSA(长效奥曲肽或兰瑞肽)为功能性NETs的标准一线治疗,可以改善70%~80%的类癌综合征症状(潮红和腹泻)(Ⅰ/A),主要的药物不良反应是短暂的胃肠道症状(腹泻、腹部不适、肠胃胀气和恶心等)。对于治疗后症状无好转或继续加重的患者,可以增加SSA给药剂量或缩短用药间隔(可以每3周甚至每2周1次)[20](Ⅳ/C),但缺乏前瞻性研究证据。短效奥曲肽皮下注射可用于症状间歇性加重的补救治疗。常规治疗失败时,可以考虑使用长效帕瑞肽[21]。症状顽固时,可以采用α干扰素(interferon-α,IFN-α)联合SSA作为二线治疗(Ⅱ/B)[22](图3)。

口服色氨酸羟化酶*制剂抑**特罗司他乙酯是血清素合成限速酶,研究表明其可以减少肠蠕动[23],已被批准用于SSA治疗后仍有类癌综合征腹泻的患者(用法:250 mg,每天3次),并可与SSA联合使用(Ⅰ/A)。应该注意的是,肽受体放射性核素治疗(petide receptor radionuclide therapy,PRRT)治疗期间或之后,胰岛素瘤引起的低血糖或类癌综合征的腹泻症状可能会发生恶化,需要密切关注(Ⅳ/A)。对于难治性类癌综合征,选择增加SSA剂量还是SSA联合其他治疗(如特罗司他乙酯、IFN-α、PRRT),需要更多的研究数据。
对于转移性胰岛素瘤或疾病进展时的难治性类癌综合征,还可以选择依维莫司(everolimus)治疗,但欧洲药物管理局(European Medicines Agency,EMA)或美国食品和药物管理局(Food and Drug Administration,FDA)均未批准该适应证(Ⅳ/B)。其他控制症状的药物还包括:氯甲苯噻嗪用于转移性胰岛素瘤,质子泵*制剂抑**(proton pump inhibitor,PPI)可以长期控制转移性胃泌素瘤的症状。SSAs是其他功能性Pan-NETs如VIP瘤、胰高糖素瘤等的标准治疗。对于SSA治疗无效的功能性Pan-NETs,PRRT是有效的控制症状的方法[24]。
5.3.2 抗增殖治疗
目前还缺乏对治疗选择的预测因素,如何选择治疗与肿瘤病理和临床特征、病变范围、生物学行为和SSA受体显像结果有关;此外,药物的序贯使用还受其疗效、患者的伴随疾病和不同国家药物可及性的影响。治疗包括生物治疗(SSA、IFN-α)、靶向药物哺乳动物雷帕霉素靶蛋白(mammalian target of rapamycin,mTOR)*制剂抑**依维莫司、多靶点酪氨酸激酶*制剂抑**(tyrosine kinase inhibitors,TKI)舒尼替尼和化疗。这些治疗方案均无法治愈肿瘤,但疾病稳定的持续时间却不同,取决于不同的预后因素,包括肿瘤的分级、侵犯范围和进展程度等。
SSTR阳性,生长缓慢且Ki-67指数≤10%的晚期胃肠道(gastrointestinal,GI)和Pan-NETs,推荐使用SSA控制肿瘤生长(Ⅰ/A),肿瘤负荷可能影响初始治疗选择。NET G1和/或肿瘤负荷小(肝转移病灶<10%肝体积以及无肝外转移),且疾病稳定者,可以考虑观察等待(Ⅳ/A)。
IFN-α可考虑用于SSTR功能显像阴性,特别是中肠NETs患者(Ⅳ/B)。
推荐依维莫司用于化疗或未化疗过的进展期Pan-NETs G1/G2和明确进展的无功能GI或肺NETs(Ⅰ/A)。功能性Pan-NETs可以考虑SSA联合依维莫司治疗。类癌综合征患者应慎重使用依维莫司[25]。依维莫司常见不良反应包括口腔黏膜炎(>60%)、腹泻(~30%)、疲劳(~30%)、感染(20%~29%)、肺炎(12%~16%)和高血糖(10%~13%),约60%接受治疗的患者需要减量或中断治疗[26]。
推荐舒尼替尼用于进展期Pan-NETs的治疗(Ⅰ/A),由于缺乏数据,舒尼替尼在Pan-NECs中目前没有适应证。最常见不良反应包括腹泻(59%)、恶心(45%)、虚弱(34%)、呕吐(34%)和疲劳(32%),其他包括高血压(26%)、淋巴细胞减少(26%)和头发颜色改变(29%)。
2020版指南中提到了我国自主研发的TKI药物索凡替尼(surufatinib)治疗非胰腺来源NETs中国患者的Ⅲ期研究(SANET-ep)结果[27],希望该药物能够最终纳入指南推荐中。
5.4 全身化疗
推荐化疗用于进展期Pan-NETs和任一部位的进展期NEN G3(Ⅱ/A),研究结果表明分化好的非胰腺来源消化道NETs的化疗效果不佳,对于局部晚期或转移性分化好的G1/G2 GI-NETs 客观缓解率(overall response rate,ORR)为11.5%(5.8%~17.2%)[28],因此,对这类肿瘤不推荐化疗(Ⅱ/C)。但肿瘤快速进展,Ki-67指数为15%~20%的G2 NET可能从化疗中获益,但需个体化考虑(图4)。
链脲霉素(streptozotocin,STZ)联合5-氟尿嘧啶(5-fluorouracil,5-FU)化疗一直是晚期G1/G2 Pan-NETs的一线推荐(Ⅱ/A),但国内没有STZ。可以采用替莫唑胺(temozolomide,TEM)单药或TEM联合卡培他滨(CAPTEM)作为晚期Pan-NETs的治疗(Ⅱ/B),但O-6-甲基鸟嘌呤-DNA甲基转移酶(O-6-methylguanine-DNA methyltransferase,MGMT)的表达或启动子甲基化能否预测TEM的疗效存在争议[29,30]。
转移性高级别小细胞或大细胞NEC,无论原发部位,推荐顺铂/依托泊苷或卡铂/依托泊苷方案进行一线化疗(Ⅲ/A),早期治疗对预后至关重要。二线治疗没有明确方案,TEM单药或CAPTEM和/或贝伐珠单抗,5-FU或卡培他滨联合奥沙利铂或伊立替康等方案可以考虑(Ⅳ/B)。NET G3(通常Ki-67指数<55%)采用顺铂为基础方案的ORR明显低于分化差的NEC,所以不推荐用于NET G3(Ⅳ/C),对于这部分患者可以考虑TEM、靶向药物、PRRT(针对经筛选的患者)等治疗方案(图4)。

5.5 PRRT
PRRT用于SSTR功能显像显示为SSTR高表达的进展期NETs(需要所有病灶均为SSTR阳性)[30],与钇-90(90Y)标记的SSA相比,177Lu越来越受到青睐,因为其肾毒性更低,且有可能进行闪烁造影和剂量测定。177Lu-DOTATATE推荐用于中肠NETs和Pan-NETs的治疗(Ⅰ/A)。NET G3患者可考虑PRRT治疗(Ⅳ/C),但需谨慎选择患者。177Lu-DOTATATE治疗的安全性较好,但仍有3%~4%的患者治疗后可能出现不可逆的骨髓毒性,如白血病或骨髓增生不良,30%的患者发生1/2级长期的肾损伤。
推荐要点
·Ⅳ期GEP-NETs患者,若主要表现为肝转移,经仔细评估肿瘤分级、肝转移病灶分布和原发部位后,可选择手术治疗(Ⅳ/B)。
·如果已有腹腔外转移和高级别GEP-NENs,不建议进行直接手术(Ⅳ/B)。
·进展期NEC是选择直接手术治疗的绝对禁忌证(Ⅳ/A)。
·姑息性原发灶切除可以预防进展期SI-NETs与肠梗阻或肠缺血相关的并发症(Ⅳ/C);对于Ⅳ期患者,原发病灶切除能否提高生存率仍存争议。
·为减轻转移性功能性SI-NETs患者的症状,可以进行减瘤手术(Ⅳ/B)。
·因激素分泌过多引起相关症状无法有效控制的晚期Pan-NETs,可以考虑减瘤手术(Ⅳ/B),但一般不建议用于Ki-67>10%的患者(Ⅳ/B)。
·肝移植对于某些不可切除的经仔细选择的肝转移患者可能是一种有效的治疗手段(Ⅳ/B)。
·对于可切除的肝转移患者,针对肝转移病灶的局部治疗可以作为肝转移切除手术的替代疗法(Ⅴ/C)。
·NET G1/G2根治术后无辅助治疗指征(Ⅳ/A),NEC 可以考虑采用以铂类为基础的辅助化疗(Ⅴ/C)。
·血管栓塞治疗和局部消融治疗是肝转移的有效治疗手段,也可以结合其他全身治疗或手术治疗。治疗方式的选择取决于肝转移的转移程度、血管强化情况、肝受累区域的定位以及术者的能力等(Ⅴ/C)。
·功能性NETs应在SSA治疗后行局部治疗,以进一步改善对激素症状的控制,防止并发症(如血清素分泌导致的类癌危象)(Ⅳ/A)。
·对于仅限于肝脏的NF-NETs患者,可以考虑采用局部治疗作为全身治疗的替代方案(Ⅳ/B)。
·应采用全身治疗来控制肿瘤相关症状和肿瘤的生长(Ⅰ/A)。
·SSA是类癌综合征和一些罕见功能性Pan-NETs(如VIP瘤、胰高糖素瘤)患者的标准一线治疗(Ⅰ/A)。
·对于类癌综合征相关的难治性腹泻患者,推荐特罗司他乙酯作为SSA的补充治疗(Ⅰ/A)。
·对于难治性类癌综合征,增加SSA剂量可以改善症状(Ⅳ/C),也可以使用IFN-α,但耐受性较差(Ⅱ/B)。
·在进展性疾病中,PRRT可能对类癌综合征的腹泻控制有明显疗效(Ⅱ/B)。
·PRRT治疗后可能会很快出现因激素分泌导致的危象,需要密切关注并予以合适的治疗(Ⅳ/C)。
·抗增殖治疗手段的选择取决于肿瘤的病理和临床特征、肿瘤的范围、生物学行为以及SSA功能显像结果。
·对于Ki-67指数<2%、肿瘤负荷较低且疾病稳定的患者,可采用观察等待策略(Ⅳ/A),特别是长期预后良好的SI-NETs。
·对于晚期、生长缓慢、Ki-67指数不超过10%的SSTR阳性的GI和Pan-NETs,推荐SSAs作为一线治疗(Ⅰ/A);SSTR阳性通常作为用药指征,但并不能预测疗效。
·对于治疗后进展或SSTR功能显像阴性的NETs,可以考虑IFN-α作为抗增殖治疗,特别是对可选治疗较少的中肠NETs(Ⅳ/B)。
·推荐依维莫司用于无论是否既往接受过化疗的Pan-NET G1/G2患者,以及进展期无功能GI和肺NETs(Ⅰ/A)。
·对于小肠NETs,建议在PRRT治疗后使用依维莫司(Ⅴ/A),治疗顺序需要进一步研究,目前也缺乏明确的疗效预测因子。
·不推荐以抗增殖为目的的SSA联合依维莫司治疗(Ⅱ/D)。
·进展期Pan-NETs也可以采用舒尼替尼治疗(Ⅰ/A)。
· 除临床试验外,不推荐舒尼替尼和依维莫司用于NEC的治疗(Ⅴ/E)。
·推荐全身化疗用于进展期Pan-NETs和任何原发部位的NEN G3(Ⅱ/A)。
·推荐STZ/5-FU用于进展期G1/G2 Pan-NETs伴不可切除肝转移和/或其他远处转移的患者(Ⅱ/A)。
·推荐TEM单药或联合卡培他滨作为Pan-NETs的替代化疗方案(Ⅱ/B)。
·全身化疗也推荐用于无肿瘤进展但病灶较大的Pan-NETs(Ⅱ/B)。
·推荐顺铂或卡铂联合依托泊苷用于NEC的一线治疗(Ⅲ/A)。目前尚无明确的二线治疗方案,FOLFIRI方案(伊立替康/亚叶酸钙/5-FU),FOLFOX方案(奥沙利铂/亚叶酸钙/5-FU)和CAPTEM±贝伐珠单抗等可以考虑(Ⅳ/B)。
·不推荐顺铂/依托泊苷用于NET的治疗,因为疗效欠佳(Ⅳ/C)。
·不推荐全身化疗用于分化良好、生长缓慢的胃肠道NETs(Ⅱ/C);但对于短期内快速进展或Ki-67指数较高接近于NET G3的G2患者可以考虑(Ⅴ/C)。
·对于SSA治疗后进展的中肠NETs,如果符合PRRT的治疗指征,推荐PRRT作为二线治疗(Ⅰ/A)。
·推荐177Lu-DOTATATE用于进展期中肠NETs(Ⅰ/A)和进展期Pan-NETs的治疗(Ⅲ/A)。
· 对于Pan-NETs,PRRT应用于标准治疗失败后的患者(Ⅲ/A)。
·PRRT可用于经仔细评估的NET G3患者(Ⅳ/C)。
·对于类癌综合征患者,SSA应与PRRT联合使用,以预防PRRT治疗后腹泻和/或潮红及激素分泌危象等症状的加重(Ⅱ/A)。
·在功能性肿瘤中,SSA也常用于PRRT治疗后,因为PRRT很少能完全缓解类癌综合征相关症状(Ⅱ/A)。
·不推荐SSA与PRRT联合治疗无功能NETs(Ⅳ/C),PRRT后是否应继续使用SSA作为维持治疗尚无证据。
6 个体化治疗
在缺乏明确的预测标志物和随机对照试验结果的情况下,晚期不可切除患者的治疗选择通常取决于个体的临床、病理特征和SSTR功能显像结果(Ⅳ/A)。已发现的与预后相关分子标志物,需要进一步验证,可能会对未来的治疗策略产生影响。
7 随访和生存
随访应该是终生的,包括临床症状的观察、生化指标的检测、常规影像学和SSTR功能显像检查(Ⅴ/B)。对于R0/R1切除的G1和G2(Ki-67指数<5%),建议每6个月进行1次影像学检查(CT或MRI),Ki-67指数>5%的NET G2则每3个月复查1次,NEC 每2~3个月复查1次(Ⅴ/C),随着术后时间的延长,分化好的NETs复查间隔时间可逐渐延长,但对于NEC不建议延长。来源于阑尾或直肠的小的(<1 cm)局部NETs G1,行R0切除且无不良组织学特征,不需要随访(Ⅳ/A)。
若术前SSTR功能显像或免疫组化证实SSTR表达阳性,建议术后12~36个月的复查应包括68Ga/18F/64Cu-DOTATOC-PET-CT[31]。随访过程中,如果出现新发肝转移或其他部位转移,或肿瘤生物学行为发生变化(如短时间内快速进展),建议再次活检评估分级。生化标志物包括CgA和功能性肿瘤中的特异性生物标志物;若CgA无升高,神经元特异性烯醇化酶(neuron specific enolase,NSE)在大部分NET G2或NEN G3中可能有异常。目前没有有效的预测肿瘤复发的标志物;NETest可能有预测和检测术后残余疾病的潜力,且优于CgA[32,33]。
在NEN G3随访中,如果出现体重减轻、疲乏等临床症状,提示可能肿瘤复发,也可见于G1/G2的患者。NEC术后应监测NSE和乳酸脱氢酶,影像学复查包括胸部和腹/盆腔CT,若疑似转移无法明确时,可考虑行FDG-PET检查。局部进展期NEN G3若考虑手术治疗,则必须行FDG-PET检查排除远处转移。
参考文献

该文章即将发表于《肿瘤综合治疗电子杂志》 2020 年第3期,敬请期待!
