固态电池
2021年1月9日晚,蔚来举办了“NICDay 2020”,发布首款轿车产品ET7,蔚来预计搭载70/100kWh电池包的车辆2022年一季度可交付给用户,而150kWh固态电池包轿车预计2022年第四季度才会推出。
该电池采用固液电解质、无机预锂化工艺的硅碳负极及纳米级包覆工艺的超高镍正极,实现 50%的能量密度提升,达到 360Wh/kg的能量密度。
采用该电池包后,新的ES8全系列续航里程可达到850km,2018款ES8续航可达730km, ES6 Performance版续航可达900km,EC6 Performance 版续航可达910km,ET7的续航可达1000km。
此前,市场对固态电池的乐观预期是2025年可实现商业化应用,而此次未来一下子把时间提前到了2022年,大超产业预期。

固态电池是指采用固态电解质的锂离子电池,最突出的优点是安全性。固态电池具有不可燃、耐高温、无腐蚀、不挥发的特性。
固态电池产业链与液态锂电池大致相似,两者主要的区别在于中上游的负极材料和电解质不同,在正极方面几乎一致,若完全发展至全固态电池,隔膜也完全被替换。

固态电池负极材料目前主要集中在金属锂负极材料、碳族负极材料和氧化物负极材料三大类,其中金属锂负极材料因其高容量和低电位的优点成为全固态锂电池最主要的负极材料之一,采用金属锂做负极,有望提升40—50%的能量密度。
按照负极材料的不同,固态电池还可以分为固态锂离子电池(沿用当前锂离子电池材料体系,如石墨+硅碳负极、三元正极等)和固态锂金属电池(以金属锂为负极)。
固态电解质是固态电池的核心,固态电解质的绝缘性使得其良好地将电池正极与负极阻隔,避免正负极接触产生短路的同时能充当隔膜的功能。电解质材料很大程度上决定了功率密度、循环稳定性、安全性能、高低温性能以及使用寿命等多项参数。
而按照电解质材料的选择,固态电池可以分为聚合物、氧化物、硫化物三种体系电解质。其中,聚合物电解质属于有机电解质,氧化物与硫化物属于无机陶瓷电解质。
固态电池的三大电解质体系各有优劣,目前全球固态电池企业都在不同的电解质体系上进行技术研发。其中,欧美企业偏好氧化物与聚合物体系,而日韩企业则更多致力于解决硫化物体系。

市场冲击上,短期利空隔膜、电解质企业,阿策认为恩杰股份、星源材质等公司未来或有超跌博弈机会。
借用中金曾韬的话“我们敬畏技术的潜力与可能性,但锂电并不是一个阶跃式发展的行业,所有现阶段应用技术,均在 10 年之前,从基础体系上已经搭建完毕。而从体系的搭建到细节的添砖加瓦以及产业化的应用,还需市场与供应链配合,非一蹴而就。”
实实在在的业绩释放和渐变的产业趋势,可以对冲情绪化的杀跌。
利多公司中,比较能实锤的是赣锋锂业。
公司在2016年便已着手固态电池布局。浙江锋锂是固态电池及材料的核心研发、生产基地,产品包括固态锂离子电池、固态锂金属电池、固态锂电池模组、固态电解质材料等。

2020年6月1日公司在互动平台表示,公司固态电池处于中试阶段,目前所试制的产品送与多家主机厂测试评估。
公司2020年10月公告,拟以自有资金不超过30亿元建设高端聚合物锂电池研发及生产基地建设项目。
当然,阿策为大家准备了完整的中国固态电池企业布局图谱,感兴趣的朋友请在公众号君临策的对话框内输入关键字“君临策”获取相关资料。别忘了点“赞”和“在看”鼓励一下哦!
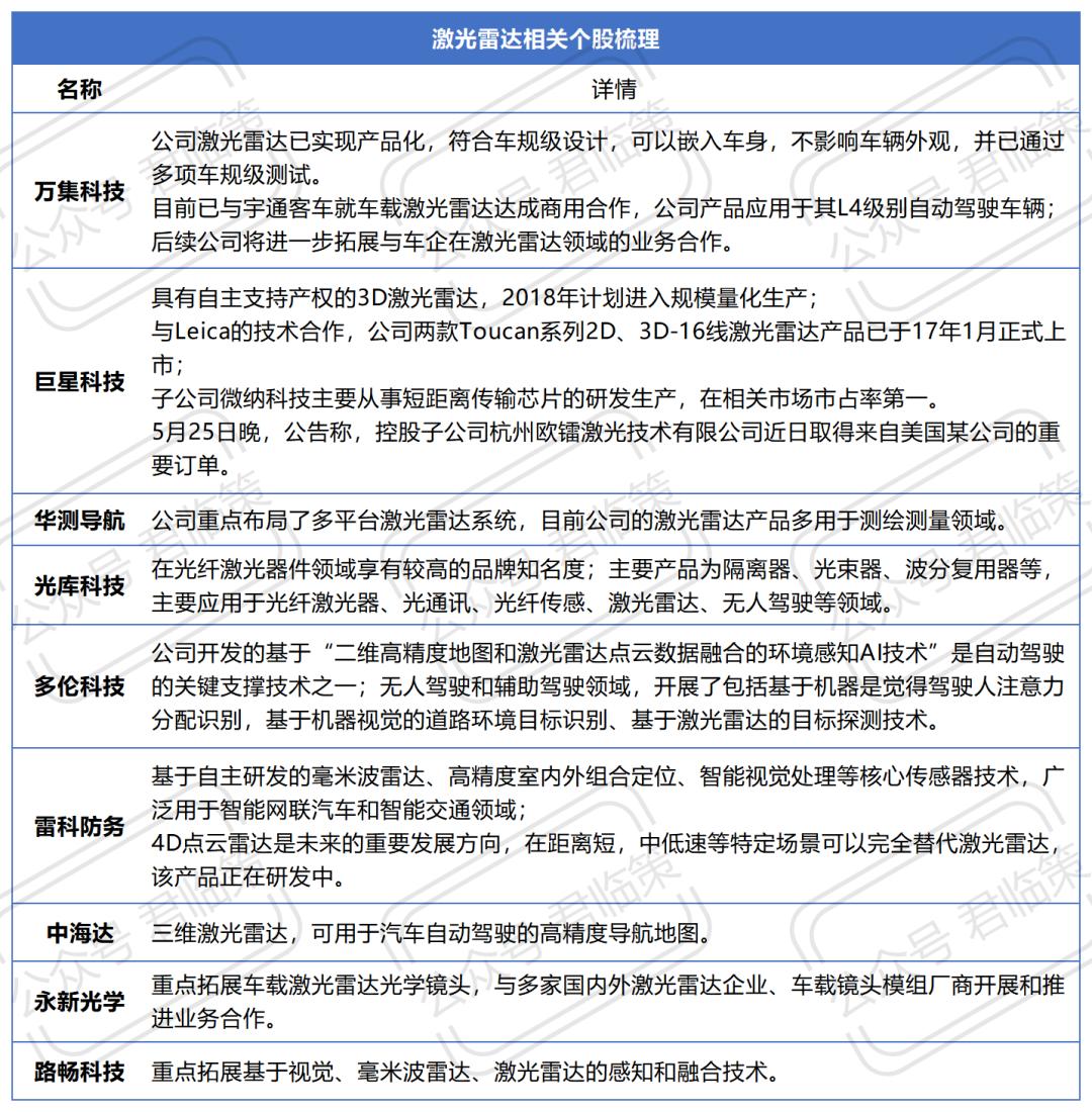
另外,未来ET7再次实锤了阿策在12月30日《从1到N!》一文中分析过的激光雷达,感兴趣的朋友可以回看历史文章。
附激光雷达A股相关标的如下:

参考研报:
《中金公司-新能源行业主题研究:从QuantumScape看石榴石状氧化物固态电池的真实进展》
《光大证券-蔚来发布固态电池方案,对行业的冲击有限》
《海通证券-多家布局固态电池,赣锋已处于中试阶段》
《前瞻产业研究院-固态电池行业:2020年中国固态电池行业研究报告》
Mini/Micro LED
三星电子于北京时间1月7日召开线上2021年The First Look新品发布会。在会上,三星推出2021年新款Neo QLED和Micro LED等多款电视。

Neo QLED电视定位高端,开启Mini LED背光元年。
三星推出新款Neo QLED电视,采用创新的量子矩阵技术,首次使用Mini LED背光,并结合自研Neo量子处理器完成显示控制,实现区域调光,Neo QLED最高可达到8K分辨率并且对比度有提升。
且三星引领全球风向后,索尼、LG、康佳等国内外电视品牌均有望跟随,推动电视Mini背光市场快速增长。
此外,预计苹果今年也将陆续发布Mini背光的iPad Pro、Macbook产品,推动中小尺寸Mini背光应用。
Mini LED背光其实就是LED背光的升级,原本LED灯条仅仅是一条,利用导光板实现亮度铺展,而Mini LED背光则是利用数量极多的超小尺寸的LED灯组实现背光效果。不仅达到高动态范围(HDR)呈现高对比度效果,还能缩短光学距离(OD)以降低整机厚度达到薄型化需求。
当前主流LCD电视和电脑显示器的背光仍然是整体控制,不能实现分区调光。传统背光仅采用几十颗LED灯珠,区域调光背光可能采用上千颗灯珠,而miniLED背光灯珠数量为几万颗,甚至更多。
传统技术灯条电视单机价值量仅约100元,区域调光随着分区数量等指标的不同在100—1000元之间,全阵列可能在1000元以上,Mini LED可能高达数千元。

Mini LED可以实现接近OLED的画质,但价格只有OLED的6-8成,是4K/8K画质的重要实现手段。
考虑到Mini LED背光模组价值量是传统LED模组的数十倍,Mini背光快速渗透有望驱动未来2年背光市场高速发展,中金公司测算全球LED背光市场2021/22年分别有望实现61%/37%的同比增长。
而此次三星发布的Micro LED产品或意味着技术从概念走向应用,有望成为显示终极方案。
本次三星发布的110寸Micro LED电视,搭载2,400万颗Micro LED芯片,使用微米大小的 LED 灯,消除了传统显示器中使用的背光和滤色片,取而代之的是自发光 -- 从自身的像素结构中产生光线和色彩。
它能 100% 地表达 DCI 和 Adobe RGB 色域,并准确地提供高端数码单反相机拍摄的宽色域图像。这使得显示器的 4K 分辨率和 800 万像素带来了令人惊叹的逼真色彩和准确的亮度。
当然,售价据说在感动人心的百万人民币左右……
无论如何, 阿策认为,随着Micro LED技术瓶颈突破,利亚德、三星等头部LED公司陆续发布相关产品,未来Micro LED也将遵循海兹定律,实现成本快速下降,持续向C端渗透。Micro LED的应用有望从超高端电视扩展到中高端电视以及智能手机、ARVR等可穿戴设备,成为显示终极方案。
综上,重申看好LED行业,建议关注:
MinilLED芯片生产厂商:三安光电、华灿光电、聚灿光电;
LED芯片封装与模组组装厂商:聚飞光电、兆驰股份、瑞丰光电、芯瑞达、国星光电;
MiniLED商显厂商:利亚德、洲明科技;
MiniLED面板厂商:京东方A、TCL科技。
参考研报:
《中金公司-科技行业:三星发布多款Mini/Micro LED电视,LED新十年周期正开启》
《长江证券-从四次变革看显示技术发展规律》
《东方证券-电子行业:MiniLED迎来背光放量,商显蓄势待发》
《中金公司-CES 2020 纪要》