滴眼液是眼部护理的主要剂型,用于青光眼、干眼、炎症、感染和过敏等广泛的适应症。为了增加眼部药物的吸收,而不破坏眼上皮,眼药水制剂应尽可能长时间地保持高浓度可溶*药性**物与眼上皮接触。然而,眼泪和频繁的眨眼限制了药物在眼表上的滞留,原位凝胶系统已经用于局部眼部药物的传递的研究,热敏聚合物是最广泛的研究之一。
最近,世界三大顶级医学院之一的美国约翰·霍普金斯大学,其威尔默眼科研究所纳米医学中心Justin Hanes和 Laura M. Ensign提出了一种凝胶低渗溶液,含有低浓度的热敏三嵌段共聚物(Pluronic F127),用于延长眼部药物的递送。在局部应用中,低渗配方形成高度均匀和清晰的薄层,覆盖眼表,并防止眨眼清除,增加眼内吸收亲水性和疏水*药性**物,相对于常规热敏凝胶配方和商用滴眼液,延长药物-眼-上皮接触时间。该论文以“Gelling hypotonic polymer solution for extended topical drug delivery to the eye”为题,发表在Natural Biomedical Engineering期刊。

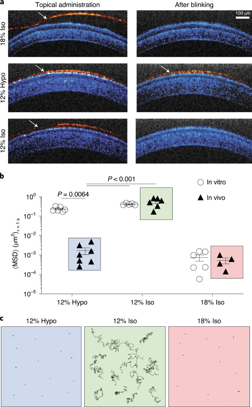
低渗凝胶配方形成均匀的表面涂层和凝胶
在体内应用光学相干断层扫描(OCT)成像对眼滴过程进行可视化。低渗12%F127配方(12%低渗) 与等渗12%F127配方(12%iso)、常规等渗18%F127配方(18%iso)相比,该配方应表现为不诱导眼部组织吸水的粘性液体(图1a)。常规18%iso配方的立即凝胶化导致眼表上有一层厚厚的、不规则的涂层,眨眼时更容易被清除;12%iso配方,不能集中应用于眼睛进行溶胶-凝胶转变,在眨眼后被清除;相比之下,12%低渗配方形成了均匀的表面涂层。

图1 低渗性驱动水吸收,形成均匀的眼表涂层和凝胶化。a)局部应用12%低渗,12%iso和18%iso滴眼液的大鼠眼睛后OCT图像;b) 在37C°体外和体内应用后,200nm纳米粒子在指示介质中的集合平均方位移(MSD);c) 在12%低渗、12%iso和18%iso制剂中纳米粒子在体内应用后的体内跟踪轨迹(~20s)
低渗凝胶增强眼内药物吸收
制定了几种常用的具有不同物理化学性质的局部前段药物,以比较12%低渗凝胶配方中的眼部给药与传统的凝胶配方方法(18%iso)、相应的商业可用配方以及不给药的差别。结果表明12%低渗配方,在大鼠角膜中提供了更高的药物浓度(图2a),结膜(图2b)、眼房水(图2c)有类似的趋势。12%低渗配方在10h时提供了最大和最持续的眼内压下降。12%低渗配方 (酒石酸溴莫尼定)配方与Alphagan p相比提供了长时间的眼内吸收(图2f)。

图2 与常规胶凝制剂(18%iso)或市售制剂(Alphagan P)相比,低渗胶凝滴液(含量为12%)可提高水溶性酒石酸溴莫尼定(0.15%w/v)的眼内吸收。在最后一次给药后1、4和8h测定大鼠角膜(a)、结膜(b)和房水(c)中的的酒石酸溴莫尼定浓度;单剂量测定正常血压家兔IOP(△IOP)的10h变化,将12%的低渗(酒石酸溴莫尼定)与18%iso(酒石酸溴莫尼定)或Alphagan p(d)和12%低载体 (e)进行比较;f) 单次剂量后3h兔血清中酒石酸溴莫尼定浓度
与眼表和视力的兼容性
评估了慢性局部给药的低渗凝胶制剂载体在兔子中的作用。兔子每天使用两次,为期五周,并将12%低渗配方与12%iso、市售平衡盐溶液(BSS)和未处理组进行比较。所有治疗组角膜染色和角膜染色均无显着性差异。对于所有治疗组,与未治疗的家兔相比,角膜染色和闪烁频率无显着性差异(图3a,b)。同样,在所有组治疗5周结束时获得的角膜中没有观察到明显的组织学差异(图3c)。

图3 每天两次给药5周,低渗凝胶制剂(12%低渗)与未经治疗难以区分。眼表损伤,用Lissamine绿色染色和评分(a)评估,并在给定的一天(b)第一次剂量后3小时内计数眨眼次数,以及5周收集的角膜组织的苏木精和伊红染色(c)
总结:该研究报道了一种方法,使用热敏凝胶聚合物作为眼药水,提供增加和持续的眼内药物吸收,而不增加全身药物暴露,药物与眼表接触更长的时间会导致药物向后段的传递增加。在应用时,眼药水均匀地扩散到眼睛表面,而吸水浓缩聚合物在眼表形成一个薄的,清晰的凝胶层。证明了低渗低浓度的热胶凝配方的性能优于优于传统的等渗热凝胶制剂和商业滴眼液。
https://onlinelibrary.wiley.com/doi/10.1002/adfm.202003395
来源:高分子科学前沿 作者:cheng

投稿模板:
单篇报道:上海交通大学周涵、范同祥《PNAS》:薄膜一贴,从此降温不用电!
系统报道:加拿大最年轻的两院院士陈忠伟团队能源领域成果集锦
