天气忽冷忽热,感冒的宝宝也越来越多。在这里有必要提醒下各位家长:如果你家小孩感冒持续一周,脓涕不见减少甚至增多,以及症状加重者应考虑鼻窦炎。

鼻窦的位置和作用

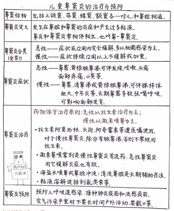
在鼻腔的周围,还对称地分布着四对充满气体的腔道,分别叫额窦、筛窦、上颌窦和蝶窦(如上图),它们统称鼻窦。
它们犹如密室一般隐藏在我们的面部,而且各个“密室”都有自己的窦口和鼻腔相通,因此鼻窦的黏膜和鼻腔的黏膜相通,这些黏膜能够分泌粘液和一些抗体,对外界入侵的病毒和细菌起到防御作用。
儿童鼻窦炎的病因
儿童鼻窦炎的致病原因很多,其中包括儿童抵抗力差,对环境适应能力差,容易患上呼吸道感染等,这些都可能诱发鼻窦炎。

另外,从解剖结构上看,儿童的鼻腔狭窄,而鼻窦空间相对较大,鼻腔一旦感染,就容易经过窦口入侵鼻窦,导致感染后黏膜发炎,分泌物增多。
还有的孩子存在过敏性鼻炎,哮喘,腺样体肥大,纤毛活动障碍等,也会影响鼻窦分泌物的通畅引流。
儿童鼻窦炎的分类
鼻炎和鼻窦炎常常相伴相生,因此我们所说的鼻窦炎,其实是鼻-鼻窦炎的简称。就是在鼻腔和鼻窦黏膜上的细菌或病毒感染后引起的炎症。

根据发病时间长短不同,把鼻窦炎分为急性和慢性。
急性:鼻腔和鼻窦黏膜感染后的急性炎症,症状持续10天以上,12周内完全缓解。
慢性:鼻腔和鼻窦黏膜的慢性炎症,症状持续12周以上不能完全缓解或加重。
儿童鼻窦炎的症状和危害
最常见的症状为鼻塞,流鼻涕,头痛和睡眠障碍。

急性鼻-鼻窦炎可见鼻塞,脓性鼻涕,可伴有发热,精神萎靡,咽喉痛,咳嗽等。年长儿童可能会说有头痛或面颊部闷胀感。
慢性鼻-鼻窦炎可见持续性或间歇性鼻塞,黏液性或黏脓性鼻涕,常伴有食欲下降,睡眠障碍。部分儿童也可伴有腺样体肥大,分泌性中耳炎等。孩子还可表现为咽喉不适,习惯性的清嗓,频繁的干咳。也可累及到眼睛,影响视力,需要积极治疗。
常年的鼻塞和张口呼吸可能导致颌面骨发育障碍,影响面容。长期的严重鼻窦炎还会对孩子的生活产生不良影响,孩子不能很好睡眠,不能集中注意力学习等。
儿童鼻窦炎的治疗
儿童鼻窦炎的诊断主要是依靠医生。医生会结合孩子的症状以及细致的查体进行综合判断。
针对不同的病因和分类,儿童鼻窦炎的治疗和护理手段会有不同;即使是相同病因引发的鼻窦炎,根据病情严重程度不同,治疗的方法也会不同;孩子身体状况不同,治疗的方法也会不同。
儿童建议药物保守治疗,在药物治疗无效的情况下在采取手术治疗。