近日,据央视网报道,90后姑娘小雪遭遇医疗美容事故造成不可逆转的伤害。本来应该是表皮注射玻尿酸,结果注射到血管里,造成中央动脉阻塞。小雪被紧急送往医院抢救,命保住了,却留下了终身残疾:左眼失明,大面积脑梗死。
俗话说,爱美之心,人皆有之。随着生活水平不断提高,大众对于美的需求越发强烈,身处这个“颜值时代”,美容保养俨然成了时尚潮流,医疗美容走进大众视野,医疗美容的需求与日俱增。消费者如何选择美容机构,发生医疗美容事故如何维权,本律师结合具体的情况详细阐述。
一、如何选择美容机构
市场上各种美容项目让人目不暇接,有些项目是医疗美容,有些项目是生活美容。其实,对于消费者说,应该首先学会区分什么是医疗美容、什么是生活美容,根据不同的美容项目审查美容机构的资质条件。
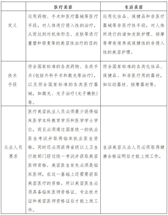
(一)医疗美容与生活美容的区别

(二)消费者需要审查的方面
《美容美发业管理暂行办法》第一条 本办法所称美容,是指运用手法技术、器械设备并借助化妆、美容护肤等产品,为消费者提供人体表面无创伤性、非侵入性的皮肤清洁、皮肤保养、化妆修饰等服务的经营*行为性**。
《医疗美容服务管理办法》第七条 卫生行政部门应在核发美容医疗机构《设置医疗机构批准书》和《医疗机构执业许可证》的同时,向上一级卫生行政部门备案。
第十一条 负责实施医疗美容项目的主诊医师必须同时具备下列条件:
(一)具有执业医师资格,经执业医师注册机关注册;
(二)具有从事相关临床学科工作经历。其中,负责实施美容外科项目的应具有6年以上从事美容外科或整形外科等相关专业临床工作经历;负责实施美容牙科项目的应具有5年以上从事美容牙科或口腔科专业临床工作经历;负责实施美容中医科和美容皮肤科项目的应分别具有3年以上从事中医专业和皮肤病专业临床工作经历;
(三)经过医疗美容专业培训或进修并合格,或已从事医疗美容临床工作1年以上;
(四)省级人民政府卫生行政部门规定的其他条件。
综合以上,消费者在选择美容机构时,要先确定选择的美容项目是医疗美容还是生活美容。若选择生活美容需要查看美容机构的营业执照经营范围和从业者的健康证;若选择医疗美容则需要审查美容机构是否具有《医疗机构执业许可证》、《设置医疗机构批准书》及从业人员是否有相应的医师执业证书。
二、“医美”出事故后,消费者如何维权
近年来,医疗美容事故频繁发生,消费者一旦发生意外,要学会维权。
(一)美容造成的损害是否属于医疗损害的范畴
最高人民法院发布的《最高人民法院关于审理医疗损害责任纠纷案件适用法律若干问题的解释》明确规定,“患者以在美容医疗机构或者开设医疗美容科室的医疗机构实施的医疗美容活动中受到人身或者财产损害为由提起的侵权纠纷案件,适用本解释。”医疗美容纠纷属于医疗损害的范围。
(二)伤害行为发生后,消费者需采取哪些措施
第一,消费者尽快要去医疗机构做伤害鉴定。伤害鉴定的意义在于:一是厘清责任,确定伤害行为是否为侵权人行为所致。二是明确受害者的损伤程度,可以合理确定赔偿数额和治疗方法。
第二,固定证据。消费者应将诊断证明,医疗费票据,交费流水,与美容机构签订的合同,就诊病例等能证明双方之间存在医疗服务关系的证据留存,以便日后作为维权的依据。
第三,向属地卫生行政主管部门投诉。卫生行政部门或有关部门会根据纠纷的性质进行调查、取证,出具相应的认定结果。对消费来说,不论是协商解决纠纷,还是诉讼解决纠纷,都会有良好的法律效应。
需要特别注意一点,现存美容机构良莠不齐,甚至一些美容院、美发店都没有医疗美容资质的,其营业执照是由市场监管部门批准发放,仅可经营生活美容项目,如果这些单位擅自扩大经营范围,实施医疗美容项目,一旦出现美容纠纷,卫生行政部门非主管部门受案依据不足,但消费者可市场监管部门反映问题,市场监管部门和卫生行政部门可能会共同进行处理。
第四,提起民事诉讼,维护自身权益。美容机构和消费者无法通过协商方式解决或协商不成的,可向人民法院提起民事诉讼。根据《中华人民共和国民法典》第一千二百一十八条规定,“患者在诊疗活动中受到损害,医疗机构或者其医务人员有过错的,由医疗机构承担赔偿责任。”消费者可以主张医疗机构承担赔偿责任。另据《中华人民共和国民法典》
第一千一百七十九条规定,“侵害他人造成人身损害的,应当赔偿医疗费、护理费、交通费、营养费、住院伙食补助费等为治疗和康复支出的合理费用,以及因误工减少的收入。造成残疾的,还应当赔偿辅助器具费和残疾赔偿金;造成死亡的,还应当赔偿丧葬费和死亡赔偿金。”损害赔偿的范围为:医疗费、护理费、交通费、营养费、住院伙食补助费等为治疗和康复支出的合理费用,以及因误工减少的收入,造成残疾的,还应当赔偿辅助器具费和残疾赔偿金;造成死亡的,还应当赔偿丧葬费和死亡赔偿金。
写在最后
消费者在选择美容机构一定要慎重,在接受医疗美容前,要对治疗的禁忌症、医疗风险、适应证和注意事项等有全面的了解,同时,根据自身实际情况决定是否接受治疗。不要让“微整”变“危整”,不要掉进“美丽陷阱”里。若有需要,欢迎联系本团队律师!