
周末带孩子在小区里玩,有一个三岁多的小朋友显得有点与众不同,他看上去聪明活泼,跟其他小朋友玩起来没什么障碍,笑起来也很开心,但是一讲话就结结巴巴的,简单的词语要重复好多次才能表达清楚。
他妈妈向我诉苦:“这孩子也不知道怎么了,都三岁了,说话还是吭吭巴巴不利索,真是急人!”
听了她的话,我对她说:“别太焦虑,你家孩子可能正在语言问题障碍期,你平时跟孩子说话可以慢一些,引导孩子多说话。实在不放心的话,带去儿科看看,别错过最佳治疗期。”
1、 什么是“语言问题障碍期”?

美国教育学家詹恩·铂尔曼在《超级宝贝》一书中介绍:儿童在三十个月到五岁的年龄段,许多孩子开始有说话不流利的问题。这个阶段被语言专家定义为“语言问题障碍期”或“语言不流利期”。在这个期间,孩子通常是在经历大的语言能力发展的飞跃。
在这个阶段,孩子的大脑迅速成长,思维运转的速度远高于词语搜索的速度。当他们想要表达某个意思的时候,很容易出现大脑词语中断的情况,导致会经常卡在某个单词或音节上,不断地重复。
这种情况,跟“口吃”的表现很像,也让很多家长误认为自己孩子是不是口吃?
但其实,80%在这个阶段出现言语障碍的孩子都会随着年龄的增长而自然地消除。
一位有经验的儿科医生说:“不要担心,家长的担心远比孩子的语言障碍更可怕。有不少妈妈看到孩子说话重复就开始紧张,不断地提醒孩子,反倒是适得其反,让孩子产生心理阴影。”
2、 怎样判断孩子是“口吃”还是“语言问题障碍期”?

病理性“口吃”与“语言问题障碍期”的表现非常相似,但还是有一些区别度。
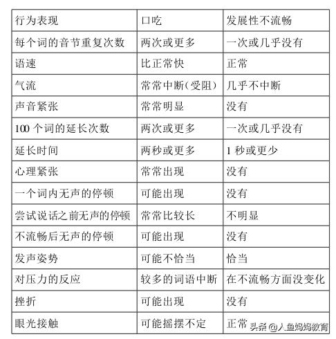
“语言问题障碍期”的儿童,讲话不流畅一般仅仅是整词、词组的重复,而口吃则包括词内部分的重复、发音的延长。
举个例子:儿童打算说一句话“我想喝水。”口吃的孩子会在“我”这里卡住,做出来“我”的口型,但却什么也没说出来,或者重复性地说“W-W-W……”,而“语言问题障碍期”的孩子则会说:“我想喝-喝-喝-喝……水。”好像在思考,“我想喝的是……”,然后在大脑中搜索出“水”这个词语。
另外,口吃患者通常还会伴随其他不良表现,比如:说的比较快、无声的停顿、容易紧张、脸红脖子粗、比较容易受挫、身体多动、有多余的面部表情、心理紧张、目光摇摆不定等。
家长也可以根据下图做一下简单的诊断与评估。

如果,家长还是没有办法判断自己孩子的具体情况的话,还是建议到医院做相关的语言测试。带孩子做语言测试并不会给孩子带来额外的伤害,但是延误最佳治疗期,却会让孩子抱憾终身。
孩子的语言发展是有关键期的,一般而言,六到七岁以前,尤其是三岁以前,儿童的大脑最适合语言学习,如果能够利用语言关键期进行治疗,口吃一般是可以治愈的。
3、 怎样帮助孩子度过“语言问题障碍期”?

为了帮助孩子尽快地度过“语言问题障碍期”,父母及其身边比较亲密的家人可以学习一下怎样跟孩子进行语言沟通。不要因为孩子说话不流利、重复发音而刻意纠正孩子、辱骂孩子,这样不仅不利于孩子快速语言发育,反而会阻碍孩子的正常发展。
第一、 和孩子互动交流,而不仅仅是单向输出。
大人们习惯了输出性对话,却不喜欢倾听。当孩子说话的时候,家长要停下来,耐心地听孩子说,孩子说完之后,你可以对他加以赞扬和鼓励,让他看到你的耐心与关爱。同时,鼓励他看到、听到、说出更多的东西,提高他的语言积极性,有利于孩子的言语输出能力。
第二、 不要刻意纠正孩子的发音。
当听到孩子说话时重复性的词语时,可以不用刻意纠正,选择性地忽略他的不流畅,表扬他在表达中的优点。因为你的纠正,对于孩子来说,无疑是一种变相的批评,这会打消他讲话的成就感,降低跟你交流的热情,并对说话这件事产生抵触情绪。但是你在回应孩子的时候,可以有意地把正确的发音表达出来,孩子会自然而然地明白“哦,原来这个词语是这样表达的。”反复多次的交流与示范,孩子会在不断的交流中取得进步。
第三、 避免质问和命令。
不要使用过于简单的命令性话语,比如:“你应该怎么说……呢?”“你应该……!”“你为什么不……”这样的方式会让孩子感到压力,不如换成疑问句,引导孩子自己思考、主动表达。你可以换一种方式,比如:“你在哪里啊?”“那是什么啊?”“……好吃吗?”家长要多提供表达的机会给孩子,陪伴孩子用语言来描述他看到、听到、喜欢的事物,才能取得进步。
第四、 放慢说话速度,缓慢地跟孩子交流。
大人的语速普遍比孩子的快,平时语速较快的父母,在面对孩子的时候,可以有意识地慢下来,让孩子听得清楚每个词语的发音。但也不要过分地延缓,只需要在舒适的范畴内慢下来即可。三至六岁的孩子模仿能力非常强,如果家长语速快,孩子很容易也想快一点说话,这样会加剧语言表达的迟缓。
第五、 关掉电视手机,增加真实的互动。
经常有家长抱着孩子看电视或玩手机,认为电视里的声音也对孩子的语言发育有帮助。事实并非如此。美国佛洛里达州立大学克恩·阿佩尔博士研究发现,孩子最强有力的语言学习老师是自己的父母,任何帮助学习语言技能的电视节目或电脑程序都不能使儿童有任何受益。唯有与孩子的直接对话、真实的互动才能实际增加孩子的词汇量。
看了这篇文章,如果您心里还是不踏实的话,建议积极地去医院进行检测与治疗,医生面对面地诊断会给到您更加专业的建议和信息。相信好的语言治疗,对于孩子来说,应该是一种乐趣。
参考资料:
1、【美】詹恩·铂尔曼,《超级宝贝》,重庆出版社
2、口吃的诊断与矫治,刘旭刚、徐杏元、林 岚、彭聃龄,《中国特殊教育》2005年第 5 期(总第 59 期)
END.
往日文章链接:
会撒谎的孩子更聪明?别大意!7岁后撒谎成性容易成“问题少年”
个案分析:通过认知行为训练,干预小学生课堂注意力分散
小学家长自发成立“家委会”:热心参与的背后,是藏不住的焦虑
你不会比我更富有,因为我有给我读书的妈妈:爱阅读的孩子更幸运
熊孩子清空爸爸近7万购物车:怎样教学前孩子建立正确的金钱观
人鱼妈妈,热衷专研家庭教育规律的硕士妈妈。如果您赞同这篇文章的观点,转发给需要的朋友吧!