高磷血症是血液透析透析患者非常常见的一个并发症,会导致严重后果,血磷的控制相对困难,影响因素较多。

目前的治疗原则很明确,根据磷的摄入及排泄平衡,减少摄入和增加排泄,遵循的是3D原则,即 限制磷摄入(Diet)、充分透析(Dialysis)和使用磷结合剂(Drugs)。
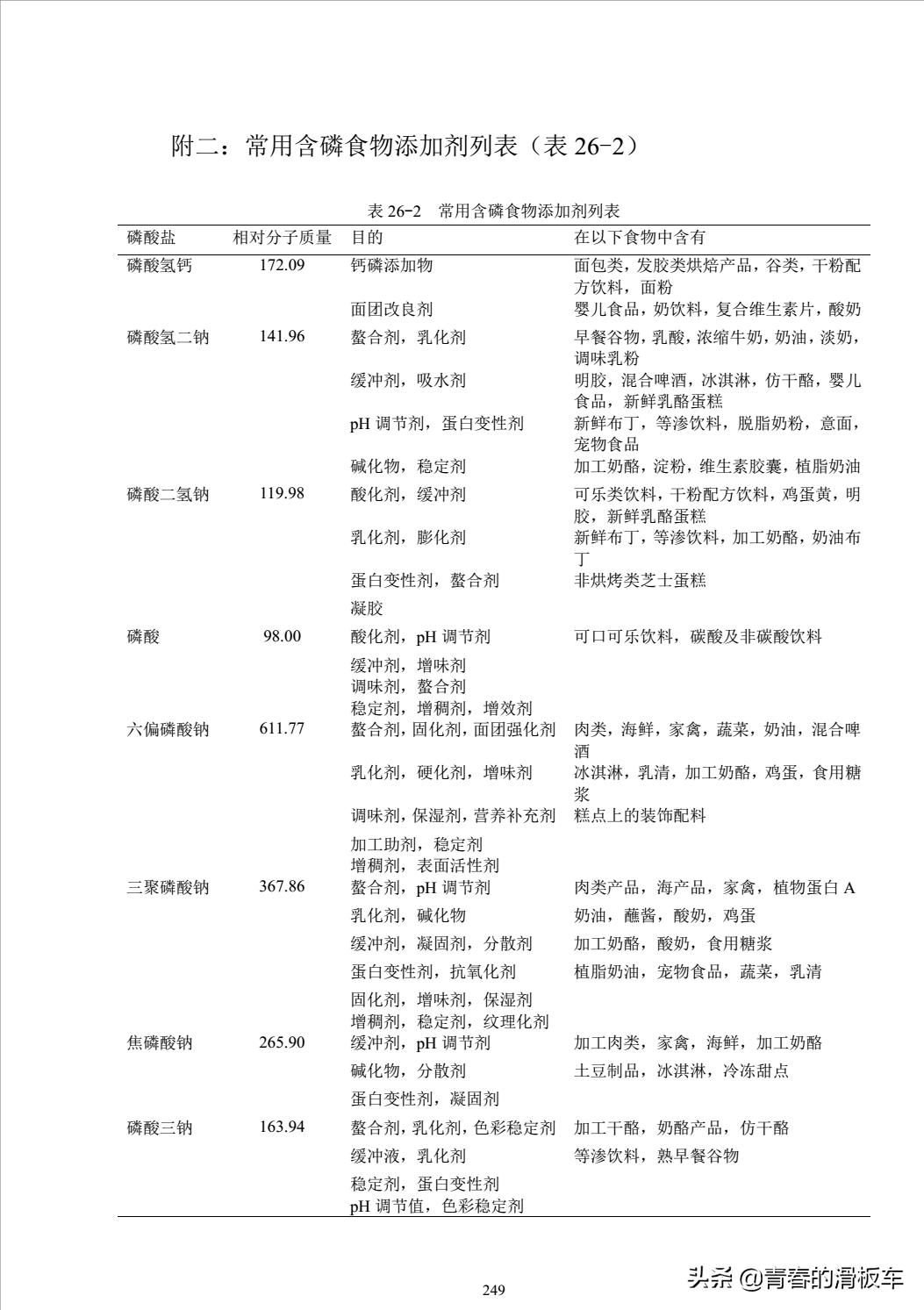
一、限制磷摄入(Diet)
磷主要以三种形式存在于食物当中,包括 植酸盐、有机磷、无机磷。 人体对植物中的磷吸收率较低,为20%-40%,对有机磷的吸收率可以达到50-60%。对无机磷的吸收几乎达到100%。
所以每日为保障生命所需能量及营养,除了摄入蔬菜、肉蛋类食物的磷,尽量避免摄入无机磷(尤其是食品添加剂)。 每日建议磷摄入量500-800mg/d。

注:不能以牺牲患者正常营养情况下来限制含磷食物的摄入。





二、充分透析(Dialysis)
磷广泛分布于体内,其中85%存在于骨组织,14%存在于其他组织的细胞内,仅有1%存在于细胞外液(血液等)。
每次血液透析4h能清除磷800-1000mg,常规血液透析模式(每次4h,每周3次),每周能清除的磷是相对有限且固定的,每次4h内清除的磷是血液中的磷,大部分存在细胞内的磷释放到血液中需要一定时间,所以增加透析时长及透析频率,即夜间长程透析或每日透析疗法能清除更多的磷。
注: 血液灌流并不能清除更多磷。
三、使用磷结合剂(Drugs)
每周磷摄入总量:500-800mg/d*7d=3500-5600mg。
每周透析磷清除总量:800-1000mg/次*3次=2400-3000mg。
每周剩余磷总量:每周磷摄入总量- 每周透析磷清除总量=500mg-3200mg
每周残余磷就需要靠药物来清除,目前磷结合剂(Drugs)分为含钙磷结合剂和非含钙磷结合剂。
1、含钙磷结合剂:降磷能力 醋酸钙>碳酸钙,因有高钙血症及异位钙化等风险,目前已不推荐使用含钙磷结合剂来降磷。
2、非含钙磷结合剂:降磷能力 碳酸镧>思维拉姆。
注:人体内大部分磷存在于骨骼中,控制磷的同时需要控制PTH,避免继发甲旁亢导致高转运骨病是的大量骨骼中磷释放入血。