
天猫君皓服饰专营店告示截图。

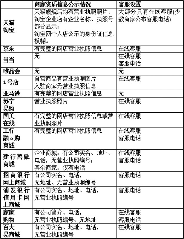
商家资质及相关信息公示情况图表。
中国消费者报记者 洪敬谱文/摄
今年4至8月,安徽省消费者权益保护委员会联合该省各市、县(区)消保委开展了一次网购服务调查。10月20日,安徽省消保委向社会发布了本次网购服务调查结果。其中,Nicepeople淘宝店店堂告示和客服明确表示不接受七天无理由退货、家家购物和百大易商城信息明示不到位、安徽易汇商城成“僵尸”购物平台只收钱不发货等问题引起了广泛关注。
Nicepeople淘宝店明示不接受七天无理由退货
安徽省消保委调查人员以普通消费者身份,对随机选取的200家安徽省内注册的网店进行了218次网购与退货体察,涉及天猫、淘宝、京东等国内知名网购平台,百大易商城、家家购物、易汇商城等省内网络购物平台,以及融e购、善融商务个人商城、招商银行网上商城等银行的购物网站。体察内容包括:售前咨询服务满意度、发货及时率、附件齐备情况、商品包装以及退货服务的满意度、退款办理及时性等。
调查显示,大多数网店在执行“七日无理由退换货”政策方面较好。在218次退货体察中,只有3家网店不愿退货。整个购、退货过程中,在66家网店遇到了81个问题。收货体察中遇到的问题主要有:下单后迟迟收不到货、商品数量短缺、虚假发货等。退货体察中遇到的问题主要有:商家对消费者提出退货表示不满,不应答系统自助退货;联系卖家不理睬,依照发货地寄件被退回,须向客服投诉才退款;消费者提出退货,卖家怕影响信用记录要求私下退货退款;商品有瑕疵,卖家同意退货但需以无理由退货为由办理;店家以货品没有质量问题为由拒绝等。
调查发现,个别电商公开拒绝或扩大不执行商品范围。如Nicepeople淘宝店店堂告示和客服明确表示不接受七天无理由退货;家家购物将冰丝席列入不适用“七日无理由退货”商品范围;天猫君皓服饰专营店明示,“如发现质量问题请不要直接差评,否则不予任何售后服务”。
家家购物和百大易商城信息明示不到位
《消费者权益保护法》《网络交易管理办法》《安徽省消费者权益保护条例》均对商品和经营者信息明示有明确规定。安徽省消保委对14个购物平台的商家信息公示,以及不执行“七日无理由退货”商品的明示、提醒确认情况进行了调查了解。
调查发现,部分网络购物平台公示信息不完全。如有的网店营业执照编码不完全,有的网店营业执照照片模糊不清,有的网店只有名称和在线客服,地址与其他信息查询不到。百大易商城网页上有提醒字样但不够醒目,家家购物平台网页上没有任何提醒,只在商品介绍后有退货政策链接,两家均未设置购买时专项确认,明显不符合《安徽省消费者权益保护条例》中“提醒和让消费者专项确认”的规定。
“僵尸”购物平台只收钱不发货
调查发现,一些银行网上商城程序设置不合理。如融e购网页上无自助退换货程序设置,消费者必须主动联系客服才能完成咨询、退换货。建设银行善融商城购买商品,针对不同卖家消费者须分别付款,不能放在一个购物车内一次性付款,十分不便。
网络商品经营者销售商品或者提供服务,应当按照国家有关规定或者商业惯例向消费者出具发票等购货凭证或者服务单据。大多数购物网站在付款环节都设置了“发票”选项,但由于网络交易有其特殊性,加上“七日无理由退货”等原因,大多数商家通常不主动开具发票,个别商家甚至直言开不了发票。本次体验调查中,调查人员5月9日购买了某商品,数次催要后于7月18日才拿到发票。
此外,有的电商企业已经倒闭或停止营业,但其网页却仍在运行。如调查人员在安徽易汇商城下单付款后始终未收到商品。多次联系客服均无人应答,申请退货后,时隔2个月也未收到退回的购物款。一直到8月初,该网站网页才停止运行。
警惕山寨网络购物平台和诈骗信息
安徽省消保委就此次调查发现的问题提醒广大消费者在网络购物时注意以下五点:
1.选择电商要看准。消费者应选择大型、成熟的网络购物平台及信誉度较高的卖家,警惕山寨网络购物平台和诈骗信息,不要用不正规的付款方式或者私下交易。
2.格式条款要看清。网络购物中不仅要关注商品的信息介绍,对网站的协议条款、店堂告示、政策说明等也要仔细阅读,并向客服人员询问清楚。
3.商品选择勿盲目。购买商品时,不要被低价迷惑而盲目下单,在比较价格的同时,还要查看经营者的真实信息、信誉度、商品生产者信息、商品品质描述、商品评价等综合信息。
4.商品验视不可省。一些消费者在收到商品时,不进行开箱验视就签收,给自身维权举证造成了困难。
5.证据保留不可忘。消费者应索要发票或收据,还应对网上商家的宣传、活动、聊天记录、订单详情等截屏,保留证据,以防一些不良商家私自取消订单、更改活动规则、交付商品与承诺不符等。网购遇到问题,可先和平台或网店沟通解决,也可向12315以及各级消费者权益保护委员会进行投诉,维护自身的合法权益。