当鸿蒙OS4.0和iOS17都逐渐来袭的时候,对于消费者来说,产品本身的使用体验也就变得不一般了,甚至还带来了很多的惊喜。
但是对其他手机厂商来说,难度也就变大了许多,不仅需要兼容Android14底层,还需要在功能特性方面进行发力。
尤其是小米MIUI,此前的MIUI14版本属于一个很大的完善修复流畅度版本,并没有增加特别多的新功能。
那么到了MIUI15之后,必须要进行疯狂的发力才可以,不然消费者很难对其产生高关注度,甚至无法对其进行支持。

因为按照市场爆料的信息,很多友商的UI设计都开始支持AI大模型、全局自由小窗、超级终端、超级进程等,这都是极具吸引力的地方。
那么小米MIUI想取得好成绩,这些功能特性必须也要支持才可以,所以此前的市场中也传出了小米MIUI14测试招募Android14底层的消息。
相比于Androd13版本,新的版本拥有很强的优势,无论是底层的流畅度还是功能特性的支持等方面都有不小的进展。
不过目前还在测试的过程中,所以小米MIUI还在维持此前的进展修复,为的就是全面迎接新的版本。

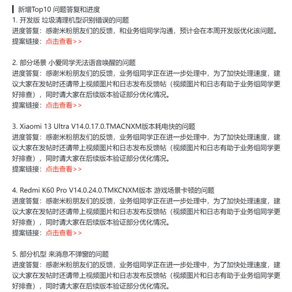
据悉,这次的小米MIUI进展修复和排查了不少问题,其中包括开发版垃圾清理机型识别错误的问题,已经在开发版优化。
部分场景小爱同学无法语音唤醒的问题还在排查的过程中,而小米13 Ultra V14.0.17.0.TMACNXM版本耗电快的问题也是在排查的过程中。
而且红米K60 Pro V14.0.24.0.TMKCNXM版本游戏场景卡顿的问题,至于部分机型来消息不弹窗的问题也是在排查过程中。
可以说修复之路还是很漫长的,对于消费者来说,如果遇到问题,也只能等官方进行慢慢的修复了。

除此之外,这次的小米MIUI进展还带来了红米Note12 Turbo V14.0.23.0.TMRCNXM版本屏幕闪屏的问题排查,只不过还是在修复的过程中。
而且云服务查找设备开启后,依旧提示未开启的问题、部分场景手机管家频繁弹出无响应窗口的问题均在排查的过程中。
并且小米13开发版日常使用耗电快的问题、部分场景天气闪退的问题也都在排查的过程中,只能说还需要等待。
只不过对于米粉来说,如今的排查修复都是一些小问题,甚至有很多用户都没有遇到过。

也就是说,等到小米MIUI把这些小问题都进行更新修复之后,那么未来的使用体验自然会变得非常的优秀了。
而且按照小米手机的发展节奏,接下来应该会逐渐适配优化Android14底层的MIUI系统,以此来保障后续的体验。
只有这样,等到推送MIUI15正式版的时候,才可以让用户不遇到什么Bug,不然的话,压力将会很大。
值得一提的是,MIUI15的变化还是蛮大的,感觉在未来的手机市场中,厂商之间的系统竞争会非常的激烈。

比如MIUI 15有望通过在用户界面、功能和整体用户体验方面带来大量改进来延续这一趋势,虽然MIUI 15的具体细节仍然未知,但预计将于12月发布。
但关键特性基本清楚,比如使用了基于Google的Material You设计语言的全新视觉设计,拥有更现代和极简主义,重点是简单和清晰。
而且比以前的版本提供了更好的性能,这包括更长的电池寿命,更快的应用程序加载时间,以及更流畅的动画。
此外,MIUI15将不再支持32位应用程序,看来全面拥抱64GB已经是下一步必须要采取的策略了。

最后想说的是,如今的小米MIUI还在发力的过程中,只有不断的更新和修复,才能够得到更好的市场口碑。
对此,大家有什么想表达的吗?欢迎回复讨论。