
9月16日起,印花税又有新政策,会计们赶紧起来学习啦!

国家知识产权局
关于恢复代征代缴印花税业务的公告
(第326号)
为方便专利权人和专有权人依法缴纳印花税,经商国家税务总局,决定自2019年9月16日起恢复由国家知识产权局代征代缴专利和集成电路布图设计印花税。2019年9月16日前未缴纳印花税的,可于2019年9月16日后按原缴费渠道办理缴税。
特此公告。
国家知识产权局
2019年9月11日
那么,什么情况要交印花税、怎么交、交多少、怎么免征……
对大多数企业的办税人员而言,印花税金额小、税目多,政策陈旧而繁琐,稍不留意,就可能出现少交或多交印花税的问题。最近经常遇到学员咨询印花税的问题,现在我们来整理一篇印花税常见问题处理,帮助大家理解和掌握印花税。
一、怎么确定是否需要交印花税?
很多人认为只要有收入就交印花税,或者是只要有合同就要交印花税,这些都是对印花税的误解。
印花税和收入不存在直接联系,合同是印花税的应收凭证之一,但并不是所有的合同都交印花税。印花税只对《印花税暂行条例》中列举的在经济活动和经济交往中书立、领受、使用的应税凭证(见印花税税目税率表)征收,没有列举的凭证不征收。
二、印花税怎么算?
印花税应纳税额的计算是按照应税凭证金额乘以相应税率得出,但是也有特殊的情况:
(1)若应税合同中分别列明购销金额及增值税额,仅就购销金额计算印花税;
(2)若应税凭证金额是价税合计金额,则直接按购销金额计算印花税,不再扣除增值税。
三、印花税怎么交?
印花税的缴纳方式可以自行选择:自行贴花和按期汇缴的方式。
(1)自行贴花方法:自行购买并贴足印花税票,并及时注销;一份凭证应纳税额超过500元的,应向当地税务机关申请填写缴款书或者完税凭证,将其中一联粘贴在凭证上或者由税务机关在凭证上加注完税标记代替贴花。
(2)按期汇缴:向当地税务机关申请按期汇总缴纳印花税。
申报缴纳印花税的方法应依据自身情况,选择适合的。
自行贴花可以免于每月的例行公事,而且可以调度印花税的纳税时间;而按期汇缴则更加的便捷,且税务风险小。
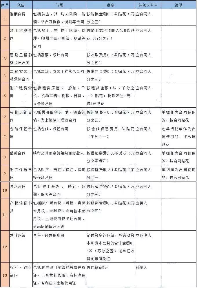
在掌握印花税纳税,最重要的就是掌握印花税税目税率表。如下图:

四、印花税应纳税额的特别规定
(1)无固定金额合同,先按5元定额贴花,后按实际发生金额计算应纳税额;
(2)应税凭证所载金额为外国货币的,按凭证书立当日国家外汇管理局公布的外汇牌价折合人民币,计算应纳税额;
(3)同一凭证由双方或者双方以上当事人签订并各执一份的,应当由各方所执的一份全额贴花;
(4)同一凭证因载有两个或两个以上经济事项而适用不同税率,分别载有金额的,应分别计算应纳税额,相加后按合计税额贴花,未分别记载金额的,按税率高的计税贴花;
(5)已贴花的凭证,修改后所载金额增加的,其增加部分应当补贴印花税票;
(6)对货物运输、仓储保管、财产保险等,办理一项业务既书立合同,又开立单据的,只就合同贴花;凡不书立合同,只开立单据,以单据作为合同使用的,应按照规定贴花。
五、免征印花税的常见情况
印花税优惠情况很多,在此我们仅列举部分常见的免征情况。
(1)已缴纳印花税凭证的副本或抄本;
(2)无息、贴息*款贷**合同;
(3)投资者买卖封闭式证券投资基金;
(4)2017年12月31日前,对金融机构与小微企业签订的借款合同。
(5)自2018年5月1日起,对按万分之五税率贴花的资金账簿减半征收印花税,对按件贴花五元的其他账簿免征印花税。
此处的免征与不征不同,不征是不属于印花税征收范围的凭证,而免征是在印花税应税范围而免于征收。
六、印花税会计处理
根据会计制度等相关规定,企业缴纳印花税时,如果采取的是按期申报需要通过“应交税费”科目下核算;
而如果是采用贴花的方式,则直接借记“税金及附加-印花税”,贷记“现金/银行存款”。
再见,印花税票!印花税法征求意见稿来了,这些合同税率大变!以后不交印花税算“违法行为”!
在2018年11月,官方公布印花税要立法了。11月1日财政部和国家税务总局公布了中华人民共和国印花税法(征求意见稿),目前正在向社会公开征求意见。
公众可以在2018年11月30日前,通过以下途径和方式提出意见:1.通过国家税务总局网站(网址是:http://www.chinatax.gov.cn/)首页的意见征集系统提出意见。2.通过信函方式将意见寄至:北京市海淀区羊坊店西路5号国家税务总局财产和行为税司(邮政编码100038),并在信封上注明“印花税法征求意见”字样。
意味着印花税走进立法阶段(以前只是“暂行条例”的级别,级别不够高,约束力不够强,以后不缴印花税可就是“违法”了)。
这次的印花税法征求意见稿比起以前的暂行条例,有以下3点主要变化:
1.为简并税率、公平税负,减少因合同类型界定不清在适用税率上引发的争议,将《暂行条例》中原加工承揽合同、建设工程勘察设计合同、货物运输合同的适用税率由万分之五降为万分之三。

2.考虑到国务院已决定自2018年5月起对资金账簿和其他账簿分别减征和免征印花税,为了与现行政策保持一致,将营业账簿适用税率由实收资本(股本)、资本公积合计金额的万分之五减半征收。

3.印花税统一实行申报纳税方式,不再采用贴花的纳税方式。再见了,印花税票!

国家税务总局:印花税法来了
11月1日,财政部、国家税务总局就《中华人民共和国印花税法(征求意见稿)》征求意见。根据征求意见稿,证券交易印花税按1‰的税率,维持不变;同时规定了六种免税情形。

征求意见稿三个重点:
1、确定6种免征或者减征印花税
2、确定了计税依据
3、印花税的税目、税率,依照本法所附《印花税税目税率表》执行
(一)第十一条 下列情形,免征或者减征印花税:
关于税收减免。《征求意见稿》规定了六种免税情形:
一是为避免重复征税,对应税凭证的副本或者抄本免税;
二是为支持农业发展,对农民、农民专业合作社、农村集体经济组织、村民委员会购买农业生产资料或者销售自产农产品订立的买卖合同和农业保险合同免税;
三是为支持特定主体融资,对无息或者贴息借款合同、国际金融组织向我国提供优惠*款贷**订立的借款合同、金融机构与小型微型企业订立的借款合同免税;
四是为支持公共事业发展,对财产所有权人将财产赠与政府、学校、社会福利机构订立的产权转移书据免税;
五是为支持国防建设,对*队军**、*警武**部队订立、领受的应税凭证免税;
六是为减轻个人住房负担,对转让、租赁住房订立的应税凭证,免征个人应当缴纳的印花税。
(二)第五条 印花税的计税依据,按照下列方法确定:
(一)应税合同的计税依据,为合同列明的价款或者报酬,不包括增值税税款;合同中价款或者报酬与增值税税款未分开列明的,按照合计金额确定。
(二)应税产权转移书据的计税依据,为产权转移书据列明的价款,不包括增值税税款;产权转移书据中价款与增值税税款未分开列明的,按照合计金额确定。
(三)应税营业账簿的计税依据,为营业账簿记载的实收资本(股本)、资本公积合计金额。
(四)应税权利、许可证照的计税依据,按件确定。
(五)证券交易的计税依据,为成交金额。
应税合同、产权转移书据未列明价款或者报酬的,按照下列方法确定计税依据:
(一)按照订立合同、产权转移书据时市场价格确定;依法应当执行政府定价的,按照其规定确定。
(二)不能按照本条第一项规定的方法确定的,按照实际结算的价款或者报酬确定。
(三)第四条 印花税的税目、税率,依照本法所附《印花税税目税率表》执行。
《征求意见稿》除对少部分税目的税率适当调整外,基本维持了现行税率水平。根据应税凭证的性质,分别实行比例税率或者定额税率。
印花税税目税率表:



解读印花税法
1、加工承揽合同、建设工程勘察设计合同、货物运输合同的适用税率由万分之五降为万分之三。之前的时候经常有企业和税务产生争议,以后12366可以减少热线呼入量了!还有会计考试的朋友,再也不用为此挠头,货物运输合同是万五还是万三?
2、应税合同的计税依据,为合同列明的价款或者报酬,不包括增值税税款;合同中价款或者报酬与增值税税款未分开列明的,按照合计金额确定。
这一点及其重要,以后签合同能分开税额和价款的,一定要分开!一定要分开!一定要分开!重要事情三遍!
3、为减轻个人住房负担,对转让、租赁住房订立的应税凭证,免征个人应当缴纳的印花税。但是不包括个体工商户奥!你租房子交过印花税吗?对于买卖房屋减税有点效果,租房子一年租金2万的话,减少了20元
4、印花税统一实行申报纳税方式,不再采用贴花的纳税方式!现在还在贴花的下面举个手!
5、证券交易印花税的纳税人和税率调整由国务院决定,股市的重要性你懂得,印花税的调整对于股市涨跌影响很大的,这种事情国务院最合适!
怎么样?今天你学到了多少实务知识呢?赶紧的把这些个情况、处理方式收藏起来,好好学习,天天向上!
财务工作除了必要的耐心和细心
最重要的是职责明确,流程清晰
近乎完美的公司财务流程手册
限量500份,先到先得!

来源:会计圈那点事儿、中国税务报、税来税往
更多精彩财税知识学习下戳点击"了解更多"