不少患者、家属留言,表示对强迫症的药物治疗非常关注。
精神科临床上对强迫症药物治疗的思路是怎样的?什么情况下会用什么药?药效不明显的话怎么办?今天转发的这篇文章就给出了非常详细的答案。
本文来自哈佛南岸计划之精神药理学规范(PAPHSS)发布的2019年版强迫症药物治疗流程,可以说代表了当今国际上强迫症药物治疗的标准做法。
这篇文章非常专业,尤其是涉及不同治疗节点时对各种药物的介绍时,没有医学背景的读者可能读起来有些吃力,但总体上该文章要表达的意思是较清晰易懂的。
尤其是那一副“治疗流程图”,能让患者、家属一下子明白主流精神科对强迫症的治疗思路,明白医生的用药意图,了解试药过程,做到心里有数,免于恐惧。
所以,PAPASS发布的这篇文献是非常具有指导意义的,值得借鉴!
不过,对于文中提及的个别内容,我想补充一些个人看法。
下文称强迫症是一种常见的慢性精神障碍,想必很多患者及家属会对此焦虑,甚至绝望。慢性,就意味着很难好?好不了吗?
其实,慢性精神障碍并非强迫症的本质,而是基于单纯的精神科药物或物理治疗、简单的心理咨询都很难快速治愈强迫症的前提下才提出的。
所以患者及家属要对治疗过程有理性的认知,要明白康复不是一蹴而就的,但不必被“慢性精神障碍”吓住。通过一些更有效的治疗方法,强迫症是可以康复的,甚至速度很快。
比如,临床中已经有很多例子,除了药物治疗之外,结合认知行为治疗、正念疗法及森田疗法等心理治疗方法,或再加上运动疗法及家庭治疗,多管齐下,这种综合治疗方案对强迫症的疗效明显。
另外下文还提到,治疗强迫症的一线治疗药物应首选SSRI(氟西汀、氟伏沙明、舍曲林)。但其实在临床应用中,有些精神科医生倾向于先使用氯米帕明,因为这种药的对强迫症的总体疗效更好,缺点是其副作用确实也较大。
不过,舍曲林、氟西汀及氟伏沙明这类药物也有一些副作用,最令人困扰的是性功能障碍。这对男性成年人患者来说,如果出现了这个副作用,可能会造成很大的打击,甚至可能继发抑郁症或者婚姻变故。
因此,有大夫在临床上首选氯米帕明,再结合认知行为疗法、家庭治疗、运动疗法等,尽量将药物剂量调整到最小,控制副作用,疗效不错。
如果使用SSRI出现了性功能障碍,医生可视情况调整药物,甚至同时使用丁螺环酮等抗焦虑药物,有临床研究证据表明可以减轻对性功能的负面影响。总之,精神科大夫在考虑临床疗效的同时也必须重视药物副作用带来的连锁反应,一定要有全局观、综合观的意识。
下文中还提到了经颅磁刺激(TMS)及神经外科手术(主要指DBS,脑深部电刺激)。TMS确实能能起到协同作用,不良反应也较小。但对于DBS一定要谨慎选择,下文中也说了,其不良反应风险的很高!后续我会通过视频更详细地分析。
还有一点,下文称自DSM-4以来,强迫症的诊断标准变化微乎其微。其实不完全是这样,DSM-5最突出的变化是加入了关于强迫症“自知力”的标注,也就是说,没有自知力和“反强迫”意识的患者也可诊断强迫症,而不一定是过去医生认为的精神分裂症或者精神病性障碍。这是一大进步。
总而言之,强迫症的诊断标准和临床治疗方案仍在不断变化,我们也在不断分享我们通过深度催眠下病理性记忆修复对强迫症的独特发现,希望患者及家属要更理性和全面地看待强迫症,免于恐惧,就可以加快康复。
最后,希望大家能通过这篇文章看到,精神科临床的用药其实是比较复杂的,要考虑疗效、副作用、联合作用等等因素,因此不同医生有其不同的经验和习惯。
如果患者、家属选择了药物治疗,请不要轻易质疑医生的用药,有疑问可与医生积极沟通、表达诉求,不要擅自减药、停药!当然,我们也要发挥自己的主观能动性,尤其是父母的自我反省和提升,从而加快康复!
——何日辉
(下文来源公号:医脉通精神科)
强迫症(OCD)是一种常见的慢性精神障碍,严重损害患者的社会功能及生活质量,全球终生患病率为1.6%,男女无显著差异。强迫症的求治行为常存在延迟,对转归造成不利影响,而有效的药物治疗可以改善患者的生活质量。
强迫症的常用治疗手段包括认知行为治疗(可作为一线治疗,尤其是存在突出强迫行为者)、药物治疗及两者联用。选择性5-HT再摄取*制剂抑**(SSRI)为强迫症的一线治疗药物,但仅有40%-60%的患者治疗有效,进而可能需要增效治疗手段。在这一背景下,基于循证学证据制定强迫症药物治疗流程,对临床具有重要的指导意义。
01、背景介绍
2012年,哈佛南岸计划之精神药理学规范(PAPHSS)首次发布强迫症药物治疗流程。鉴于近年来新的循证学证据不断出现,PAPHSS工作组再次检索相关文献,聚焦于2012年后发表的可能支持或改变原治疗推荐的新研究及新综述,并最终形成2019版强迫症药物治疗流程,全文发表于11月Psychiatry Research。
与PAPHSS近期更新的双相抑郁药物治疗流程类似,新版强迫症药物治疗流程同样以治疗节点(Node)为基础,共包括7个节点,主要推荐如下:
▲ SSRI(氟西汀、氟伏沙明、舍曲林)为强迫症的一线治疗药物。应首先使用通常意义上的抗抑郁剂量,此后如有需要再使用高剂量。
▲ 血药浓度检测有助于评估治疗不依从及快代谢现象,并进行相应的处理。
▲ 如果试用第二种一线SSRI(或氯米帕明)疗效仍不足,可考虑联用第二代抗精神病药(SGA)、某些新颖的增效药物(如美金刚)或经颅磁刺激增效治疗(TMS)。
▲ 对于难治性患者,治疗手段包括脑深部电刺激(DBS)及内囊毁损术。
02、治疗流程图

点击图片可放大
03、治疗节点
节点1:确诊强迫症
自DSM-IV问世以来,强迫症诊断标准的变化微乎其微,而绝大部分针对强迫症药物治疗的研究都在DSM-IV时代(1994-2013年)开展。因此可以推测,这些研究的发现也可应用于满足DSM-5诊断标准的强迫症患者。
确诊强迫症后,还需考虑共病及其他一些重要情况,详见下文(节点7之后)。
节点2:开始SSRI(氟西汀、氟伏沙明、舍曲林)治疗
确诊强迫症后,下一步即应开始SSRI治疗,包括氟西汀、氟伏沙明或舍曲林,治疗8-12周。这三种药物均已获得美国食品药物监督管理局(FDA)批准治疗强迫症,被视为一线药物。具体而言:
▲ 氟西汀:20、40、60mg/d在12-13周终点时均有效,但高剂量疗效更优。下文将详细讨论这一问题。
▲ 氟伏沙明:100-300mg/d有效。氟伏沙明是美国首个获批治疗强迫症的SSRI,因而常被认为在治疗强迫症方面优于其他SSRI,但事实上并无疗效更优的证据。该药可抑制CYP1A2、2C9、C219及3A4,药物相互作用需重视。
▲ 舍曲林:50、100、200mg针对强迫症状同等有效。一项为期80周的长期研究的双盲期内,舍曲林相比于安慰剂可有效预防因复发/疗效不足停药(9% vs. 24%)及症状急性恶化(12% vs. 35%)。
▲ 帕罗西汀:同样获得FDA批准用于治疗强迫症,但并不推荐作为一线药物,原因在于副作用较多,包括体重增加、镇静及便秘。药物相互作用、停药症状及妊娠安全性也需留意。
▲ 西酞普兰及艾司西酞普兰:未获得FDA批准治疗强迫症,但其实有效。两种药物均存在QTc间期延长的顾虑,建议避免用于治疗强迫症,因为患者常需要使用较高剂量。
简言之,舍曲林、氟西汀及氟伏沙明可作为治疗强迫症的一线SSRI。然而,此类药物也有很多副作用,最令人困扰的可能是性功能障碍,且这一副作用常不能随时间推移而改善。有必要评估强迫症状的改善是药物带来的,还是与其他原因相关:证据显示,安慰剂治疗强迫症的有效率可达46%。
一些证据显示,针对强迫症患者,使用较治疗抑郁时更高的剂量(以及治疗更长时间)有望得到更好的疗效。然而早在二十多年前,强迫症专家共识工作组已推荐首先使用适中的剂量,并且只在评估后增加剂量。这一建议目前看来仍是合理的。Tollefson等开展的研究中,氟西汀20、40、60mg/d在治疗最初的3周内与安慰剂疗效几乎旗鼓相当;第5周,所有剂量的疗效均开始优于安慰剂;大约第7周时,60mg的疗效开始略优于40mg。因此可以建议,为避免不必要的加量及相关不良反应,若疗效不足,医生应等待至少7周后再在中等剂量的基础上加量。
使用中等剂量的SSRI治疗后,患者可能出现三种转归:疗效理想,仅部分有效,无效:
▲ 如果疗效理想,则维持治疗至少1-2年,随后可考虑减停药物,以评估病情改善是否来自安慰剂效应。过早停药可能导致症状复发风险的升高。
▲ 如果仅部分有效或无效,下一步可考虑检测血药浓度,以评估是否存在治疗不依从或快代谢。7%的白种人和3%的其他种族个体可能是某些SSRI的超快代谢者,此时基因检测有指导意义。治疗强迫症时,SSRI尚无血药窗,但实验室可提供与具体剂量相对应的常见血药浓度范围,供临床参考。
确定患者对治疗依从后,下一步可考虑加量(若可耐受)至FDA推荐治疗强迫症的最高剂量,如氟西汀80mg/d,氟伏沙明300mg/d,舍曲林200mg/d,治疗8-12周,并再次检测血药浓度。一项meta分析显示,相比于低剂量,高剂量及中剂量SSRI改善强迫症状的疗效分别仅提高9%和7%,因此对于加量后疗效的期待应更现实,并与潜在风险相权衡。
其他抗抑郁药?
安非他酮、曲唑酮、文拉法辛及度洛西汀均有治疗强迫症的研究证据,但尚不足以支持其在治疗流程中优先考虑。
▲ 米氮平:属于双重神经递质抗抑郁药,性功能副作用较SSRI及SNRI少,且镇静效应有助于治疗焦虑和失眠。有证据显示,尽管不能改善SSRI针对强迫症状的最终疗效,但该药似乎可以加快SSRI的起效速度。考虑到SSRI起效之慢,米氮平的这一特点可能很受欢迎,但需要付出体重增加等副作用的代价。
目前尚不能推荐常规联用米氮平治疗强迫症,但临床中或可向患者解释利弊及背后的证据,供患者评估。
节点3:尝试使用另一种一线SSRI,或氯米帕明
若患者使用第一种SSRI疗效不足,下一步推荐尝试另一种一线SSRI(氟西汀、氟伏沙明、舍曲林),或三环类抗抑郁药氯米帕明。
氯米帕明可有效治疗强迫症,并且是美国第一种获批治疗强迫症的药物(氟伏沙明为第一种SSRI)。有meta分析显示,氯米帕明治疗强迫症的疗效略优于SSRI,但药物间的直接比较未发现显著差异;此外,早期研究可能纳入了一些对氯米帕明反应奇佳的患者。为更快起效,氯米帕明还曾静脉给药,这一操作主要见于欧洲。鉴于氯米帕明的副作用较SSRI更多,尤其是癫痫发作、心*毒脏**性、体重增加、抗胆碱能副作用、特别严重的性功能障碍、过量致死等,故总体倾向于先换用SSRI。
然而,第一种SSRI治疗失败后,多少患者使用第二种SSRI治疗有效,包括与其他治疗策略(如增效治疗)相比孰优孰劣,目前尚缺乏来自对照研究的证据;强迫症专家共识工作组估计,这一比例为40%。SSRI对神经递质活动的影响或多或少存在差异,如一些抑郁症患者更换SSRI后可能有效,且联用增效药物(如第二代抗精神病药)治疗强迫症的副作用可能超过换用另一种SSRI。
与第一种SSRI治疗时类似,第二种SSRI的治疗转归包括疗效理想、仅部分有效、无效;此时仍应检测血药浓度。然而与节点2不同的是,此时可考虑超量使用SSRI:证据显示,舍曲林200mg/d治疗无效的患者有可能从更高剂量的治疗中获益,但这些研究未提供加量前的舍曲林血药浓度。如果常用剂量耐受性良好,加量似乎是合理的;考虑到节点4中使用第二代抗精神病药增效可能造成一系列安全性问题,而获益却相对有限,节点3中患者超量使用SSRI似乎是安全且可能有效的选择。
其他抗抑郁药?
▲ 文拉法辛:证据显示,文拉法辛的疗效与第二种SSRI相当,但该药副作用更多,如高血压(尤其是高剂量时)及消化道不适,过量致死风险也更高。
节点4:联用第二代抗精神病药增效治疗
如果第二种SSRI治疗仅部分有效,此时可考虑换用第三种SSRI或氯米帕明,或联用其他药物增效。最后一种手段研究最多,并获得了一些阳性结果,尤其是第二代抗精神病药中的阿立哌唑及利培酮。联用抗精神病药后,约三分之一的患者症状显著改善。
短期获益方面,利培酮(0.5mg/d)及阿立哌唑(10mg/d或可能更低)证据最多。一项纳入5项小规模研究的meta分析中,相比于安慰剂,低剂量利培酮增效组患者的YBOCS总分平均下降3.9分,优势具有统计学意义,获得显著改善的需治数(NNT)为4.65。针对两项研究的汇总分析显示,阿立哌唑增效组与安慰剂的YBOCS减分差为6.3分,具有统计学及临床意义。
然而,第二代抗精神病药增效治疗组中,有50%的患者体重指数增加超过10%,而安慰剂组的这一比例仅为15.2%;前一组受试者的空腹血糖也更高。这些风险需要加以考虑。此外,增效治疗的获益似乎在第4周即进入平台期;如果使用阿立哌唑或利培酮增效抗强迫,使用时间不应超过4周,且不同时使用其他干预手段,以确定其疗效。如果4周时判定有效,则应进一步讨论长期使用抗精神病药的潜在风险,以及规律监测体重、血糖、血脂的必要性。
还有一项单盲研究头对头比较了利培酮及阿立哌唑增效抗强迫的效果,结果显示利培酮的有效率高于阿立哌唑。研究中,使用高剂量舍曲林、氟西汀或帕罗西汀治疗12周后强迫症状改善不显著(YBOCS减分<35%)的患者使用阿立哌唑(15mg/d)或利培酮(3mg/d)增效治疗。8周后,两组患者的YBOCS总分均显著改善,利培酮组有效(YBOCS减分≥35%)率更高(72.2% vs. 50%),但长期不良反应也更严重,包括体重增加、镇静、锥体外系反应,以及高催乳素血症相关问题(如停经和性功能障碍)。
值得注意的是,大部分有关第二代抗精神病药增效抗强迫的治疗仅为期8-12周,而强迫症本身呈慢性、复发-缓解的模式,这一点需要考虑。例如,一项长期开放标签研究结果并不支持在SSRI基础上联用第二代抗精神病药增效抗强迫的有效性。
联用其他抗精神病药及氯米帕明?
一项研究中,在SSRI的基础上联用喹硫平增效抗强迫,疗效事实上反而不及联用安慰剂。其他研究者也未发现联用喹硫平及奥氮平有效的证据。一些医生报告称联用氯米帕明有效,但证据并不支持这一印象。一些研究显示,氟哌啶醇增效抗强迫可能有效,但由于迟发性运动障碍等长期副作用而不推荐使用。
节点5:联用新颖的增效药物
主要包括美金刚、利鲁唑、托吡酯、N-乙酰半胱氨酸、拉莫三嗪、氯胺酮等,其中美金刚似乎尤其有潜力。由于证据有限,这些药物在治疗流程中的优先级位居第二代抗精神病药之后,但也有上升至节点4的希望。将这些药物与抗精神病药同时加以介绍可能是合理的——除氯胺酮(可能也包括托吡酯)之外,大部分此类药物的副作用均较第二代抗精神病药更少。
考虑到这些药物的证据尚有限,相关研究证据详见原文(见文末文献索引),本文略。
节点6:无创物理治疗
若第二代抗精神病药及其他增效药物无效,下一步可考虑经颅磁刺激(TMS)。该治疗的优先级也可提升至节点5,因为相比于进一步增加药物数量,一些患者可能更倾向于接受物理治疗。
近期一项纳入了15项随机对照研究的meta分析中,研究者比较了TMS与伪刺激增效抗强迫的效果;大部分研究中,TMS的作用位点为背外侧前额叶皮质。结果显示,活性治疗组患者的强迫症状改善优于伪刺激组,但这一优势的临床意义存疑(YBOCS减分差仅为2.94分)。
另据媒体报道,Brainsway旗下「Deep」TMS系统向FDA提交了新的研究数据:该研究共纳入了100名强迫症患者,活性治疗组患者的有效(YBOCS较基线减分≥30%)率为38%,而伪刺激组仅为11%。2018年,FDA批准该系统上市,每次治疗持续25分钟,每周5次,一个疗程为6周,治疗花费超过1万美元。
值得注意的是,该研究在每次治疗前设置了一个很短的环节——要求受试者想象自己的强迫思维及行为,相当于将认知进程与磁刺激结合在了一起。上文提到的meta分析中,15项研究中无一设置此环节,提示其可能与更好的疗效有关。目前尚不清楚这一昂贵的治疗手段在本治疗流程中是否拥有位置,以及是否需要长期使用以维持疗效。
若强迫症患者共病严重的、抗抑郁药治疗无效的抑郁,可考虑电休克治疗。
节点7:神经外科手术
最后,脑深部电刺激(DBS)及外科手术可有效治疗严重的难治性强迫症,但目前仍处于实验阶段。
一项纳入了31项研究的meta分析显示,接受DBS治疗后,患者的YBOCS总分下降了45.1%,60%的患者达到了治疗有效标准(YBOCS总分下降≥35%)。其中,治疗有效者的起病年龄显著大于无效者(17.1±7.9岁 vs. 13.7±6.9岁),且报告性/宗教相关强迫症状的比例更高(33% vs. 0%)。大部分治疗有效者的生活质量也显著改善。相比而言,DBS的副作用较神经外科手术少。
一项双盲随机对照研究探讨了伽马刀内囊前肢毁损术针对难治性强迫症患者的疗效。术后12个月,活性治疗组的8名患者中有2人达到有效标准,定义为YBOCS总分下降≥35%且临床总体印象-改善量表(CGI-I)评分为「改善」或「显著改善」,而伪治疗组的8名患者无一达到这一标准。术后24个月,活性治疗组中又有3名患者达到有效标准。此外,4名首先接受伪治疗、后接受活性治疗的患者中,有2人在24个月内达到有效标准。因此,12名接受活性治疗的患者中,共7人治疗有效(58.3%)。开放标签研究中,这一术式针对严重难治性强迫症患者的有效率在55%以上。
长期随访(术后平均10.9年)中,内囊毁损术也有效减轻了患者的强迫症状,但不良反应风险很高,包括执行功能受损、淡漠及脱抑制,尤其是那些放射剂量较高或接受多次外科操作的患者。
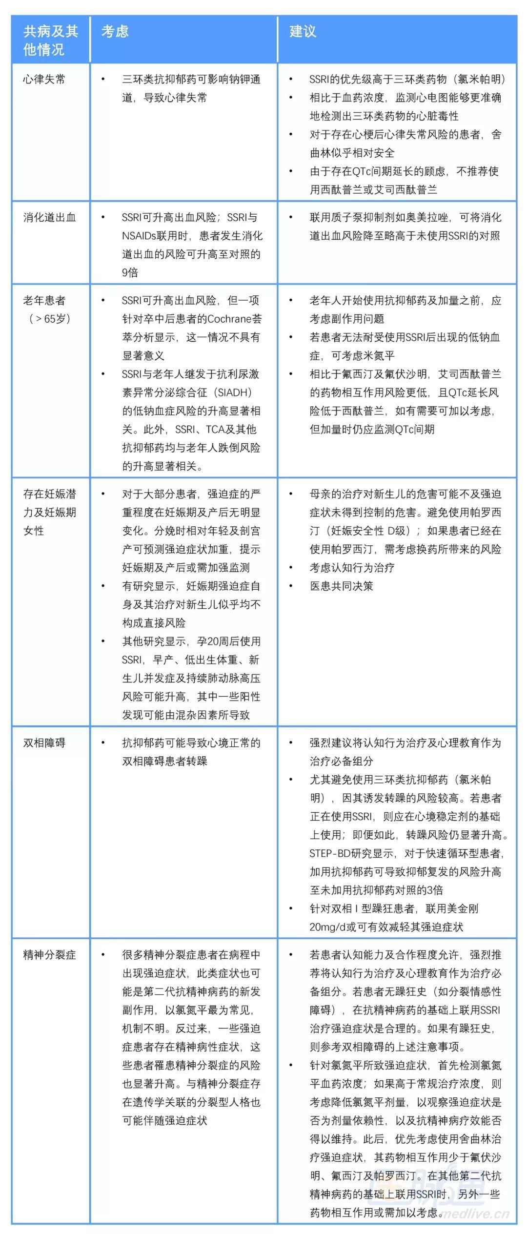
【共病及其他重要情况】
点击图片可放大

04、结语
本治疗流程对现有证据进行了系统的总结,旨在为强迫症的临床管理提供指导。本流程强调了SSRI足量足疗程治疗的重要性,包括在联用增效药物或开展物理治疗前检测血药浓度,以避免过早开展这些证据相对较少且更容易出现副作用的治疗。
然而,强迫症的治疗仍是临床一大难题,其病理生理学、遗传学及神经生物学有待进一步探讨,以改进未来的治疗流程。
文献索引:Beaulieu AM, Tabasky E, Osser DN. The psychopharmacology algorithm project at the Harvard South Shore Program: An algorithm for adults with obsessive-compulsive disorder. Psychiatry Res. 2019 Nov;281:112583.
#青云计划# #我要上头条# #强迫症# #双相# #药物治疗#