文献速递第14期,
西安大兴甲乳李刚 甲乳相恋 Today
西安大兴医院甲乳外科将定期推送甲乳外科领域具有影响力的最新文献,供大家学习。
每年的10月是国际乳腺癌宣传月,10月18日是“ 世界乳腺癌宣传日 ”,
在2020年底,据世界卫生组织国际癌症研究机构(IARC)最新发布数据显示:乳腺癌已取代肺癌,成为全球癌症发病率 第一 的癌症。乳腺癌共有4种亚型,分别是雌激素受体(ER)阳性、孕激素受体(PR)阳性、人类上皮生长因子受体-2(HER2)阳性和三阴性乳腺癌。在这些乳腺癌亚型中,最让医生和病人害怕便是三阴性乳腺癌(TNBC)。
近期,来自新加坡国家癌症中心(NCCS)的临床医生和科学家团队 发现了一种治疗三阴性乳腺癌(TNBC)的新方法 。该研究于2021年10月7日发表在《科学进展》杂志上。

细胞状态转变控制着癌细胞的功能行为。上皮-间充质转化(EMT)赋予了癌症干细胞样的特性,增强了肿瘤细胞的致瘤性和耐药性,而间充质-上皮转化(MET)逆转了这些表型。通过高通量化学文库筛选,发现 维甲酸, 类维生素a是MET的有效促进剂,可抑制基底样乳腺癌的致癌性。细胞状态转变是由脂质代谢的重编程定义的。 维甲酸, 类维生素a结合以脂质代谢基因为靶点的同源核受体,从而将间充质细胞状态中用于β氧化的脂肪酸重定向到上皮细胞状态中的脂质储存。调节这种流动的关键代谢酶的中断会抑制MET。相反,在动物模型中,对脂肪酸氧化(FAO)的干扰会重新引导脂肪酸通量并促进更上皮细胞的表型,从而阻止EMT驱动的乳腺癌转移。粮农组织通过对EMT基因乙酰辅酶a依赖性组蛋白乙酰化的调控,影响EMT的表观遗传控制,从而决定细胞状态。
在该研究中,研究员利用GIS高度先进的基因组测序和功能基因组能力, 发现贝沙罗汀( bexarotene 属于一类被称为维甲酸的药物)能够将更具侵略性的 "间充质 "细胞状态转化为侵略性较弱的 "上皮 "细胞状态。这一生物学过程也被称为间充质到上皮的转变(MET)。这是首次在临床前乳腺癌工作中采用维甲酸来促进MET过程。

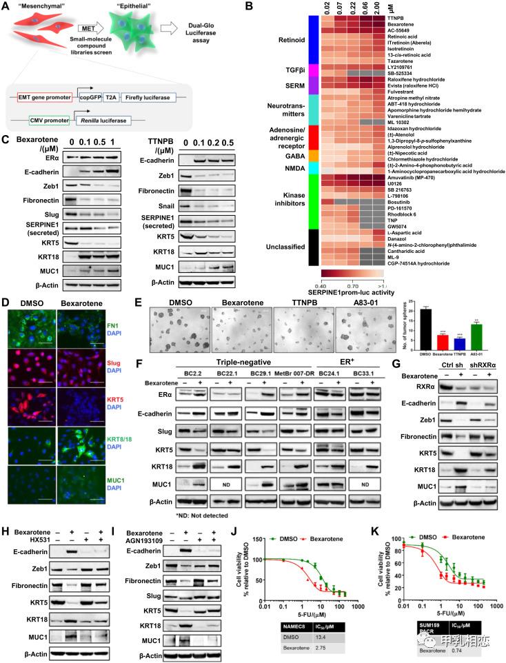
Fig. 1 高通量化学文库筛选鉴定类维生素a是MET的促进剂。
(A)使用小分子化合物库生成MET筛选报告细胞株的示意图。(B) 41种化合物在5点剂量反应下的双荧光素酶分析。 化合物按生理功能分为九类。 数据表示为FF/Ren平均值(n = 3)。灰色框表示DMSO导致50%细胞活力的剂量。(C) bexarotene(左)或TTNPB(右)处理NAMEC8细胞后EMT和谱系标志物的蛋白表达。(D) DMSO- versus bexarotentreated NAMEC8细胞EMT和谱系标记的免疫荧光染色。图像是在×100放大。比例尺,50 μm。(E) DMSO-相对于bexarotene-, TTNPB-或a83 -01 -处理的NAMEC8细胞的乳腺球形成试验。照片是在×50放大镜下拍摄的。比例尺,100 μm(左)。柱状图(右)显示了100 μm的球体数目。(F) BC2.2、BC22.1、BC29.1、MetBr-007 DR、BC24.1和BC33.1细胞中EMT和谱系标记物的蛋白表达:DMSO与bexarotenp的比较。(G) DMSO或bexrotin处理的NAMEC8 Ctrl shRNA和shRXRα细胞中EMT和谱系标记蛋白的表达。(H)在DMSO或bexaroten0.2 μM HX531存在或不存在的情况下,NAMEC8细胞EMT和谱系标记蛋白的表达。(I) DMSO或bexaroten0.1 μM AGN193109存在或不存在时,NAMEC8细胞EMT和谱系标记蛋白的表达。(J) DMSO-与bexarotentreated NAMEC8细胞对不同浓度5-FU的剂量-响应曲线图(上)和IC50值(下)。(K) DMSO-与bexarotentreated SUM159 PACR细胞对不同浓度5-FU的剂量-响应图(上)和IC50值(下)。图形表示数据为平均值±SEM (n = 3)。 . ** P < 0.01,*** P < 0.001.
