请把这份【天然气服务答疑】转给有需要的人
今天送上一份特殊时期的
服务办理答疑

首先
对大家焦急的“圈存”问题
小天得要好好解释一下
圈存是什么?怎样圈存?
圈存是天然气线上缴费的步骤之一。
用户线上缴费充值后,需找到圈存机将所购气量刷入燃气IC卡中,回家后,将IC卡插入燃气表,就能正常使用燃气了。
为啥IC卡燃气表需要圈存,而水电不用?
是因为其性质与水电不同。从安全角度来看,燃气表置于室外会面临破损漏气的巨大危险,所以必须装在室内,便于随时检查。其次,由于IC卡表的特殊构造,需要通过IC卡作为媒介,将所购燃气字数写进表内;从而也避免了因燃气表在户内存在信号接收的不稳定性,造成的计费的不准确等问题。
哪里可以圈存,去哪儿圈存最方便?
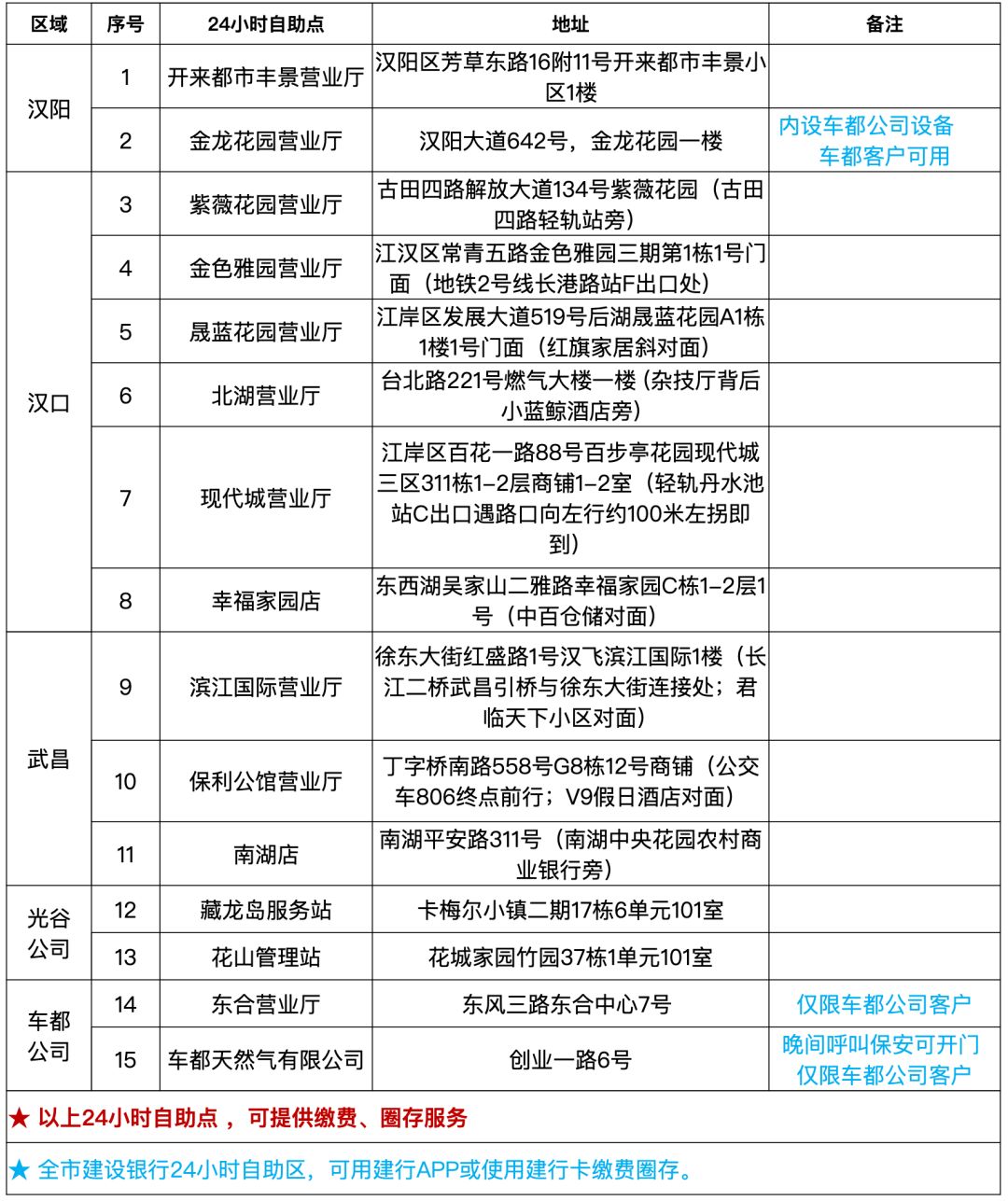
现全武汉市已覆盖圈存点近1600个,大部分小区物业及附近均设有圈存点。为了紧急应对疫情特殊时期,以下24小时自助服务网点照常营业,均可办理充值缴费及圈存服务。
(点击查看大图)

建议大家在圈存前,通过武汉天然气微信公众号【圈存导航】功能进行搜索和确认,外出时请一定要注意做好防护措施。
点击下图了解
【圈存导航】功能使用详情

自助圈存机如何使用?
线上缴费后,可到附近的圈存点,插入IC卡,根据提示确认信息完成写卡。回家后在燃气表上插入IC卡,所购气量就会储值到燃气表中了。

有无上门圈存服务?如目前有特殊情况,不方便出门圈存怎么办?
现在处于疫情非常时期,考虑到员工上门可能会交叉感染,为了大家和家人的生命安全,建议网上充值后线下圈存。
因特殊情况无法出门,可以请身边的亲人协助完成圈存;如果处于隔离观察时期,则建议联系社区“四包一”工作人员帮助解决。
小天在此倡议
有贴心的用户向小天反映,自家小区物业发起【统一收卡、无接触式】圈存服务,这个办法可以降低交叉感染几率,大大提升圈存效率,小天在此呼吁各小区物业可实施起来哦!谢谢大家的理解和齐心配合。

关于其他服务相关问题
和操作建议
户 号 篇
如何快速查到我的户号?
通过武汉天然气微信公众号【微营业厅】-【户号查询】功能,按照步骤提示操作就可查到户号。
点击下方图片查看详细流程

缴 费 篇
营业厅门店暂停服务了,需办理缴费和其他业务怎么办?
为防范疫情扩散,减少燃气用户流动造成的交叉感染风险,武汉天然气所有线下营业厅门店均暂停营业(24小时自助服务网点可正常办理缴费业务)
同时,为了减少出门,建议缴费类相关业务均可通过线上平台:武汉天然气微信公众号【微营业厅】、微信【生活缴费】、支付宝【生活缴费】进行办理。
点击下图查看详细操作流程

缴费不成功,是怎么回事?
这可能是用户已线上缴费购气但未进行圈存导致的,需要去圈存才能再次购买气量。因为燃气IC卡只能一次性转存,无法叠加气量。
卡 表 篇
为啥插入IC卡的时候,表上显示IC卡无效?
出现这样的情况,一般有四种原因:
1. 非本燃气表IC卡。
2. IC卡内没有气量,需要先给IC卡充值。
3. IC卡内充值的气量与燃气表内气量之和超出了燃气表储存总量(999m³ 或300m³)上限。这种情况,需要将燃气表内剩余气量用尽,才能正常储值和显示插卡有效。
4. IC卡接触不良或损坏(这时用户需要确定插卡方向是否正确,并用干布擦拭铜片保证接触正常即可。如果还是显示无效,就有可能是卡表坏了,请及时报修)。
燃气表故障怎么办?
关注武汉天然气微信公众号,联系微客服登记故障维修信息,经审核后,工作人员会与您电话联系预约维修时间,保障您的用气安全。
其 他 问 题
紧急情况,燃气用尽怎么办?
燃气用尽后,长按燃气表上的黑色功能键5-10秒,可以提前透支使用3立方的天然气。(小天提醒:记得及时补充燃气)
以上问答,还不能解决我的问题怎么办?
1. 建议优先通过自查进行问题确认,推荐使用武汉天然气微信公众号【微营业厅】-【百问百答】功能进行查询。

2. 如需人工客服,建议使用武汉天然气微信公众号【微客服】进行咨询。
微客服联系方式:武汉天然气微信公众号-对话框-输入您想要咨询的问题-按文字提示转【人工服务】即可;或拨打24小时客服热线:96511。

希望我们
齐心协力 渡过难关!