今天我们开始进入直面内心恐惧和焦虑的暴露疗法模块,这节课主要分享三个经典暴露法: 渐进式暴露法、洪水法、反应预防法。
暴露疗法,顾名思义就是通过直接的去接触自己担心的事情,来战胜内心的恐惧,它是一种有效的行为治疗手段。
比如你害怕蛇,那就隔着动物园的玻璃长时间盯着它看,或者直接去近距离接触不会咬人五毒的蛇。
最开始,你的恐惧和焦虑会像洪水一般迅猛的席卷而来,随着你近距离接触的时间越长,你对蛇的恐惧会越来越轻,直至消失。
暴露疗法源于《*藏西**渡亡经》中的一个传说。
传说,人一旦死后就会在一个黑暗的地方醒来。
在黑暗中会有一个可怕的怪物突然出现。
这个怪物会幻化成你曾经最恐惧的事物的模样。
对每个人来说,怪物都会有所不同,因为每个人的恐惧和脆弱都不尽相同。
当怪物出现的时候,你会有两个选择:逃跑或者面对。
如果你试图逃避,你可以从怪物的面前勉强逃走,但很快你会再次在黑暗中迷失方向。
而在黑暗之中会有另一只新的怪物出现,这只新的怪物会比前面那一只稍微没那么可怕一点点。
如果你再次试图逃跑,你会再次陷入黑暗。
每次逃跑,你的面前都会出现另一个可怕的怪物,而且每一只新的怪物都会比前一只怪物稍微不那么可怕一点点。
如果你面对所有怪物的时候都选择了逃跑,你就会转世成非常低级的生物。
如果你一直逃跑,但选择了直面并战胜了最后一只怪物,那你转世后的形态将会稍微高级一些。
你越早战胜怪物,你下辈子转世后的地位就越高。
如果你在最开始遇到的,也是最可怕的那只怪物时选择直接面对并战胜了它,会发生两件事:
第一,你会发现,这只怪物其实不是真的,你会意识到这只是你的幻觉。
第二,你不必再经历死亡的生命周期了,也就是不会再继续转世,而是升级成了一种更高级的存在。
虽然这只是一个传说,但是它里面包含了很多现实的道理:如果你想要彻底战胜你的焦虑,就必须直面你心中的怪物,战胜你心中最深的恐惧。
战胜的方法,你可以选择在第一次就直接面对恐惧(洪水法),也可以用逃跑式的(渐进式),在最后一次战胜恐惧,只是多花一些时间。
恐惧让焦虑持续存在,而暴露在恐惧面前,就是治疗焦虑的不二法门。
但是大多数焦虑的人都会避开他们所害怕的事情。
比如恐高,你就会刻意避开所有高的地方。
因为一站到高处,你就会觉得头晕目眩,然后就会非常焦虑。
而逃避会助长你的恐惧,增加你的焦虑。
如果想要彻底战胜焦虑,就必须战胜心中最深处的恐惧。
暴露疗法有三种基本类型: 经典暴露法,认知暴露法和人际暴露法。
选择使用哪种方式的暴露治疗取决于恐惧的性质。
经典暴露法需要我们在现实中面对恐惧。
它对于治疗各种类型的恐惧症特别有效,
比如,恐高,晕血、电梯恐惧症、幽闭恐惧症或动物恐惧症等。
认知暴露法则需要我们在大脑中面对最恐惧的事物。
它对于治疗任何一种焦虑症来说会更有效。
比如慢性焦虑、惊恐发作,创伤后应激障碍、强迫症,各种类型的恐惧症,广场恐怖症、羞怯、公共演讲焦虑和躯体变形障碍症等。
人际关系暴露法则需要我们去面对自己对其他人的恐惧。
它可以克服羞怯和其他类型的社交焦虑,比如公开演讲焦虑或是面试焦虑。
所有形式的暴露都需要巨大的勇气,但结果都是非常好的。
01
渐进式暴露法
相比于洪水法,渐进式暴露法治疗所需要的时间会相对比较长。
治疗过程中可以搭配恐惧层次结构图来使用。
首先,对你所恐惧的事物进行等级划分,比如,分成1~10等级,等级越高,代表越可怕。
将最没有威胁的活动列为第1级,将最可怕的活动列为第10级。

尽可能生动的去想象自己所害怕的事情,并且在没有试图反击或控制它的情况下,让自己充满焦虑。
这个其实也是认知洪水法,也叫认知暴露技术治疗法。
持续在脑海中想象自己面对这个场景的画面,直到你练到觉得一想到这个画面就不那么焦虑了,甚至已经不焦虑了。
然后再换下一个等级。
每天最少花15分钟练习,等到你幻想到最可怕的等级时,你都感觉不怎么焦虑了,就可以去到现实中直面让你恐慌,焦虑的这件事了。
举个例子,
凡姐在守婚三年后,终于下定决心要和出轨的丈夫离婚。
之前为了不影响孩子高考,选择隐忍,在孩子和亲朋好友面前假装夫妻恩爱,家庭和睦。
但关起门来,只有凡姐知道日子过得有多么的憋屈。
多年夫妻变成了合租的伙伴,孩子在家时,同床不同被,孩子不在家,就各睡一个房间。
除了关于孩子的事,彼此之间没有任何的交流。
凡姐要是稍微摆点脸色,多问一句行踪,丈夫不仅会表现得很愤怒,可能还会甩出一句“过不了就离婚”。
起初凡姐想着,自己陪着他从一穷二白到现在有车有房有公司,自己又四十多岁了,离了婚,不仅影响孩子,还是把这胜利的果实白白拱手让人,着实有些不甘心。
为了孩子,为了利益,自己就忍忍,他这把年纪了,总有玩不动回家的时候。
但是现在,孩子考上了理想中的大学,丈夫在经济上明显的小气起来,不愿意再付出更多,三年的守婚也让凡姐看清了丈夫的真面目,不想再内耗了。
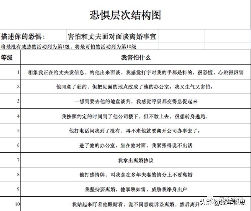
可是,一想到要和丈夫谈判离婚的场景,凡姐就感到恐慌,很害怕。
在思姐的建议下,她给离婚谈判的恐惧进行了分层,然后用渐进式暴露法在脑海中练习。
1. 想象我正在给丈夫发信息,约他出来面谈。我感觉打字时我的手都是抖的,很恐慌,心跳得厉害。
2. 他同意了赴约,但把见面的地点改成了他的办公室。我又生气又害怕。
3. 一想到要去他的地盘谈判,我感觉呼吸都变得急促起来。
4. 我按照约定的时间到了他公司楼下,但不敢上去,很想转身逃跑。
5. 他打电话问我到了没有,再不来他就要离开公司办事去了。
6. 进了他的办公室,坐在他对面,我紧张得说不出话。
7. 我拿出离婚协议。
8. 他打感情牌,叫我念在多年夫妻的情分上不要离婚。
9. 我坚持要离婚,他暴跳如雷,威胁我净身出户。
10. 我站起来盯着他眼睛看,说不同意就诉讼离婚,然后离开。
凡姐从最低的1等级开始在脑海中想象那个画面,还尽可能的去想象丈夫可能会有反应,她尽量去感受自己的恐慌和焦虑,直到她能平静的面对每一个场景。
大概练习了二十多天后,凡姐才真的去实践,约丈夫谈离婚的事情。
现实中的谈判,丈夫的反应跟她之前练习的差不多,虽然还是会有一些紧张和害怕,但好在最好还是稳住了自己,没有暴露自己的情绪,没有逃避,更没有掉进丈夫的圈套。
等到第二次谈判时,凡姐已经完全不害怕了,表现得非常的从容,最后也顺利得到了想要的结果。
凡姐说,当她第一次走出丈夫的办公室时,她有一种征服的感觉,感到非常的兴奋,并且还隐隐的期待第二次谈判的到来。
确实,当我们在实践中征服了恐惧时,曾经让你害怕的东西反而成为了你快乐的源泉。
面对和接受自己的恐惧,是这个练习成功的关键。
练习的 时候要记住,在恐惧等级上的每一步,你都要让焦虑感尽可能的严重。
大多数情况下,只要坚持,焦虑最终会消失,那个时候你就会意识到你已经征服了这个怪物。
02
洪水法
当我们使用渐进式暴露法的时候,通常会循序渐进,慢慢的暴露在自己所害怕的东西之前。渐渐地,它就没有那么可怕了。
相比之下, 当你使用洪水法的时候,会让自己一下子暴露在自己害怕的事物之前,然后面对并接受焦虑的感觉,直到它们消失。
举个例子:
我有个朋友恐高,因为这个,工作上了错失了不少项目。
买房时因为一些原因不得不选择高层的。
然后他去到另一个住在顶层复式楼的朋友家,因为他们家有个6米多高的书柜。
我这个朋友呢就想试试看能不能通过爬到书柜顶端去战胜自己的恐高。
他爬到了梯子最上边,然后就站在那里,往下看,什么也不做。
虽然很害怕,吓得话都说不出来,也很紧张。
但站了大概15分钟的时间,他的恐惧就突然开始减弱,又过了一两分钟,恐惧感完全消失了。
他说,“那一刻觉得我的恐高症好像好了,不再恐高了。”
后来,他也会刻意的去站在一些高处,去挑战一些以前不敢挑战的高度以及一些游玩的高空项目。
最让他感到惊讶的是,他过去非常担心和焦虑的事情,忽然变得有意思起来, 因为每一次都会有一种征服感和成就感。
为什么当他站在梯子的顶端时,他的焦虑会突然消失呢?
当我们将自己暴露在恐惧的事物中时,焦虑通常会自行消失,因为这种焦虑根本无法持续。
一段时间后,生理上的反应也会逐渐的消退,比如眩晕和反胃。
当然,对危险的感知也是所有焦虑的关键。
当我那朋友站在梯子顶断一段时间后,突然意识到,他并没有处于他想象中的危险之中,那一刻他的焦虑感突然就消失了。
所以,暴露治疗法是会先改变你的想法,然后再改变你的感受。
如果洪水法对你来说太难了,渐进式暴露法也是一种很好的选择。
比如,你可以每次在梯子上走一两个梯级,然后在那上面待上两分钟就爬下来。
一旦你觉得在那里感觉舒服一些了,就可以再往上爬一两个阶梯,然后站在那里,直到你的焦虑 消失。
每次练习,你都可以爬得更高,最终能够一路爬到顶端,并且不会感到焦虑。
这个方式可能会减少你在整个治疗过程中心理上的压力与痛苦。
渐进式暴露法比洪水法需要更长的时间,但洪水法通常可以立刻解决问题。大家可以根据自己的具体情况去选择。
也有许多焦虑的人最初都拒绝尝试渐进式暴露法或洪水法,因为觉得自己曾经一次又一次的暴露在所害怕的事情面前,不仅受到了伤害,焦虑也依然存在。
那是因为,意外暴露和故意暴露是不一样的。
当你主动的使用暴露法的时候,无论你多么焦虑,你都会故意让自己暴露在恐惧之中,并决定坚持下去。
你没有试图逃避或控制你的焦虑,而是直面并尝试去接受它,这时候控制权在你手里,是你主动选择让这种恐惧变得尽可能糟糕。
但是当你偶然面对害怕的事情时,本能的反应只会让你尽可能快的逃跑。
就像开头的传说一样,逃避,只会让你反复遇到你恐惧的怪物,只有直面怪物,才能彻底让它消失。
03
反应预防法
很多人或者家庭可能会有一些强迫性的行为或迷信仪式。
比如,不能在头上戴白色的饰品,不然家里就会有人要遭遇不测。
比如,出门必须先跨左脚,不然会倒大霉。
这种行为就是一种强迫性的仪式。
强迫指的是,人们为防范危险而采取的任何重复的,迷信的行为。
把某种想法与行为“强行”联系起来,“迫使”自己做某件事,“强迫症”因此而得名。
当然,我们大多数人都会时不时的产生温和的强迫观念或强迫性冲动,但它们是无害的。
比如,总是在出门后再折回来反复确认是不是已经锁好门了。
虽然这种检查是不必要的,但是这种轻微的强迫通常对你的生活质量没有任何的影响,也不需要治疗。
但有时候强迫症可能会让人很难堪。
比如之前有个姐妹,因为童年创伤的原因,每天把车停到车库,下车时一定要大吼三声“嘿嘿嘿”。
如果不喊的话,她就会感到非常的焦虑,总觉得要有不好的事情发生。
有次下车后她习惯性的想大吼“嘿嘿嘿”,意识到有其他人在场时,她忍住了。
但是上楼到家后她就一直心绪不宁,干什么都无法集中注意力。
最后她还是下到车库大喊三声“嘿嘿嘿”,喊完的一瞬间,她悬着的一颗心终于落地了。
但同时也发现保安正盯着她看,尴尬得她掩面逃跑。
反应预防,是所有强迫性仪式的首选治疗方法。
使用这种方法,你只需要拒绝屈服于强迫性的冲动。
停止这类仪式后,你会暂时变得更焦虑,就像戒断反应一样。
但在你坚持一段时间后,冲动最终会消失。
你不需要做任何准备工作,也不需要做任何精神分析,更不需要任何花哨的步骤。
具体怎么做呢?
很简单,你只需要克制住自己,让自己每次想做出习惯性的强迫性反应时,停下来。
你可能会变得更加焦虑,但随后这种冲动就会消失。
反应预防肯定无法解决你的所有问题,但这可以很有效的克服强迫症。
你也可以试着将暴露法与反应预防结合起来用,以便取得最大的治疗效果。
就是故意让自己暴露在你最害怕的事物中,然后*制抵**执行强迫仪式的冲动。
暴露和反应预防起初可能非常困难。
如果这个过程让你感到不舒服,那么这是一个好兆头,因为这意味着你走在正确的道路上。
你还可以通过分散注意法来缓解期间的焦虑。
比如,你有社交障碍,一见到陌生人走过来就想逃跑,那就让自己在想逃跑的这个反应出现时,停下来,就站在原地。
然后专注于玩一个小游戏或者专注于盯着某个东西。
比如你可以专注于抬起脚并将其正好放在下一个梯级上,让你的眼睛直视前方,不要看着地面,也不要幻想自己掉下来,这样就不会引起不必要的恐慌。
分散注意力法可以让你度过焦虑和恐慌的高峰期。
不过,不建议经常使用分散注意法,因为它是一种逃避的策略,可能会传达“焦虑是危险的”这种想法。
面对害怕的事情,逃避很容易,但也会让事情更加恶化,面对很难,但直面恐惧,康复也许只是几分钟的事情。
所以,我更鼓励面对焦虑,并尽可能的让焦虑情绪激烈起来,这种看似矛盾的方法反而更有效。