企业纳税信用等级高不仅在经济活动中会受到客户欢迎而且还可以享受到相关税收优惠政策;反之,纳税信用等级过低不仅享受不到相关税收优惠还会在诸多经济活动领域受到限制。所谓纳税信用等级,是指税务机关根据纳税人履行纳税义务情况,就纳税人在一定周期内的纳税信用所评定的级别。纳税信用的等级分为*级A**、B级、C级、D级以及M级。
在实务中,若我们企业违反税法相关规定被降低纳税信用等级该怎么办?还有补救措施吗?答案是有的!接下来,笔者就与各位读者朋友说一说纳税信用修复的相关问题。
哪些情形可以申请纳税信用修复呢?
根据规定,纳入纳税信用管理的企业纳税人,符合下列条件之一的,可在规定期限内向主管税务机关申请纳税信用修复。
1.纳税人发生未按法定期限办理纳税申报、税款缴纳、资料备案等事项且已补办的。
2.未按税务机关处理结论缴纳或者足额缴纳税款、滞纳金和罚款,未构成犯罪,纳税信用级别被直接判为D级的纳税人,在税务机关处理结论明确的期限期满后60日内足额缴纳、补缴的。
3.纳税人履行相应法律义务并由税务机关依法解除非正常户状态的。
为了便于大家理解,接下来,我们就结合具体情形来看看~
例1
2020年7月,甲企业未按法定期限办理纳税申报涉及税款1万元。甲企业在失信行为被税务机关列入失信记录后30日内(含30日)纠正了失信行为。那么,甲企业该如何采取补救措施呢?
根据规定,失信行为已纳入纳税信用评价的,纳税人可在失信行为被税务机关列入失信记录的次年年底前向主管税务机关提出信用修复申请,税务机关按照《纳税信用修复范围及标准》调整该项纳税信用评价指标分值,重新评价纳税人的纳税信用级别。
在本案例中,甲企业未按法定期限办理纳税申报会被扣减5分,企业在30日内纠正且涉及税款1000元以下的加5分,其他的加4分。由于甲企业涉及税款1万元,因此,在扣减5份的基础上只能加回4分。
笔者提醒各位读者朋友注意,若甲企业上述失信行为尚未纳入纳税信用评价的,纳税人无需提出申请,税务机关会按照《纳税信用修复范围及标准》调整纳税人该项纳税信用评价指标分值并进行纳税信用评价。
例2
2020年9月,税务机关对乙企业2019年度纳税情况依法实施税务检查。经检查发现乙企业存在少缴纳税款30万元涉税问题。税务机关依法对其下达《税务处理决定书》要求乙企业限期缴纳税款及滞纳金。然而,乙企业在规定期限内只缴纳了税款,在超过规定期限1个月后才缴纳了滞纳金。在本案例中,乙企业纳税信用等级是否会受到影响?若受到影响还有补救机会吗?
根据规定,纳税人未按税务机关处理结论缴纳或者足额缴纳税款、滞纳金和罚款,未构成犯罪,纳税信用级别直接判为D级,因此,乙企业纳税信用等级会直接被降到D级。
那么,乙企业在超过规定期限1个月后缴纳了滞纳金,纳税信用等级有修复的机会吗?
根据《纳税信用修复范围及标准》规定,乙企业可在纳税信用被直接判为D级的次年年底前向主管税务机关提出申请。在税务机关处理结论明确的期限期满后60日内足额补缴的(构成犯罪的除外),税务机关根据纳税人失信行为纠正情况调整该项纳税信用评价指标的状态,重新评价纳税人的纳税信用级别,但不得评价为*级A**。这也给我们各位读者朋友提了个醒儿,一定要在税务机关规定的期限内履行纳税义务!
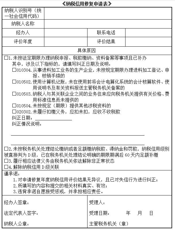
最后,笔者提醒读者朋友注意,需向主管税务机关提出纳税信用修复申请的纳税人,还应填报《纳税信用修复申请表》并对纠正失信行为的真实性作出承诺。除了填写企业基本信息之后,我们在具体原因栏次勾选企业所属问题即可,样表具体填报内容如下:

本文主要政策依据:《国家税务总局关于纳税信用修复有关事项的公告》(国家税务总局公告2019年第37号)