
李大妈是一个高血压“老病号”,前几天因头痛、流涕到药店买了盒感冒药,服药当天感冒症状虽有所缓解,但却出现了头晕等不适。家人为她测量血压后发现,李大妈当时血压达到101/168毫米汞柱,比不吃降压药时还要高,于是急忙送她去了医院。医生经过诊断,说刘大妈高血压病情突然加重,很有可能是服用含有麻黄碱的感冒药引起的。

虽然感冒是常见小病,但高血压等疾病患者一旦得了感冒,专家建议,最好去医院请医生根据自己的具体身体和用药情况对症处理。
现在正是呼吸道疾病的多发季,得了感冒,很多人难免会出现发烧症状,由于发热、出汗、疼痛,饮食、睡眠等发生变化,血压可能会出现波动。
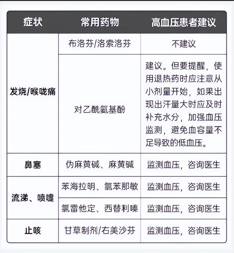
如果出现发热、感冒、疼痛等症状,常用的退烧药,如布洛芬、对乙酰氨基酚能否服用?高血压患者遇上感冒发烧该如何用药?
发烧了,什么时候吃药?
首先,并不是发烧就要立即用药,通常建议体温达到38.5℃及以上才用。体温<38.5℃,一般可以不处理。如果实在觉得难受,可以采用物理降温。可以使用退热贴或冷毛巾敷额头,或者用酒精擦拭腋窝、肘窝、颈动脉、额头、手腕内侧及大腿根等血管表浅的部位,达到降温作用。
如果体温≥38.5℃,此时可以使用退烧药进行解热镇痛,使用退烧药时,不需要规律服用,而是按需服用,体温降到38.5℃以下就可以停药。

需要注意的是,退烧药应选择一种且严格按照说明书来服用,不能几种混用,也不能为了尽快达到退烧目的而频繁使用或者一次性服用太多。在使用复方制剂时,要仔细阅读说明书,注意组成成分,避免重复用药。
同服感冒药、退烧药和高血压药,注意事项多
1. 错开服用:降压药对胃刺激小且晨起时血压即升高,一般早餐空腹时服用。感冒药与退烧药建议饭后服用,避免药物对胃的刺激。错开服用也可以减少药物相互作用。
2. 由于高血压患者可能合并糖尿病、肾功能损害、心功能不全等症状,在服用感冒药与退烧药时必须详细阅读说明书,避免加重疾病。
部分感冒药与退烧药含有影响血压的成分,可以通过收缩血管、加速心跳、水钠潴留等机制升高血压或降低降压药降压效果。

出现这些情况 应及时就医
1.持续发热超过24小时或体温反复超过39℃症状好转后又出现发热;出现头痛、耳痛、鼻窦疼痛、严重的喉咙痛。
2.出现喘息、呼吸急促、口唇发紫。
3.出现鼻塞、流涕、咳嗽,经对症处理没有改善。
注:本文仅供参考;部分内容来自:人民网-科普中国。