最近一位网友遇到了烦心事,公示都通过了,却遇到了派出所要提供生育证明材料的糟心事,今天和大家说说,落户过程中,关于计划生育的限制问题。

计划生育真的没有影响吗
首先我们分析一下,哪几种情况属于计划生育问题:
1、未婚先孕,就是没有结婚,却先生了孩子
2、婚外生育,就是和不是自己婚姻内的生育
3、未婚生育,就是一直没有结婚,生了孩子
4、超生,就是2016年1月1日之前二胎家庭(双胞和多胞胎只有一胎的不算)

曾经计划生育是基本国策,超生属于违法行为
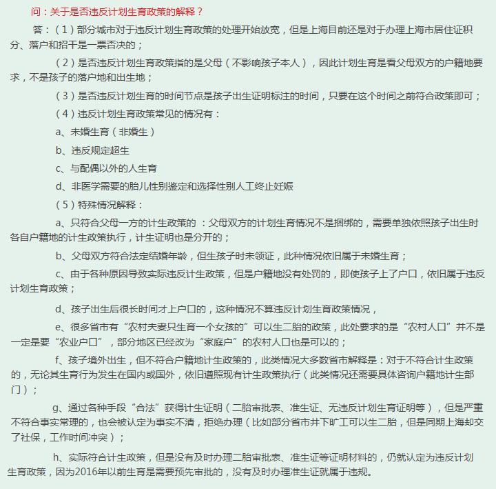
是否违反计划生育的解释:

这里做了很详细的阐述,大家可以借鉴
自从2019年12月30日上海居住证转户口的政策延期之后,不仅仅是申请落户,甚至申请积分人才窗口都已经不需要申请人提供2016年之前的准生证和再生育审批表.只要写承诺说明。
那么这里说的承诺说明是什么东西,我给大家展示一下:

这里有一条很重要的信息是承诺没有违反计划生育
那办理过程中,有什么具体要求呢:

这里写了很详细的要求
虽然简化了审核材料,但仍需要提供一份申请人签名的生育状况承诺书,承诺自身无违反计划生育的情况. 不要认为只要签了承诺书就可以了,只要申办人填写了无违反计划生育承诺书,人才会根据承诺对个人情况进行审核.
例如:调取核实档案,发放核实情况书到申办人户籍地居委/村委核实情况,如出现核实的结果与申办人承诺情况不一致的,将以伪造的形式进行处理!后果很严重! 尤其在迁户环节的时候,如果第二胎出生在2016年之前,公安窗口会提供相关证明材料.

公示之后,办理户口本的时候,就会有要求
落户是公开,公正,透明的,请大家按照人才要求,莫走歪路,不要抱着侥幸心理。