笔者昨天发布的关于“双五类”和“三个三”的政策解读,还是引起了一些家长的关注。今天也收到不少家长的提问。
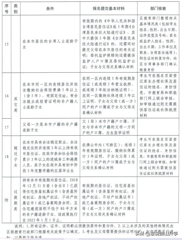
个案一:有家长一早就发来信息,告诉笔者“双五类”(同一区连续五年社保和连续五年居住证)中还有一种特殊情况的,就是如果居住证有断开的情况的,还可以用纳税证明或工商登记证明代替,即在佛山同一区有连续五年社保和连续五年居住证明(居住证、纳税证明或工商登记证明三者选其一)。
个案二:另一名家长在看到笔者提到的“三个三”政策后,对照自己的条件,觉得自己怎么也够不上“三个三”很是焦虑。这位家长的情况是买了南海里水的房产,母亲已如何南海里水,而孩子的户口还留在老家,义务教育阶段也一直在南海里水政策性借读。这位母亲怎么对照都感觉自己不符合“三个三”政策,户口迁入已经不能办理居住证、社保也是灵活就业购买的社保,于是很担心孩子在中考的时候不符合政策性借读的条件。
笔者查阅中考相关的文件,其实他们还是符合政策性借读条件的。根据2021年高中阶段政策性借读生的分类,父母一方户籍在佛山,而子女户籍不在佛山的,满足政策性借读条件中的第17类。



按中考政策的规定,“符合条件的进城务工人员和港澳人员随迁子女及非本市户籍政策性借读生,可与本市户籍毕业生享有同等报考资格。”,由此可见,上述情况属于政策性借读的一类,与户籍生享有同等报考资格。
个案三:另一名家长则表明自己有超过80方以上的房产,但父母和子女户籍均不在佛山,社保只购买一年,居住证已经满三年,是否符合政策性借读的条件。
通过对照相关的政策文件,这种情况下,虽然有房产,也只能属于普通借读生,而不属政策性借读生。这位家长的解决办法是尽快办理入户。
但在咨询入户政策的过程中,也不是那么的顺利,现在的入户政策有房产也不能直接入户,入户常见条件是:
房产+1年社保,满足积分入户,但也有分数高低的先后顺序;
房产+3年社保,满足稳定居住入户,不用积分。
此外,还有技能入户、人才入户等形式,这些不受1年社保限制。
以上的个案,如果在中考前,不能完成户籍的迁入,那么孩子只能以普通借读生的身份报考。熟悉政策的家长也许了解到,普通借读生在报考学校和中考录取分数等方面还是有一定的限制的,对于这个问题笔者此前也研究过。
孩子的升学无小事,希望各位家长能提前熟悉相关的升学政策,为孩子升学创造一切可能的条件,铺平升学之路。
往期内容:
普通借读生在佛山能报考哪些公办高中?