POCT分类及现状
POCT(Point of care Testing)是在急诊患者床旁开展的一种新的快速检验模式和即使检验技术,与传统实验室检查相比, POCT检测在临床上具有显著优势:首先,POCT使用便捷、反应迅速,仅保留了诊断最核心的“采样-分析-质控-输出”步骤,无需配置试剂,能够极大降低诊断时间,为患者在最佳时间窗口获得诊断结果提供了便利;其次,POCT检测对操作人员要求较低、消耗品用量少,周转时间快,具有显著的经济效益;再者,POCT患者顺应性较好,能够显著提升医疗质量和患者满意度。

POCT与传统实验室检查相比,最大的两个挑战在于,一是检验结果的准确度,二是检验成本和经济性。随着技术的快速进步,POCT的技术应用从最初的胶体金免疫到免疫荧光定量、微流控、及最新的化学发光和分子诊断POCT化产品,可以说,POCT设备检测结果的准确度已经完全满足临床需求,部分产品由于无需传统大型检测设备,成本反而更低,因此,无论是国际还是国内,POCT都是IVD众多细分领域中增速最快的子行业之一。
从全球来看,根据Rncos2014年发布的报告,2013年全球POCT市场规模已达160亿美元,并将于2018年达到240亿美元,2013-2018年复合增速8%,显著超过整个IVD行业的增长。
2013年美国地区POCT市场规模75亿美元,占比47%,欧盟地区市场规模48.7亿美元,占比30%,日本地区市场规模市场占比12%左右,中国、印度、巴西等发展中国家POCT市场基数较低,但增长速度较快。
我国POCT市场起步较晚,但增速持续保持20%以上增长,是IVD领域增速最快的细分子行业之一。根据Rncos发布的报告,2013年我国POCT市场规模4.8亿美元,2018年市场规模将达到14.3亿美元,2013~2018年复合增速高达24%,而从实际来看,我国POCT目前规模已经超过此前预期,几个品类如传染病领域、心标领域增速更高,从万孚生物、基蛋生物近几年的业务收入增速就可以看出来。

具体在用途上,POCT主要集中在血糖检测、血气和电解质分析、血凝检测、心脏标志物快速诊断、药物滥用筛检、尿液分析、怀孕测试、粪便潜血血液分析、食品病原体筛查、血红蛋白检测、传染病检测、肿瘤标记物等方面。


1.血糖监测类POCT
血糖类是POCT中的成熟细分领域,广泛应用于医院内各个临床科室和家用。根据产业信息网披露,目前整个国内血糖仪市场规模在50亿元左右,医院和零售市场规模接近,整体增速在15%左右,市场渗透率在20%左右(城市地区渗透率为20%~25%左右,农村地区渗透率约为5%~10%),明显低于发达国家90%的渗透率。与此同时,我国存量血糖仪单位试纸消耗量约为100条/年,而俄罗斯和美国则为200条/年和400条/年。目前,国内血糖仪POCT技术已经成熟,国产仪器凭借性价比优势,在家用市场比进口设备更具备优势,逐步完成进口替代,其中三诺生物专注于血糖仪,一家公司在零售市场销量占比约40%~50%。医院市场目前仍然90%被进口设备垄断,主要是强生、罗氏、雅培等,国产企业主要是杭州艾康、鱼跃医疗、三诺生物,但占比较低。
2.心血管类POCT
心血管类POCT产品主要用于常见心血管疾病(心梗、心衰等)的快速定量或定性检测筛查,心脏标志物正常情况下主要或仅存在于心脏中,但在异常情况下由心脏大量释放到血液中,由此在血液中检测到的心脏标志物可以敏感、特异地反映心肌损伤及其严重程度。
特异性血清早期标志物包括肌钙蛋白I(cTnI)、肌酸激酶同工酶(CK-MB)、肌红蛋白(Myo)、脑钠肽(BNP)等,检测心脏标志物能够准确及时地检测胸痛患者是否存在心肌梗死,使急性心肌梗死(AMI)患者得到及时救治,非AMI患者避免无端的耗费。
由于抢救心血管类病人在时效性上的要求比其他疾病救治高得多,POCT检测大大缩短了检测时间,可以在15 分钟内得到多项指标,而传统的检验科需要1-2 小时,POCT 凭借检测速度快的最大特色满足了这一需求,因此心血管类检测成为POCT 发展最快的应用。通过对多种心脏标志物检测,POCT 可以快速判断出相应病种的分型,从而实现快速对症治疗。
由于中国的心血管病患病率持续上升,估计全国有心血管病患者2.9 亿,其中高血压2.7 亿,心肌梗死250 万,心力衰竭450 万,肺心病500 万,风心病250万,先心病200 万,每5 个成人中有1 人患心血管病,因此,中国POCT 心血管类试剂的市场需求巨大。
2017年11月1日,国家卫计委办公厅印发《胸痛中心建设与管理指导原则(试行)的通知》,要求二级综合医院或相关专科医院必须建设胸痛中心,同时,要求急诊科能够开展24小时床旁心电图和超声心动图检查、肌钙蛋白和D-二聚体等快速检测。并提出胸痛中心医疗质量控制指标,分为基础指标和分类指标,基础指标适用于所有胸痛中心,包括“肌钙蛋白、D-二聚体、脑钠肽、血气分析等即时检测项目从抽血到获取报告的时间”和“D-二聚体和肌钙蛋白等联合检测的比例”,我们判断,胸痛中心的成立,将进一步大幅提高心标检测POCT的需求,未来这一细分市场有望加速增长。
2015年 ,我国心血管类POCT规模大约13.5亿元,并保持30%复合增速,从公司和基蛋生物等心标业务快速增长即可看出,预计2020年,整个市场将达到50亿元规模。
目前,国内大医院心血管POCT市场主要被进口产品占据,主要是罗氏、美艾利尔、梅里埃,国内企业在中小医院市场占有率较高,主要是基蛋生物、万孚生物和瑞莱生物等,持续保持较快增长,并实现进口替代。

3.炎症类POCT
近年来,国内抗生素滥用导至病人产生耐药性,造成了非常严重的医疗结果。对患者使用炎症类试剂定量快速检测可以在短时间内判断患者的症状是由病毒还是由细菌引起,从而在一定程度上避免了抗生素的滥用。
炎症类产品主要用于快速定量或定性检测人血清、血浆或全血中降钙素原(PCT)和C 反应蛋白(CRP)的含量,从而确定全身或局部感染、鉴别细菌和病毒感染并判断细菌感染的严重程度,在轻微感染和重症感染疾病中都有很好的诊断价值。
据上海、北京和重庆儿童医院资料统计,门诊就诊患儿已使用抗生素者比例为80%~85%(呼吸道感染占儿科疾病发病率的首位,占儿科门诊总数的90% ,大多数都有发烧、咳嗽的表现,90%以上的呼吸道感染是由病毒引起,用抗生素无效),而对于患者C-反应蛋白的定量快速检测可以在短时间内判断患者的症状是由病毒还是由细菌引起,从而避免了抗生素的滥用。
由于主管部门大力推动限抗及医药分家,使得感染因子检测市场急剧放量,行业连续保持超高速增长,目前国内炎症类POCT市场主要被万孚生物、基蛋生物、明德生物和北京热景占据。

4. 传染病类POCT
POCT在诊断微生物方面要比传统的培养法或者染色法更为快速和灵敏,使得诊所和社区医疗机构也能快速明确的得到诊断结论。如HCV、梅毒、HIV、乙肝五项、手术前传染病四项等项目;内窥镜前的肝炎筛查;用于结核菌耐药基因的筛查等;SARS和流感等,采取POCT比传统方法更为迅速、灵敏。
根据Trimark的调查,2014年全球传染病类POCT检测市场规模8.47亿美元,预计2018年达到12.59亿美元。
2015年我国传染病类POCT市场规模在5亿元左右(不包括炎症类),国内企业主要包括万孚生物、明德生物、科华生物等,其中公司在流感检测POCT领域非常具有竞争力。
5.血气电解质类POCT
血气电解质类POCT主要用于急性呼吸衰竭诊疗、外科手术、抢救与监护过程,主要使用场所包括危重病人监护室、心脏病人监护室、手术室和急诊等。
血气电解质类POCT市场空间非常广阔,但由于检测的是动脉血,对采取技术要求较高,此前一直限制了该产品的发展,但随着前些年外企丹麦雷度米特、雅培等大量学术推广和教育工作,目前采静脉血的技术方法已经较为普及,血气电解质POCT有望开始进入快速放量期,2015年,我国血气电解质类POCT市场规模在10亿元左右,并持续保持25%左右快速增长。
另一方面,由于血气电解质POCT用于急危重患者,事关重大,壁垒较高,此前一直被丹麦雷度米特、雅培、沃芬、罗氏等外资品牌垄断,国产企业理邦仪器、梅州康力、深圳惠中(润达医疗)、南京普朗等国内企业仅占据4%左右的市场份额,国产品牌产品渗透率非常低。
但,随着医保控费、分级诊疗、掌握便携化关键技术等,国内的产品开始逐步实现放量。理邦仪器的i15血气生化分析仪2017年上半年实现收入3900万元,同比增长48%,预计全年收入有望过亿。万孚生物的POCT血气分析仪预计将于2018年1季度正式上市销售,我们对该产品上市后销售持乐观态度。
6.凝血类POCT
凝血四项为手术前必查项目、血栓前检查项目及监控临床口服抗凝药物患者的重要项目,特别是对于急危重症,如心梗(急性冠脉综合征)、脑卒中等,可能通过安装支架或者溶栓治疗等,必须要检测凝血项目,而这种应用场景特别符合POCT产品的定位。
如前所述, 2017年11月1日,国家卫计委办公厅印发《胸痛中心建设与管理指导原则(试行)的通知》,要求二级综合医院或相关专科医院必须建设胸痛中心,同时,要求急诊科能够开展24小时床旁心电图和超声心动图检查、肌钙蛋白和D-二聚体等快速检测。并提出胸痛中心医疗质量控制指标,分为基础指标和分类指标,基础指标适用于所有胸痛中心,包括“肌钙蛋白、D-二聚体、脑钠肽、血气分析等即时检测项目从抽血到获取报告的时间”和“D-二聚体和肌钙蛋白等联合检测的比例”,其中反复提到的D-二聚体等快速检测就是一个凝血方面的指标。实际上,胸痛中心的建设,不仅会拉动心标检测项目的需求,还会拉动凝血检测指标等一系列相关项目的需求。
血凝市场是近几年发展非常快的IVD细分领域,复合增长率高达30%,中国的血凝市场规模约为27亿元,外资企业如希森美康等在该领域具有绝对优势,预计占90%以上的市场份额。
POCT凝血监测主要检测PT/INR,用于服用华法林患者的用药监测。2013年,POCT凝血检测试产规模5.6亿美元,2018年预计在7亿美元左右,是比心脏标志物检测还要大的市场。全球最主要的POCT凝血检测来自罗氏和美艾利尔,其中罗氏预计占据70%以上份额。
我国国内POCT凝血类企业主要有杭州艾康(被Alere收购)和深圳微点,其中深圳微点2016年qlabs 电化学检测仪及试剂收入2560万元,但主要是出口销售。
国际上凝血检测产品的市场比心标类还大,长期看国内凝血检测的市场容量也将实现增长。我们预计,万孚生物的凝血分析仪有望于明年中期左右上市,未来主要目标市场是二级医院。
7.妊娠类POCT
妊娠类POCT产品主要用于妊娠检测和人口优生优育的早期检测。根据Trimark的市场调查,2014年全球妊娠类POCT产品销售规模4.16亿美元,预计2018年达到4.78亿美元。
2015年我国妊娠类POCT产品规模在4亿元左右。随着我国二胎全面放开,国内妊娠类POCT产品增长空间再次扩大。国内企业妊娠类POCT企业主要包括汕头润和、万孚生物和蓝十字。
其中万孚生物的妊娠类产品主要是出口欧洲市场,少部分在国内OTC市场销售。
8.*品毒**(药物滥用)检测
根据Trimark的市场调查,2014年全球*品毒**(药物滥用)POCT市场规模在5.64亿美元,2018年预计达到8.32亿美元。
*品毒**(药物滥用)广泛应用于戒毒所、医院、征兵、海关边检和公路交通安全中高危人群普查、特种行业和招工体检的筛查工作。根据联合国统计,*品毒**的产量和滥用量都有所上升。
目前国内*品毒**检测POCT主要厂家包括万孚生物、凯创、南通伊士等。
其中公司的毒检POCT产品主要出口到美国,前期以定性毒检产品为主,后续将增加定量毒检产品。
POCT充分受益于分级诊疗
根据Kalorama报告,2013年,我国POCT占IVD的比例仅为13.98%,显著低于全球POCT占IVD 27.38%的比例,更低于欧美发达国家。占IVD 27.38%的比例,更低于欧美发达国家。
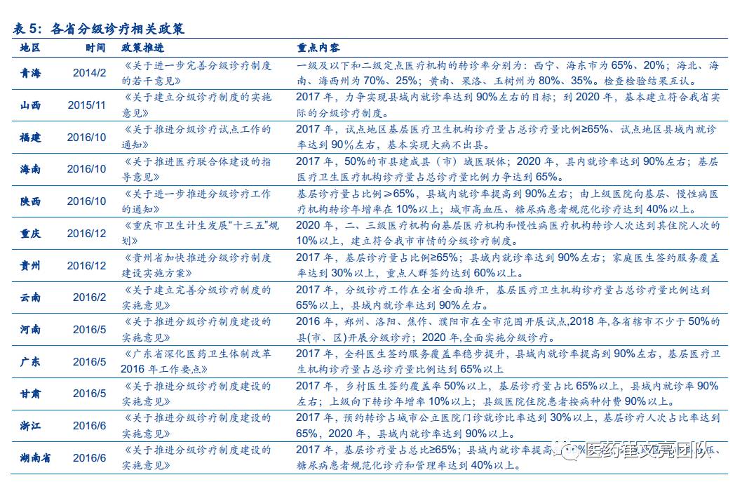
我国POCT发展相对发达国家落后,一方面在于,我国POCT起步较晚,技术发展和推广工作落后,另一方面在于,我国此前就诊主要集中于大型公立医院,特别是二甲以上和三甲医院,这些大型医院检验科由于规模和门诊量较大,更倾向于使用大型传统诊断设备和试剂。而国外分级诊疗体系非常健全,病人首诊大多在个人诊所等完成,而个人诊所更多选择的是POCT产品作为检测工具。但是,随着分级诊疗的推进,这一现象正在发生显著变化。
2015年9月11日,国务院办公厅印发《关于推进分级诊疗制度建设的指导意见》,提出建立基层首诊、双向转诊、急慢分治、上下联动的分级诊疗模式,到2017年,分级诊疗政策体系逐步完善,医疗卫生机构分工协作机制基本形成,到2020年,分级诊疗服务能力全面提升,基本建立符合国情的分级诊疗制度。
此后,全国各地都陆续出来了分级诊疗的相应制度和措施。以北京为例, 2016年7月18日北京市多部委联合印发《北京市分级诊疗制度建设2016-2017年度的重点任务》,并开始全面执行分级诊疗制度,2017年7月,与去年同期相比,三级医院门急诊量减少12.9%,二级医院减少5.2%,一级医院及基层医疗卫生机构增加8.6%,城区部分社区卫生服务机构诊疗量增加20%左右。2017年1月,上海市人民政府办公厅印发《关于本市推进分级诊疗制度建设的实施意见》的通知,开始全面推进分级诊疗制度,提出到2020年,基层医疗卫生机构诊疗量占总诊疗量比例≥65%。同样的,广东、安徽、福建等大部分省份都已经开始全面执行分级诊疗。
今年以来,各地分级诊疗执行再次升级, 9月21日北京市卫计委公布《“健康北京2030”规划纲要》,北京将加快推进医疗卫生服务供给侧结构性改革,全面建立分级诊疗制度,引导三级公立医院逐步减少普通门诊,重点发展危急重症、疑难病症诊疗(阜外医院7月21日起取消门诊窗口挂号采取预约就诊;北京协和医院2017年9月1日起取消窗口挂号;北京儿童医院门诊楼2016年8月31日开始全部窗口取消挂号)。
近日,上海政协召开“深化公立医院改革”专题协商会,相关市领导表示,未来,随着分级诊疗的推行,三级医院和专科医院将不设门诊,只做疑难杂症病人的诊疗,以及住院病人的诊疗。
根据我们草根调研,今年以来各地分级诊疗制度的推进力度持续加大,我们判断,这将显著改变我国现有的诊疗体系,门诊量将从三级医院向二级以下医院分流。


我们判断,分级诊疗的趋势势不可挡,门诊量的结构性变化已经立竿见影,这将给POCT带来空前的发展机遇。
一方面,二级以下医院由于门诊量相对三级医院有限,更适合运用POCT,且POCT操作相对大型设备更加简单,对于基层医生来讲更加适合。因此,我们认为,分级诊疗的实施,将为我国POCT带来巨大的扩容机遇,且对于二级以下医院,向来是国产POCT企业的主战场,因此,从渠道优势来讲,相比外资品牌更加受益。
来源:医药崔文亮团队