失业登记办事指南
事项简述:
为法定劳动年龄内、有劳动能力、有就业要求并处于无业状态的失业人员办理失业登记,申请人可在户籍地、常住地、就业地、参保地任一地点进行失业登记
设立依据:
《中华人民共和国就业促进法》(2007年8月30日第十届全国人民代表大会常务委员会第二十九次会议通过,2015年4月24日第十二届全国人民代表大会常务委员会第十四次会议修订)、《人力资源市场暂行条例》(中华人民共和国国务院令第700号)、《就业服务与就业管理规定》(中华人民共和国劳动和社会保障部令第28号,2014年、2015年分别修订)、《关于印发<就业失业登记证管理暂行办法实施细则>的通知》(晋人社厅发〔2010〕202号)、《关于进一步完善就业失业登记管理办法的通知》(人社部发〔2014〕97号)、《关于简化和规范就业失业登记有关事项的通知》(晋人社厅函〔2018〕222号)、《山西省人力资源和社会保障厅 山西省发展改革委员会 山西省财政厅关于推进全方位公共就业服务的实施意见》(晋人社厅发〔2019〕64号)、《关于进一步做好失业登记服务管理工作的通知》(晋人社办发〔2020〕18号)、《关于转发<人力资源社会保障办公厅关于进一步做好失业登记工作强化失业人员就业服务的通知>的通知》(晋人社办函〔2020〕59号)
服务标准:
按照《公共就业服务总则》(GB/T 33527-2017)、《就业登记管理服务规范》、《失业登记管理服务规范》、《人力资源社会保障部 国家发展改革委 财政部关于推进全方位公共就业服务的指导意见》(人社部发〔2018〕77号)、《山西省人力资源和社会保障厅山西省发展改革委员会山西省财政厅关于推进全方位公共就业服务的实施意见》(晋人社厅发〔2019〕64号)、《关于进一步做好失业登记服务管理工作的通知》(晋人社办发〔2020〕18号)、《关于转发<人力资源社会保障办公厅关于进一步做好失业登记工作强化失业人员就业服务的通知>的通知》(晋人社办函〔2020〕59号)等文件和国家标准要求执行
办理材料:
1. 身份证(原件复印件);
2.《失业登记告知承诺书》;
3.《就(失)业登记表》。
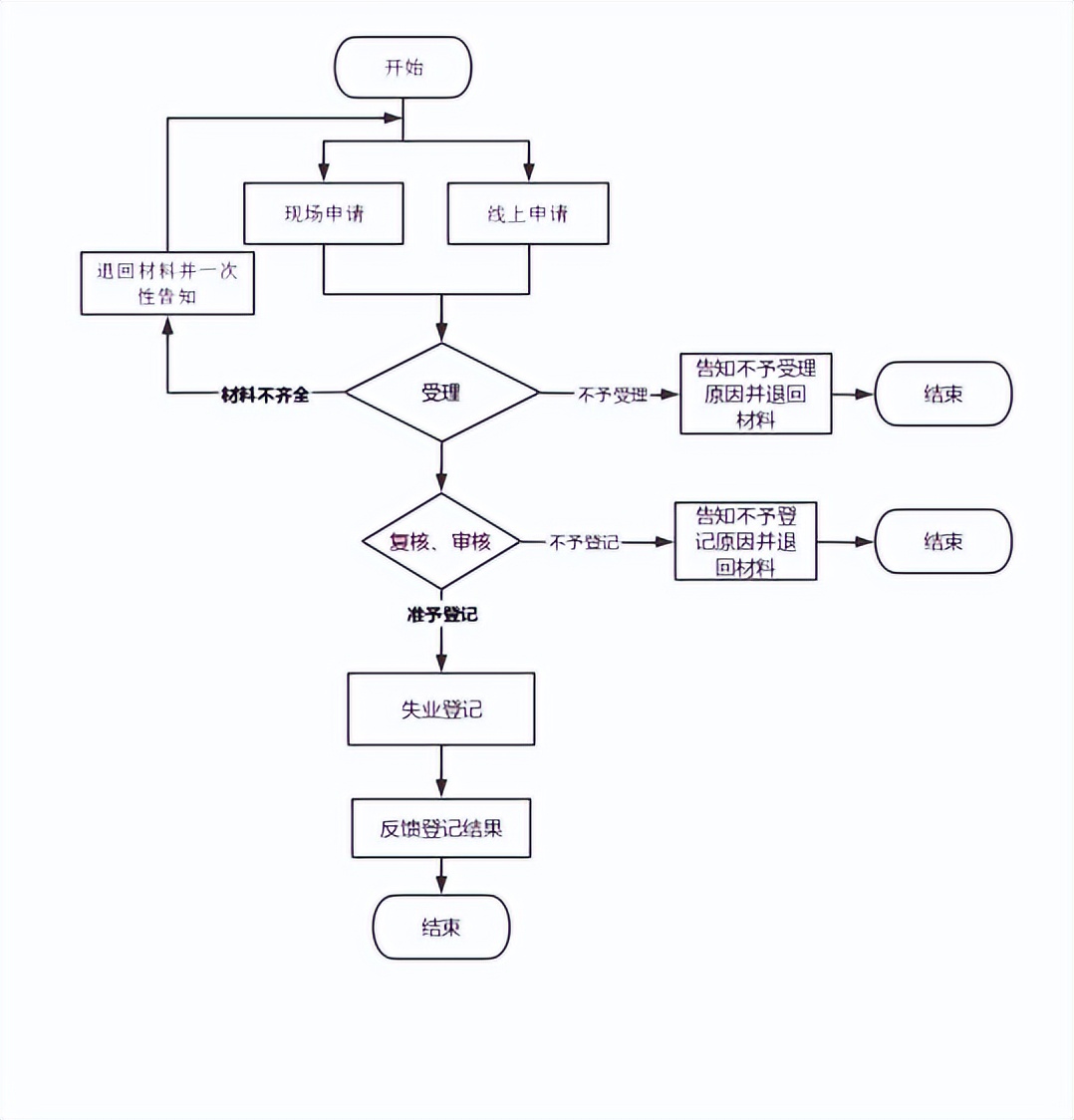
办理流程:
申请——受理——复核——审核——办结——送达
(一)申请人向市、县(市、区)和街道(乡镇)公共就业服务机构提交申请材料,或通过网上申报并选择结果送达方式;
(二)市、县(市、区)和街道(乡镇)公共就业服务机构收到材料后在10个工作日内完成受理、复核、审核工作;
(三)市、县(市、区)和街道(乡镇)公共就业服务机构做出决定后1个工作日内向申请人反馈办理结果。
办理方式:
1.现场;2.网站;3.手机APP
办理时限:
自受理申请之日起10个工作日
办理结果:
符合登记条件的,在平台系统内进行登记;审核不符合登记条件的,及时告知申请人
结果送达方式:
现场送达或系统在线反馈
收费依据及标准:
不收费
办事时间:
法定工作日
办理机构及地点:
1.现场办理:全省各级公共就业服务机构;2.线*访上**问全国人社政务服务平台(www.12333.gov.cn),“在线服务”一“就业创业”一“失业登记”;3.三晋通APP(民生山西APP)、山西省人社一体化公共服务平台;4.掌上12333APP,“服务”一“就业创业”一“失业登记”;5.12333小程序,“服务”一“就业创业”一“失业登记”;6.电子社保卡小程序、电子社保卡服务渠道,“全国服务”一“失业登记”;7.国家政务服务平台,“跨省通办服务专区”一“人力资源和社会保障部栏目”一“失业登记”
咨询查询途径:
1.全省各级公共就业服务机构;2.全国人社政务服务平台(www.12333.gov.cn);3.三晋通APP(民生山西APP)、山西省人社一体化公共服务平台;4.掌上12333APP;5.12333小程序;6.电子社保卡小程序、电子社保卡服务渠道
监督投诉渠道:
全省各级人社部门公布的监督投诉电话或12345政务服务热线
文书格式:
《失业登记告知承诺书》、《就(失)业登记表》





失业登记办事流程图:

来源: 山西人社