收录于话题
#COVID疫苗科普

自从去年下半年,我国的COVID-19疫苗开始紧急接种以来,我已经被无数次问到这种疫苗的不良反应、禁忌症和注意事项,为疫苗的安全性操碎了心。
先说禁忌症。
由于缺乏官方一锤定音的说法,网上流传着各种疫苗禁忌症版本,我在《疯传的这17种COVID-19疫苗禁忌症,都是错的!》里辟谣过了。可以这样说:除了明确对疫苗成分有严重过敏,其他健康状态都不是禁忌症。文*特中**别提到,服用补充甲状腺素药品(优甲乐等)和哺乳期,绝对不是禁忌。

那么疫苗成分有哪些呢?灭活疫苗说明书里明示的主要成分有两个:灭活的COVID-19病毒颗粒,氢氧化铝佐剂。其他辅料还有氯化钠、磷酸二氢钠和磷酸氢二钠。不含抗生素和防腐剂。
谁会天生对COVID-19病毒过敏?我不知道,闻所未闻。谁会对氢氧化铝、食盐等分子式如此简单的无机盐过敏呢?陶医生也是闻所未闻。只是知道,氢氧化铝有可能在局部消散不掉,变成硬结和无菌脓肿,但那不算过敏。
不含抗生素,不含抗生素,不含抗生素,所以也不要把【对青霉素过敏】【对庆大霉素过敏】【对头孢过敏】等作为禁忌症了。
不含防腐剂,你知道防腐剂是什么吗?中国疫苗里常用的防腐剂是硫柳汞。你如果从未听说过硫柳汞,那就不要担心。即便你听说过,也不用担心,这不是不含硫柳汞,也不含其他任何防腐剂吗?
所以,【对疫苗成分有严重过敏】只是在医学原理上完全正确的一句话,还缺乏案例去佐证,但作为万金油写在任何疫苗说明书里是严谨的。美国FDA对辉瑞和Moderna的疫苗说明里,都有一模一样的话:


可以看到,我国的COVID-19疫苗说明书里的禁忌条款,多了第3条(神经系统疾病)和第4条(孕妇和哺乳期妇女),可惜这两条缺乏科学依据,美国FDA的疫苗说明就没有这两条。
*舟子方**黑中国的一切,包括中国疫苗。但它也有狗嘴里吐象牙的时候,那就是:中国的灭活COVID-19疫苗实际非常安全,设置大量毫无科学依据的禁忌症,不良反应和注意事项,纯属自黑。

再说说不良反应。
灭活疫苗,在临床试验中观察到的不良事件,要远远少于mRNA疫苗和病毒载体疫苗,数据为证。

上表中看得很清楚,两个灭活疫苗不良事件报告率的单元格,只有个别是土黄色的,这意味着:只有这些不良事件的报告率高于安慰剂组,可以确认是疫苗不良反应,其他不良事件都可以不算不良反应。
然而,mRNA疫苗和病毒载体疫苗的不良事件报告率单元格,绝大多数是土黄色的,而且超过10%的情况比比皆是,最高的达到90%,这些都高于安慰剂组,都应该被确认为疫苗不良反应。
所以,我的结论就是:灭活疫苗比mRNA疫苗和病毒载体疫苗要安全得多。然而并不能说mRNA疫苗和病毒载体疫苗就不安全,只是它们的常见不良反应报告率远远高于灭活疫苗,但都在专家们认为的可接受范围内,否则不会被批准用于紧急接种。
为了避免我国自黑灭活疫苗的安全性,即在说明书里写入大量实际并不存在的“不良反应”,我用极度反讽的手法写了一篇文章,结果因为入戏太深而不得不公开道歉,详见:科学辟谣:灭活COVID-19疫苗真有73种不良反应吗?不可能。其他我就不多说了,我相信最终能看到疫苗说明书的修改。
最后来聊聊疫苗接种的注意事项。
注意事项其实是一个含糊的概念,通常是指接种前、接种时,接种后可能影响到疫苗的安全性或效果的各种健康状态或行为。
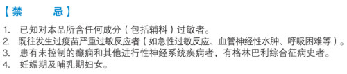
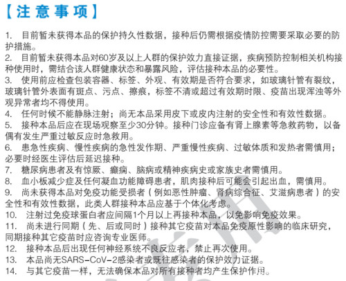
注意事项的概念甚广,所以很容易被塞入很多似是而非的内容。我们看看最新版北生COVID-19疫苗说明书里怎么写的:

平心而论,这版说明书的注意事项条款是相对最科学的。例举了14条注意事项,其中第6、7、10缺乏理论和证据支持,陶医生明示反对;其他11条在理论或实践上都说得过去,我表示支持。
然而,具体实践过程中,说明书里没有提及的健康问题或行为多了去,于是出现了各种奇葩疑问。问得比较多的有:能不能和宫颈癌疫苗一起接种,如果不能,需要间隔多久?
这个问题起源于去年12月21日,中国疾控中心专家王华庆的答网友问。当时他明确表示:不建议宫颈癌疫苗和COVID-19疫苗一起接种。理由是研究太少,国家没有给出指南。
今年1月15日,王华庆再次明示COVID-19疫苗和其他疫苗要分开接种,间隔≥2周,他说出了不建议同时接种的真正原因:为了准确区分不良反应来自哪种疫苗。

陶医生不赞同王主任给出的理由。灭活疫苗本身已经足够安全,但也会有些常见的不良反应,绝大多数无需医学干预就能自愈。为了区分这种鸡毛蒜皮的不良反应,故意要求疫苗分开接种,毫无必要,这就是折腾。
前面,陶医生已经展示6种COVID-19疫苗临床试验的安全性数据,两种mRNA疫苗坐实了大量常见不良反应,且报告率都不低。那么按常理,这两种mRNA疫苗在美国使用时,应该更有必要与其他疫苗分开接种以区分不良反应,是不是呢?


再来看美国FDA的两种mRNA疫苗说明,在【与其他疫苗接种】的条款里都非常客观地指出:目前没有本疫苗与其他疫苗一起接种的数据。关键是,FDA的说明以及美国的专家,都没有明示建议同时接种或不建议同时接种。
美国人不给建议的好处是什么呢?
那就是,实际接种过程中,可能遇到有的医生给同时接种,有的不给同时接种,两方面的数据都可以积累起来。当数据量足够大时,就有证据说【COVID-19疫苗能否与XX疫苗同时接种】了。
不得不说,美国的做法科学严谨、具有建设性。中国的做法,堵住了实践中寻找证据之路,中国的COVID-19疫苗恐怕将永远无法回答【能否与XX疫苗同时接种】这个问题。
我们还要意识到一点:COVID-19疫苗目前接种的是18~59岁的成人。中国成人能接种的疫苗主要有4个:流感疫苗(≥6月龄人群),宫颈癌疫苗(9~45岁女性),带状疱疹疫苗(≥50岁人群),肺炎23价多糖疫苗(主要是≥60岁人群)。上述4种成人疫苗里,接种率最高的是流感疫苗,今年接种率最高,也没超过4%,其他3种疫苗的接种率就更低了。
所以,真实世界中,COVID-19疫苗与这些疫苗同时接种的机会很少,绝大多数情况是COVID-19疫苗单独接种。如果真的要监测不良反应,这些单独接种的COVID-19疫苗足够监测了,还可以与同时接种其他疫苗后的不良反应做对照。多好的科研机会啊,竟然就被白白浪费了。
其实,前述北生COVID-19疫苗说明书的注意事项第11条款,关于与其他疫苗同时接种问题的表述,已经与美国完全一样:

然而,王华庆专家的再次否定性表态,断送了说明书的努力,陶医生也只能是一声叹息。
其次,说明书里没提到,但女性网友很多问的是:来月经能不能接种COVID-19疫苗?
以前,这个问题专属于宫颈癌疫苗,接种率最高的流感疫苗倒是从来没有被问及此事。陶医生能理解,从名称上来说,宫颈癌疫苗好歹还和女性生殖系统有关,做这样的联想不算过分,但我的回答是:月经期完全可以接种宫颈癌疫苗。
现在,这个问题竟然能和COVID-19疫苗联系上了,我是百思不得其解。我只能这样推测:中国对COVID-19疫苗的自黑已经非常严重,俗话说【不怕贼偷就怕贼惦记】,COVID-19疫苗安全性被惦记被自黑,导致各种匪夷所思、哭笑不得的情况都要来问一句:XX能不能接种COVID-19疫苗?
月经期间当然可以接种COVID-19疫苗,谁说不可以,给个理由先。
下一个问题脑洞大开,但陶医生至少被问及过五六次:男士备孕期间能接种COVID-19疫苗?还是和生殖有点关系,救命啊,我要抓狂了。

再说一个听来的悲伤故事:上海某护士接种COVID-19疫苗后发现怀孕了,还是双胞胎,但因为担心疫苗伤害胎儿,去流产了!
陶医生要强调一遍:
没有现役疫苗伤害胎儿的证据,从原理上讲灭活COVID-19疫苗也不会,如果接种后发现怀孕,平常心对待即可,千万不要做傻事。
自然情况下,怀孕也有一定的流产率和胎儿健康问题概率。所以,万一运气不好遇到这些情况,没必要往疫苗上胡思乱想。
全球感染了近亿人,其中也有不少孕妇。最近CMI上发表了一篇病毒对孕妇与新生儿影响的综合分析,一共综合了24篇文章1100次怀孕的数据,结论是乐观的:孕妇感染的临床特征与非孕妇感染相似,没有严重的临床表现,结局通常都很好,目前尚无病毒垂直传播的明确证据。

DOI:10.1016/j.cmi.2020.10.007
如果活病毒感染孕妇都不太严重,那更没必要担心灭活病毒做成的疫苗了。
精彩的网友提问来了:注意事项里写着避免剧烈运动,那么跑5公里可以么?

请大家注意,陶医生集齐三个用于公众紧急接种的灭活疫苗,确认说明书里没有这个【避免剧烈运动】条款,所以这肯定是具体接种过程中自行加码加出来的。不过这也不是空穴来风,其出处是狂犬病疫苗。
在中国药典2015版里,狂犬病疫苗说明书模板的【注意事项】第5条:忌饮酒、浓茶等刺激性食物及剧烈运动等。2005版和2010版药典里,也都有这一条。

前几版药典里狂犬病疫苗的这个注意事项,缺乏科学依据,很吓唬人。其指向并不明确,有些人理解为做这些事可能影响疫苗效果或安全性,有些人可能理解为做这些事反而导致狂犬病发作。不管何种理解,都给放心接种狂犬病疫苗添乱。
让陶医生感到欣慰的是,去年5月份新鲜出炉的2020版药典,取消了疫苗说明书模板。这大概意味着,疫苗企业可以根据自己临床试验、上市后监测获得的数据,实事求是地编制自家疫苗的说明书了。中国疫苗说明书,终于可以摆脱千篇一律的面孔了。希望疫苗企业及时跟进,大胆删除说明书里所有缺乏理论支持/证据支持的安全性条款。
好吧,文题中那个能不能啪啪的问题,暂时还没有网友来问我,但陶医生愿意未雨绸缪做一个解答:接种COVID-19疫苗后,吃喝拉撒睡一切照旧,包括激烈的啪啪运动。
最后有三个真正的注意事项,我倒是愿意指出来。

抽烟真的可能影响到对疫苗的免疫应答,陶医生在《接种狂犬病疫苗后,如果你还在做这件事情,那就是在作死》就已经指出这一点。要知道,狂犬病疫苗和COVID-19疫苗都是Vero细胞培养病毒做成的灭活疫苗,能影响狂犬病疫苗效果,理论上当然也可能影响COVID-19疫苗效果。
喝酒似乎有某种好处,但如果品种不对或过量,基本就是毁身体。肝是人体内分解酒精的器官,基本上喝醉一次,就是一次肝炎,去检测肝细胞损害的转氨酶,妥妥滴异常。喝酒也会影响免疫功能,很可能削弱疫苗效果。所以,接种COVID-19疫苗后避免喝酒也是有道理的。

http://t.cn/A65ypwrW
最后说一下肥胖,包括BMI指数30的陶医生自己。已经有很多研究表明,流感疫苗、乙肝疫苗、破伤风疫苗和狂犬病疫苗等,在肥胖人群中的免疫效果均弱于普通人群。所以,合理推测就是胖子接种COVID-19疫苗效果越略差一点,但绝不应该拒绝胖子接种。为了疫苗效果好,为了自己健康,减肥都是应该鼓励的。

http://t.cn/A65yOQ2N
能借助接种COVID-19疫苗,把烟酒戒了肥减了,一举多得,善莫大焉。