上一期跟大家简单介绍了一下“交强险”的保额问题,本期带大家了解一下“交强险”的赔偿项目都有哪些?以及交强险的免责条款?
自2020年09月19日零时起,“交强险”保额已经由原来的12.2万元调整为20万元,如下图所示:

那么,有责情况下交强险的赔偿项目包括:医疗费用赔偿限额1.8万元;死亡伤残赔偿金限额18万;财产损失限额0.2万元;共计:20万元。

所以,现在又有一个问题出现了,医疗费赔偿包括什么项目呢?死亡伤残赔偿又包括什么项目呢? 发生交通事故以后,保险公司都会赔偿哪些费用呢?接下来我给大家简单地阐述一下(附上交强险条款以便大家更清楚地了解一下)。
首先呢,交强险医疗费赔偿限额18000元包括:门诊或住院的医药费、住院伙食补助费、营养费、必要的、合理的后续治疗费、整容费。
交强险死亡伤残项下180000元包括:误工费、护理费、交通费、住宿费、残疾赔偿金、残疾辅助器具费、丧葬费、死亡赔偿金、被抚养人生活费、精神损害抚慰金。

另外,大家买完保险以后很多人基本上不怎么看交强险的条款解释,接下来我要给大家说一下交强险的垫付与赔偿以及交强险的责任免除。
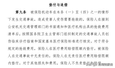
发生交通事故后,造成受害人受伤是需要抢救的,保险人在接到公安机关交通管理部门的书面通知(即垫付通知书)和医疗机构出具的抢救费用清单后,按照国务院卫生主管部门组织制定的《交通事故人员创伤临床诊疗指南》和《国家基本医疗保险标准》进行核实。对于符合规定的抢救费用,保险人在医疗费用赔偿限额内垫付。

投保交强险,不是意味着发生交通事故以后都能够进行赔偿,有下列情形的,当事人请求保险公司赔偿时,保险公司有权提出拒赔处理。

(一)驾驶人未取得驾驶资格的;
(二)驾驶人醉酒的;
(三)被保险机动车被盗抢期间肇事的;
(四)被保险人故意制造交通事故的。

今天先跟大家讲到这里,下一期我再带大家了解一下,交强险各分项赔付内容的标准是怎么定义的。
保险届的一名小学徒,关注我不迷路!
