入园君经常会收到家长这样的咨询:
孩子外地户口,在杭州上幼儿园需要什么吗?
孩子外地户口,在杭州怎么可以上一年级呀?
……
统一回复:非杭籍儿童,要在杭州入园或入学的, 儿童本人必须持有有效期内的《浙江省居住证》!拥有 居住证是在杭州上公办学校的一个基本前提条件 ,是入学的“第一把钥匙”。

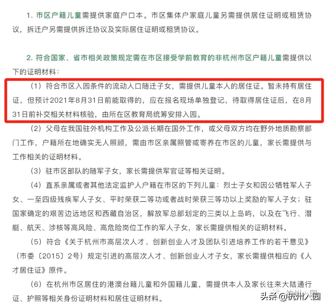
▲2021年杭州市区幼儿园招生政策原文
划重点
杭州入园【入园君】提醒:择园入园要早做准备 , 家长赶紧关注【杭州入园】公众号 , 每天会推送幼儿园最新政策、官方信息、招生公告、入园科普等,提前做好准备,助娃成功入园!!

那么对于儿童居住证究竟如何办理,需要什么材料等这些问题,有很多家长依然不是很清楚。
今天,入园君就为大家带来了 非杭州户籍儿童居住证的办理攻略 ,涵盖了办理时间、办理流程、办理方式、所需材料等方方面面的信息,一篇文章解决大家对于儿童居住证办理的困惑。
快随入园君一起看看吧~


1、 适用对象
年龄在3至14周岁非市区户籍的流动人口随迁子女。
2、 适用范围
杭州市区包括上城区、拱墅区、西湖区、滨江区、钱塘区、萧山区、余杭区、临平区、萧山区、富阳区、临安区。
经常会有萧山的家长来问:萧山的户籍,在主城区工作,孩子想在主城区上学的,是否需要办理居住证?这里也回复一下,萧山区同样属于杭州市区之类,不符合办理居住证的对象。
3、 办理条件
给孩子办理居住证有几个前提条件:
- 非本市市区户籍儿童已在市区办理居住登记并连续居住半年以上(以公安机关办理的居住登记信息为准);
- 父母双方等监护人已持有有效《浙江省居住证》;
- 父母一方在市区连续缴纳社保满1年以上。
以上3点是儿童办理居住证之前必须具备的前提,也就是说, 要给孩子办理居住证,首先要父母自己已经持有居住证了。很多父母在杭州已经工作很多年了,却一直没有办理居住证,直到孩子要入学了才发现来不及。
同时, 要给孩子办理居住登记满半年 ,也就是说,最晚最晚,孩子入学当年的2月份来到杭州就要办理登记,这样才来得及最晚在8月31日之前取得。
4、 办理时间
居住证应及时签注 ,《浙江省居住证》持有人在居住地连续居住的,应当 自证件签发之日起每满1年的前1个月内,到居住地派出所或者受公安机关委托的服务管理机构办理签注手续。
逾期未办理签注手续的,期满次日起《浙江省居住证》的使用功能中止,补办签注手续后,使用功能恢复,持有人在居住地的居住年限自补办签注手续之日起连续计算。持有人的就业、居住、就读情况发生变化,不再符合申领条件的,不予签注。
5、 办理方式
目前,居住证有以下三个渠道可办理:
1、市区各派出所*证办**窗口;
2、浙江政务服务网网上办理;
3、浙里办APP、警察叔叔APP手机端办理。
家长可以在“浙江政务服务网”搜索关键词“居住证”进入办理,也可就近选择市区各派出所*证办**窗口办理。
办理流程
1、受理申领人填写 《<浙江省居住证>申领(签注)表》,提交本人身份证件或者身份证明、相片,就业、居住或者就读的证明材料。材料齐全,出具回执。材料不齐全的,一次性告知需要补充的材料;
2、审核审批符合申领条件,生成制证数据。不符合申领条件,告知申领人并说明理由;
3、制证。省公安厅制作证件
4、发放受理窗口领取或邮政快递寄送。

居住证网上办理流程
▼

居住证线下办理流程
▼

6、 所需材料
儿童居住证办理时需要的材料要视情况而定,不同情况下需要的材料也不尽相同,不过总体来看, 儿童本人身份证或户口簿、出生证、父母双方有效居住证及父母双方的社保凭证 都是必不可少的。
下面入园君介绍了 父母有房、暂住农村片和暂住居民房及单亲儿童等六种情况下办理居住证所需要的材料,家长们可以自己的情况进行参考!
01、 出生一一幼儿园小班(父母有房)
申请人必须达到居住登记连续六个月以上,《居住证申领(签注)表》一居住所在社区。
- 小孩 父母双方房产证 (原件和复印件)。
- 申请人(小孩)身份证或者户口簿(原件和复印件);
- 申请人(小孩)出生证(原件和复印件);
- 申请人(小孩)本人近期一寸白底二代身份证件照两张;
- 小孩父母双方有效浙江省居住证(原件和复印件);
- 小孩父母双方在市区满一年以上(不含1个月以上中断缴费或补缴)的社保凭证。
02、 出生一幼儿园小班(暂住农村片)
申请人必须达到居住登记连续六个月以上,《居住证申领(签注)表》---居住所在社区。
- 与房东签订满一年以上的租房合同 (原件和复印件)。
- 须提供房东的 《居住房屋出租安全排查表》 ,《居住房屋出租治安责任保证书(派出所盖章)》。
- 须提供 房东的集体土地使用证 ,或房东的原始建房报告(原件和复印件)。
- 请人(小孩)身份证或者户口簿《原件和复印件)。
- 申请人(小孩)出生证(原件和复印件)。
- 申请人(小孩)本人近期一寸白底二代身份证件照两张。
- 小孩父母双方有效的浙江省居住证(原件和复印件)。
- 小孩父母双方在市区满一年以上(不含1个月以上中断缴费或补缴)的社保凭证。
- 属于集体土地的,提供街道(社区或村委会)出具的《杭州市居住房屋出租安全排查表》。
- 居住在出租房的 ,须提供父母双方在市区无自购房的无房证明, 无房证明 可在杭州市房地产档案馆一楼服务大厅(开元路40号)开具。
03、 出生一一幼儿园小班(暂住居民房)
申请人必须达到居住登记连续六个月以上,《居住证中领(签注)表》一一居住所在社区。
- 与房东签订满一年以上的租房合同 (原件和复印件)。
- 须提供房东的《居住房屋出租治安责任保证书(派出所盖章)》和消防安全传递联。
- 须提供房东的不动产权证或房屋所有权证(原件和复印件)。
- 房管局开具房屋租赁登记备案证 (风起东路888号行政服务中心住建局窗口,需由房东本人带上证件去办理,窗口咨询电话87654169)。
- 申请人(小孩)身份证或者户口簿(原件和复印件)。
- 申请人(小孩)出生证(原件和复印件)。
- 申请人(小孩)本人近期一寸白底二代身份证件照两张。
- 小孩父母双方有效的浙江省居住证(原件和复印件)。
- 小孩父母双方在市区满年以上(不含1个月以上中断缴费或补缴)的社保凭证。
- 居住在出租房的 ,须提供父母双方在市区无自购房的无房证明, 无房证明 可在杭州市房地产档案馆一楼服务大厅(开元路40号)开具。
04、 幼儿园中班一一大班
申请人必须达到居住登记连续六个月以上,《居住证申领(签注)表》---居住所在社区。
- 申请人(小孩)身份证或者户口簿(原件和复印件);
- 申请人(小孩)出生证(原件和复印件);
- 申请人(小孩)本人近期一寸白底二代身份证件照两张;
- 小孩父母双方有效的浙江省居住证(原件和复印件);
- 小孩父母双方在杭州市区满一年以上(不含1个月以上中断缴费或补缴)的社保凭证;
- 出具杭州市区内幼儿园学籍证明和连续就读-一年以上的在读证明 (幼儿园开具)。
- 小孩父母有房的,出具房屋所有权证(原件和复印件);居住在出租房的,须提供父母双方在市区无自购房的无房证明,无房证明可在杭州市房地产档案馆一楼服务大厅(开元路40号)开具。
备注:民办幼儿园的学籍证明 上要加盖“街道学前教育指导中心”或“街道社区学校”的公章(到学校所在的街道去盖)。
05、 一年级到16周岁以下
申请人必须达到居住登记连续六个月以上,《居住证申领表》---居住所在社区。
- 申请人(小孩)身份证或者户1簿(原件和复1件);
- 申请人(小孩)出生证(原件和复印件);
- 申请人(小孩)本人近期一寸白底二代身份证件照两张;
- 小孩父母双方有效的浙江省居住证(原件和复印件);
- 小孩父母双方在杭州市区满年以(不含1个月以上中断缴费或补缴)的社保凭证:
- 小孩学籍证明和连续就读年以上的在读证明(学校开具)。
- 小孩父母有房的出具房产权证(原件和复印件),居住在出租房的,须提供父母双方在市区无自购房的无房证明,无房证明可在杭州市房地产档案馆一楼服务大厅(开元路40号)开具。
备注: 一年级的小学生 到之前的幼儿园开具连续一年以上的就读证明。
06、 父母离婚单亲小孩读书
申请人必须达到居住登记连续六个月以上,《居住证申领表》---居住所在社区。
- 申请人(小孩)身份证和户口簿(原件和复印件);
- 申请人(小孩)出生证(原件和复印件);
- 申请人(小孩)本人近期一寸自底二代身份证件照张;
- 小孩监护方有效的浙江省居住证(原件和复印代);
- 小孩监护方在杭州市区满一年以上(不含1个月以上中断缴费或补缴)的社保凭证:
- 学籍证明和连续就读一一年以上的在读证明(学校开具);
- 小孩监护方离婚证 (原件和复印件);
- 离婚协议或法院判决书( 原件和复印件);
- 居住在出租房的,须提供父母双方在市区无自购房的无房证明,无房证明可在杭州市房地产档案馆一楼服务大厅(开元路40号)开具。
7、 相关问题 1、到哪里办居住证?
答:全市各 户籍派出所居住证受理窗口。
2、居住证有效期是多久?
答: 1年。逾期未办理签注手续的,期满次日起《浙江省居住证》的使用功能中止,补办签注手续后,使用功能恢复,持有人在居住地的居住年限自补办签注手续之日起连续计算。
持有人的就业、居住、就读情况发生变化,不再符合申领条件的,不予签注。
3、父母杭州户口在杭州居住,小孩港籍的要办理居住证吗?
答:父母是杭州市区户籍的港生子女可以在父母的居住地申请入学,不需要办理居住证。
4、 随迁子女在小学和幼儿园招生规定报名时间未取得有效居住证,但在当年8月31日前取得有效居住证的,当年可以入园、入学吗?
答: 在规定报名时间内未取得有效居住证,但预计当年8月31日前能取得有效居住证的随迁子女,在规定报名时间内必须先进行预登记。
取得有效居住证后,在8月31日前补交相应证明材料。经审核,符合条件的由学校(幼儿园)安排入学(入园)或由区教育行政部门统筹安排入学(入园)。区教育行政主管部门、学校(幼儿园)应优先安排规定报名时间内符合条件并完成报名的儿童入学入园。
5、已经被幼儿园小班录取的,9.1号开学还需要小孩的居住证吗?
答:《管理办法》于2017年9月1日起施行,2017年8月31日今年招生工作全部结束,8月31日前已经录取的儿童,不影响继续在录取的幼儿园、学校就读。
6、《浙江省居住证》记载的居住地址或服务处所信息发生变化或信息有错漏的如何办理?
答: 《居住证》持证人在市区的实际居住地址或服务处所等登记信息发生变化的,应当自发生变化之日起10日内, 携带相关证明材料到现居住地派出所或受公安机关委托的服务管理机构办理信息变更手续。
持证人发现证件载明的信息有错误或者有遗漏的,可以持有关证明材料到居住地派出所或受公安机关委托的服务管理机构申请更正;情况属实的,应当予以更正。
7、《浙江省居住证》发生损坏或遗失如何处理?
答: 持证人发生《居住证》损毁或遗失的,应携带本人居民身份证等有效身份证明, 到居住地派出所或者服务管理机构、有条件的社区警务室(站)提出申请并办理补(换)领手续。
入园君特别提醒
儿童本人持有有效的《浙江省居住证》,是在杭州读书的必要条件 ,要带孩子来杭州读书的,一定要尽早办理,不要等到招生季来临,才发现来不及!
父母双方都持有居住证,给孩子办理居住登记满半年 ,这是最重要的两个前提 ,这也是家长最容易忽略的,家长们一定要注意!
如今杭州市区已经实施随迁子女积分入学,孩子持有居住证,也是积分入学的前提,所以,给孩子办理居住证尤为重要哦!
以上就是关于如何办理儿童居住证所要注意的信息,有需要的家长可以点赞收藏,或者也可以分享给身边有需要的朋友呀!
划重点
杭州入园【入园君】提醒:择园入园要早做准备 , 家长可以关注【杭州入园】公众号, 里面有最新幼儿园、政策、官方信息、招生公告、入园科普等,回复相关关键词还可获取入园必备证件办理攻略哦~~

(此处已添加小程序,请到*今条头日**客户端查看)