
编辑(佩奇)近来,全国多地频频传来上调房贷利率的消息。
进入下半年,房贷利率进入反弹阶段,多个二线城市的多个热门地区房贷利率呈现上涨,有的地区首套房利率甚至上浮25%。其中,苏州、杭州、长沙调整频率加快,近期已不止一次上调房贷利率,且部分银行额度紧张,甚至暂停受理房贷业务。
好在近期央行发布公告称,公积金个人住房*款贷**利率政策暂不调整,松了一大口气。
我太难了..............
在此金九银十之际,小乐整理了厦门最全的购房政策,涉及,*款贷**、公积金、限购、落户………赶紧看过来吧!(温馨提醒:以下信息仅供参考,具体信息还是得关注官方公布的文件!)
01
厦门最新*款贷**政策
目前厦门房贷利率全面上浮,首套房贷利率上浮5%,二套房贷利率上浮15%。刚需买房成本又增加了。
假设100万*款贷**30年的首套房贷,采取等额本息还款法,利率从基准上调到上浮5%,厦门买房人利息总额增加5.4万元,每个月按揭款多还149.9元!
其中,对于购房人家庭首次*款贷**购买普通商品住房的,首付款比例不低于30%;1笔房贷已结清最低首付从35%提至40%
对于购房人家庭名下有一笔住房*款贷**未结清,再申请*款贷**购买普通商品住房的,首付款比例不低于60%,再申请*款贷**购买非普通商品住房的,首付款比例不低于70%。

02
公积金缴存*款贷**政策
(一)厦门公积金最新*款贷**政策
(1)*款贷**额度
对于刚需族而言,公积金*款贷**是买房的重要途径之一。目前厦门执行的公积金*款贷**是:最高*款贷**额度为120万元。
职工家庭首次申请住房公积金*款贷**的,最高*款贷**额度为120万元;职工家庭第二次申请住房公积金*款贷**的,最高*款贷**额度为100万元。

如何贷满120万?
如果个人公积金帐户无余额,贷满120万所需条件:
流动系数1,需缴存基数9524(即公积金月缴2284)
流动系数0.8,需缴存基数11905(即公积金月缴2857)
流动系数0.6,需缴存基数15873(即公积金月缴3810)
(2)首付比例及利率
按照我市同期商业银行个人住房*款贷**首付款比例标准,从7月1日起,厦门公积金首套首付比例提至30%。

(图片源于厦门日报)
公积金政策此前于2019年6月28日进行了部分调整,政策已经执行。住房公积金政策,缴存、提取和*款贷**三个方面都有变化:
一、缴存
上限5030元下限170元
2019年度(2019年7月1日至2020年6月30日),厦门市住房公积金月缴存额上限为5030元,下限为170元。

二、提取
(一)提取住房公积金购建大修自住住房,住房所在地必须为本人或配偶的户籍地或工作地
(二)职工与单位终止劳动关系后,须办理住房公积金账户封存。若职工在异地工作,开立住房公积金账户且稳定缴存半年以上的,应办理异地转移接续;非厦门户籍职工未在异地缴存的,封存满半年后可提取。
三、*款贷**
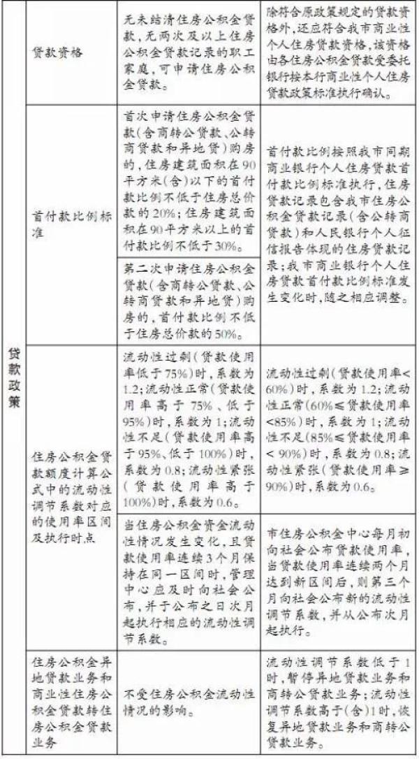
调整住房公积金*款贷**资格
申请住房公积金*款贷**职工家庭,除须符合无未结清住房公积金*款贷**,且无两次及以上住房公积金*款贷**记录的规定外,还应符合厦门市商业性个人住房*款贷**资格。
施行差别化信贷政策
首付款比例标准有调整
自7月1日起,首付款比例标准,按照厦门市同期商业银行个人住房*款贷**首付款比例标准执行,住房*款贷**记录包含厦门市住房公积金*款贷**记录(含公转商*款贷**)和人民银行个人征信报告体现的住房*款贷**记录。今后,厦门市商业银行个人住房*款贷**首付款比例标准发生变化时,随之相应调整。

调整住房公积金*款贷**额度计算公式中的流动性调节系数对应的使用率区间。
流动性过剩(*款贷**使用率
对异地*款贷**业务和商转公*款贷**业务实施动态管理。
流动性调节系数低于1时,暂停异地*款贷**业务和商转公*款贷**业务;流动性调节系数高于(含)1时,恢复异地*款贷**业务和商转公*款贷**业务。
根据厦门市实际情况,自7月1日起将暂停住房公积金异地*款贷**和商转公*款贷**业务。
03
限购+限售政策
作为楼市四小龙之一的厦门,备受来自全国各地买房人的喜爱。厦门买房不得不提的就是“房票”,所谓“房票”,是购买资格的简称。那么,在厦门买房需要什么条件呢?
一图看懂厦门限购限贷限交易政策!

详情往下看↓↓
2016年10月5日起,厦门市对行政区域内180㎡(含)以下住宅实行限制购买政策。购房前需要进行购房资质审核。根据身份、户籍,限购政策也不尽相同↓↓↓
(一)限购
1、对拥有2套及以上住房的本市户籍居民家庭,暂停在本行政区域内向其销售建筑面积180平方米及以下的商品住房;
2、对拥有1套及以上住房的非本市户籍居民家庭或本市户籍成年单身(含离异)人士,暂停在本行政区域内向其销售建筑面积180平方米及以下的商品住房;
3、对无法提供购房之日前4年内在本市逐月连续缴纳3年以上个人所得税或社会保险证明的非本市户籍居民家庭,暂停向其销售180平方米及以下商品住房。
a 本市户籍家庭
无房:可买两套房
有一套住房:可买一套房
有两套及以上住房:不可买房
本市户籍成年单身(含离异)人士限购一套房
备注:如何认定是否为本市户籍?
厦门户家庭是指家庭成员中夫妻双方至少有一人是具有厦门市户籍(包括集体户口),即视为厦门户籍家庭。
提示:本人及其配偶、未满18岁的子女合计为一个家庭。年满18岁的子女不计算在内,其具有购房资格时,可看做单身购买房产。
非本市户籍家庭
无房:可买一套房。须4年内在本市逐月连续缴纳三年以上个税或社保
有一套及以上住房:不可买房
c 通过赠与方式转让住房后,再次购买住房需满3年
PS:如何认定是否为本市户籍?
厦门户家庭是指家庭成员中夫妻双方至少有一人是具有厦门市户籍(包括集体户口),即视为厦门户籍家庭。
提示:本人及其配偶、未满18岁的子女合计为一个家庭。年满18岁的子女不计算在内,其具有购房资格时,可看做单身购买房产。
c 通过赠与方式转让住房后,再次购买住房需满3年
(二)限售
新购买住房的,需取得产权证后满2年方可上市交易。
04
买房流程及税费攻略
(一)买房流程
1、选房
根据自己的购房意向,圈定意向楼盘,并前往营销中心看房,实地考查楼盘。
2、房源认购
了解项目后,进*房行**源认购,同时交纳定金,并签订认购协议。
3、签约
携带自己身份证件/户口本/夫妻双方结婚证(单身证明)等证件前往营销中心,遵照网上签约流程先签约后交首付。
4、*款贷**
需要办理*款贷**的,携带购房合同/首付款发票/身份证件/户口本/夫妻双方结婚证(单身证明)/收入证明等证件前往银行,与银行签订*款贷**协议。
5、交房
业主耐心等待开发商交房通知,携带购房合同/购房发票/身份证等证件前往开发商通知的交付地点收房。
6、办产权证
在合同约定时间内,购房者需配合开发商前往房屋登记管理处,完成纳税并办理《房屋产权证》。
(二)税费攻略
很多人都知道买房要交首付,但对于买房的其它费用,可能还不太了解。下面来看看买新房、二手房,需要缴纳哪些费用吧!
购买新房和二手房要交的税费有所不同。
(一)新房
1、契税
首套房或者二套房,房屋面积≤90平,契税为1%。
首套房房屋面积>90平,契税为1.5%。
二套房房屋面积>90平,契税为2%。
注意,新房的契税,按照房屋的成交价格来计算,即成交价格乘以对应的契税比例。
2、其它费用
权证印花税5元/户,权证登记费80元/套,非住宅550元/套。
(二)二手房

(PS:以上信息仅供参考,具体信息还是得关注官方公布的文件!)
1、契税
首套房或者二套房,房屋面积≤90平,契税为1%。
首套房房屋面积>90平,契税为1.5%。
二套房房屋面积>90平,契税为2%。
注意,二手房的契税,大多数情况下,是按照房屋的评估价来计算的,而非房屋的成交价格。
2、增值税及附加税
购买二手房,需要缴纳增值税。增值税及其附加税的税率为5.6%,满2年可以免征增值税,满2年是指房产证或契税完税证从出证时间开始计算,到房屋出售时,时间满2年或超过2年.
增值税及其附加税计算公式:房屋的计税价÷(1+5%)×5.6%
3、中介费
在二手房交易过程中,中介为买方提供了服务,因此要收取一定的服务费。一般为房屋成交价格的1%-3%。注意了,中介费是可以砍价的,具体砍价多少,就要看个人与中介人员的沟通、谈判情况了。
4、*款贷**担保费
房贷担保费指银行一般为了规避房贷风险,需要借款人提供专业的担保公司,由他们为你提供担保所支付的费用。暂没有收费标准,几百几千都由中介开。
5、个人所得税
一般征收房屋价款的1%,或者两次交易差额的20%。满五唯一的房子,免征个税。即该房屋为出售人的唯一住房,且不动产证满了五年,则可以免征个税。
6、交易手续费
按照房屋的面积来征收,住宅一般为4-6元/平方米。
7、印花税
住宅免征。
8、其它
权证印花税5元/户;权证登记费,住宅80元/套,非住宅550元/套。
备注:在实际交易过程中,税费大多由买方承担,在市场比较冷淡的时候,也有部分卖方愿意承担税费。
05
最新落户政策
长期在厦门居住的人们,想要在厦门买房,首先都会考虑落户的问题,这样不仅仅对我们的生活方便了很多,而且对我们就业,工作,买房等等都有一定的好处。
事实上,不论哪个城市对于拥有本市户籍的买房人都会比较友好,那么小编就来介绍一下怎么认定是否为本市户籍?外来人口又该如何拥有本市户籍呢?

详细来看~~
一、如何认定是否为本市户籍
厦门户家庭是指家庭成员中夫妻双方至少有一人是具有厦门市户籍(包括集体户口),即视为厦门户籍家庭。
提示:本人及其配偶、未满18岁的子女合计为一个家庭。年满18岁的单身(含离异)居民,已拥有住房产权份额累计未超过50%的,可购买1套住房。
二、如何拥有本市户籍
2018年9月,厦门市人民政府针对不同人群执行不同的落户政策↓↓↓
(一)重点群体落户
重点群体包含:应届高校毕业生、往届高校毕业生、技能人才等群体→
放宽高校毕业生、技术工人、留学归国人员落户限制。普通高校本科及以上学历毕业生、所学专业符合我市产业发展规划的普通高校专科学历毕业生、取得人力资源行政部门核发的中级工及以上职业资格证书的人员、取得国(境)外学历学位证书或者高等教育文凭且经中国留学服务中心认证的留学归国人员,与我市用人单位依法签订劳动(聘用)合同或者依法持有营业执照后,可以按规定将户口迁入我市。
重点群体来厦落户:
1、毕业生落户
应届高校毕业生落户要求:
应届高校毕业生在我市就业创业的,可落户我市。
本科及以上学历毕业生在我市落实就业单位的,由用人单位按照接收毕业生流程办理相应的手续,即可将档案、户口等转入我市。
因此,按照毕业生接收方式落户我市的,其前提是落实就业单位,并由就业单位办理相应的手续。
2、往届高校毕业生落户要求:
往届高校毕业生在厦就业符合下列条件的,可落户本市:
▶在厦合法稳定就业,年龄45周岁以下的本科学历毕业生;
▶连续在厦缴交社会养老保险满1年,年龄35周岁以下的专科学历毕业生,其中落户思明区、湖里区应在思明区、湖里区单位连续缴交社会养老保险满3年。
3、技能人才落户要求。男性50周岁以下、女性40周岁以下,在厦连续缴保满1年的中级工或者在厦合法稳定就业的高级工、技师和高级技师,可落户本市集美区、海沧区、同安区、翔安区。
拟落户思明区、湖里区的技能人才要求本人在思明区、湖里区拥有《厦门市土地房屋权证》(房屋用途为住宅,所有权份额所占比例不得低于51%)的房产。
4、参加国家级一、二类职业技能竞赛、福建省一、二类职业技能竞赛或我市A类职业技能竞赛获得技术能手称号的,参加世界技能大赛获得地市级以上选拔赛奖项的,可参照技师或高级技师申请落户本市。
5、中等职业院校毕业生、技工(师)院校毕业生通过参加职业资格培训,按照技能人才落户我市。
6、积极吸纳各类留学回国人员到我市就业创业,其本人、配偶或未成年子女落户根据《厦门经济特区鼓励留学人员来厦创业工作规定》办理。
(二)外来人员落户厦门
外来务工人员若想落户厦门,不管岛内岛外,只需持有本市《暂住证》或《居住证》、参加本市社会养老保险的年限统一为连续满5年。
具体来说:
1.持有我市居住证(暂住证)连续满5周年,是指自办理居住证(暂住证)开始至申请之日止的时间周期内,满足其中一个连续5周年的条件即可;
2.在我市办理就业登记手续并参加我市社会养老保险连续满5周年,是指自参加我市社会养老保险开始至申请之日止的时间周期内,满足其中一个连续5周年的条件即可;
3.在本市拥有《厦门市土地房屋权证》(房屋用途为住宅,所有权份额所占比例不得低于51%)的房产,是指申请人本人在本市拥有《厦门市土地房屋权证》的房产,房屋用途应当为住宅(商业或商住两用除外)。(父母、配偶和子女等直系亲属之间共同拥有的房产不受此限制)。
3、投靠落户
夫妻投靠、未成年子女投靠父母
要将户口迁入岛内的,需要被投靠人登记为本市户籍人口时间及夫妻(父母)结婚登记时间均满5周年。
父母投靠成年子女
子女在厦拥有《厦门市土地房屋权证》(房屋用途是住宅,所有权份额所占比例不得低于50%)的房产。需被投靠人登记为本市户籍人口时间,及父母结婚登记时间均满5周年。
值得一提的是,新政放宽了想将岛外户口迁至岛内户口父母的条件,不再要求申请人提供计生部门出具的独生子女证或独生子女证明,其他原有投靠的年限和要求不变。
4、厦门岛外迁入岛内需同时满足以下条件:
①户口在集美区、海沧区、同安区或翔安区且满5周年的居民;
②在本市办理就业登记手续并参加厦门市社会养老保险连续满5周年;
③在思明区、湖里区拥有《厦门市土地房屋权证》(房屋用途为住宅,所有权份额所占比例不得低于51%)的房产。
06
厦门人才安居政策全新上线
2019年7月,最全的厦门人才安居政策全新上线!

据悉,杰出人才层次高、水平高,是一个地区取得跨越式发展的优质人才资源,此类人才来厦工作可按“一事一议”提供不高于200平方米免租10年的人才住房,在厦工作满10年、贡献突出的,经认定可无偿获赠所租住房或领取1000万元;若不选择人才住房,也可直接申领1000万元购房补贴,分10年发放。
国家级领军人才、省级领军人才、市级领军人才,三类高层次人才购房补贴标准分别为每人200万元、160万元、130万元,分10年发放;租房补贴标准分别提高为每人每月10000元、8000元、6000元,补贴周期最长5年,按月计算,每年统一发放一次。
同时,建立与市场同类商品住房价格挂钩的人才住房补贴机制,今后将适时调整公布新的购房补贴和租房补贴标准,调整后的购房补贴和租房补贴标准只适用于新申请的人才,正在享受的人才仍按其申请时公布的购房补贴和租房补贴标准执行。
申请条件
1.人才需为2015年12月1日后引进的厦门市企事业单位高层次人才,并已按规定办理人事关系入厦手续,申请时在职在岗,且距法定退休年龄5年及以上;
2.企业人才年薪达到厦门市上一年度城镇单位在岗职工平均工资5倍以上,事业单位人才年薪达到2.5倍以上(“双百计划”等领军型创业人才不受年薪条件限制);
3.申请住房补贴需已在厦办妥购房或租房手续。

【购房资讯轻松享,快来关注乐居网】
文章来源:乐居买房