今日重点 专科 推荐
周围血管病疮疡科
随着生活方式的改变和寿命的延长,糖尿病已成为世界上继肿瘤、心脑血管病后第三位严重的慢性病。据国际糖尿病联盟(IDF)公布的资料显示,2019年世界糖尿病患者数量达到4.63亿,预计在2045年增加至7.0亿人,中国是全球糖尿病患者最多的国家。

糖尿病足病是糖尿病患者在合并周围神经、血管病变基础上发生的下肢感染、溃疡形成和(或)深部组织的破坏,是糖尿病最严重的并发症之一。中国糖尿病足防治指南(2019版)糖尿病足流行病学现状显示:全球糖尿病足溃疡的患病率是6.3%,在我国,糖尿病足溃疡的年发病率为8.1%,年复发率为31.6%,年死亡率为14.4%,有30%的糖尿病患者在其一生中,将会发生糖尿病足溃疡。在全球,每20秒就有1个人因糖尿病而截肢。在全球对患者和社会造成沉重负担的疾病中,糖尿病足位列第十。

糖尿病足专病门诊
为了让广大的糖尿病足患者足部保健有去处、足部检查有规范、足部治疗有通道,避免盲目足疗带来的各种意外伤害,保全糖尿病足患者肢体,山西中医药大学周围血管病疮疡科2018年开始设立糖尿病足专病门诊。目前病区床位48张,专业医护人员31名,目前拥有中药化腐清创术、创面外科清创技术、超声波清创技术、创面负压引流技术、红蓝光照射、近红外照射、穴位注射等多项领先技术,科室自制各种丹药及改良生肌玉红膏等去腐生肌有效控制了感染、促进了创面的愈合,自制愈冰散等有效促进了敛皮收口,独创拔骨助愈法有效促进了骨质外露创面的愈合,对于糖尿病足的诊断与治疗已经形成了显著学科优势,挽救了上千例频临截肢的糖尿病足坏疽病人。
服务内容及流程
01 糖尿病患者
询问病史,合理管理血糖、血压、血脂,足部检查,足部保护教育,运动处方,饮食建议等减少糖尿病足发生的危险因素,中医药干预预防保健,未病先防,避免糖尿病足的发生。

02 糖尿病足患者
糖尿病高危足筛查和治疗干预,包括周围神经病变、周围血管病变的筛查,足部的保护教育。针对糖尿病患者下肢麻木,下肢疼痛,下肢颜色改变、足底胼胝(老茧)、足癣、鸡眼、跖疣、水疱等症状的规范化诊治,以中医治疗为主,突出中医外治法的优势,根据患者不同的临床表现,辨证施治,为糖尿病足患者从患者的血糖、血管及神经病变进行综合调理。

03 糖尿病足溃疡患者
对于已有糖尿病足溃疡患者,轻者门诊治疗,重者立即安排住院,后续规范化流程救治。糖尿病足溃疡坏疽的综合治疗,包括中西医结合内治、创面换药、化腐清创、生肌、敛皮、负压引流治疗等。

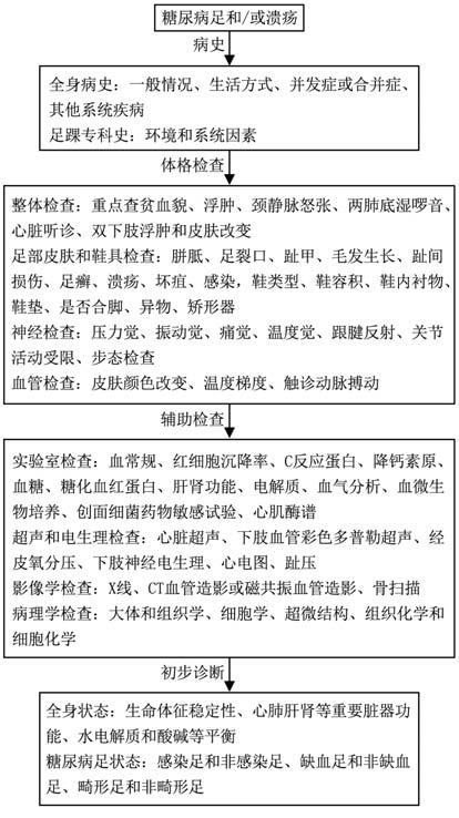
糖尿病足诊断流程图
