
1. EDI 技术
在当今的水处理领域中,EDI作为一项全新的精除盐技术,其主要特点是,该产品工艺结构和工作原理充分有效的融合了离子交换和电渗析的工作特性。
1 .1. 离子交换除盐过程:
所谓离子交换就是水中的离子和离子交换树脂上的功能基团所进行的等电荷反应。它利用阴、阳离子交换树脂上的活性基团对水中阴、阳离子的不同选择性吸附特性,在水与离子交换树脂接触的过程中,阴离子交换树脂中的氢氧根离子(OH-)同溶解在水中的阴离子(例如CI-等)交换,阳离子交换树脂中的氢离子(H+)同溶解在水中的阳离子(例如Na+等)交换。从而使溶解在水中的阴、阳离子被去除,达到纯化的目的。

1.2. 电渗析脱盐过程:
电渗析技术利用多组交替排列的阴、阳离子交换膜,这种膜具有很高的离子选择透过性,阳膜排斥水中阴离子而选择透过阳离子,阴膜排斥水中的阳离子而选择透过阳离子。在外直流电场的作用下,淡水室中的离子做定向迁移,阳离子穿过阳膜向负极方向运行,并被阴膜阻拦于浓水室中。阴离子穿过阴膜而向正极方向运动,并被阳膜阻拦于浓水室中,所以水进入淡水室后,其离子浓度会逐渐降低,从而达到脱盐的目的。

1 .3. EDI 的工作原理及脱盐过程:
EDI的核心实际上就相当于在电渗析的淡水室填装了阴、阳离子交换树脂,示意图如下:

与普通电渗析相比,EDI的这种结构上的变化,使淡水室的脱盐过程发生了质的变化,而且其工作原理并非只是将电渗析和离子交换除盐技术简单的叠加,主要特点是确保了它在运行过程中能同时进行着三个主要过程:
ü在直流电场作用下,水中电解质通过离子交换膜发生选择性迁移;
ü阴阳离子交换树脂对水中电解质进行着离子交换,并构成“离子通道”;
ü离子交换树脂界面水发生极化所产生的H+和OH-对交换树脂进行着电化学再生。
EDI对离子的脱除顺序与离子交换树脂对离子的吸附顺序相同,如上图所示。同时我们可以这样认为,在EDI组件中的离子交换树脂,沿淡水流向按其工作状态可以分为三个层面,第一层为饱和树脂层,第二层为混合树脂层,第三层为保护树脂层。饱和树脂层主要起吸附和迁移大部电解质的作用,混合树脂层则承担着去除象弱电解质等较难清除的离子的任务,而保护树脂层树脂则处于较高的活化状态,它起着最终纯化水的作用。
2 . EDI 装置调试前 操作管理
EDI系统在投运前,正确的系统操作管理是保证系统长期高性能稳定运转的关键,它包括系统投运前进水水质的检测以及调整,使其能纳入标准范围,这不仅在设计时应该给予充分的考虑,而且必须落实在安装调试、操作培训以及日后运行管理中间。必须保存运行记录并进行数据的标准化,以便及时掌握系统实际性能,必要时立即采取纠正措施。当提出系统性能保证要求时,也需要提供完整和准确的记录。
2 .1. 系统管路检查和冲洗和消毒
2 .1.1. 系统管路检查内容:
ü各个系统间的连接应完成;
ü检查和紧固EDI组件进出水软管接头;
ü检查和紧固各组件极水出水软管接头。
2 .2. 系统管路冲洗
在装置调试前,必须用合格的RO产水对EDI进水系统管路包括所配制的设备进行认真冲洗,如:中间水箱、水泵、保安过滤器等等,以预防及消除可能潜在的二次污染对EDI组件的损害。
清洗、冲洗步骤及方法
2.2.1.若EDI进水系统配备中间水箱,即必须首先用合格的RO产水对其进行冲洗,或者用浓度为0.5~1.0%双氧水溶液进行浸泡10小时以上;
2.2.2.浸泡结束,用RO产水对其进行冲洗,以彻底消除双氧水残留液;
2.2.3.EDI进水系统管路冲洗,首先关闭所有EDI组件浓、淡水进水阀,关闭浓水补充阀,卸下EDI装置浓、淡水进水母管端头上清洗专用活接堵板,开启EDI装置总进水阀、启动中间水泵,用RO产水对进水系统管路进行冲洗;
2.2.4.若流程中EDI进水系统未配备中间水箱而由RO产水对其直接供水方式,则可以预先投运RO装置,再用其合格产水冲洗上述管路系统。(以上冲洗时间应维持在10~15分钟)
2 .3. 仪表、电气系统检查
2.3.1.整流电源输出到各分组空气开关与每对输入组件编号的确认,整流器能否正常启动等等;
2.3.2.仪表、电气系统检查各仪表与信号取样点之间的联接是否正确、可靠,具体包括:产水电阻率表、浓水电导率表、各压力开关及流量开关是否能正确输出报警信号;
2.3.3.确认PLC程序编制已完成。
2.4.浓水循环泵、加盐泵检查
2.4.1.检查确认浓水循环泵的正反转;
2.4.2.加确认盐计量泵正常工作。
2 .5. EDI 进水水质要求
为了使EDI装置能维持长期稳定的运行状态以及持续生产高纯水,必须满足四个条件。它们包括:
ü稳定合格的进水水质;
ü合适的运行电流;
ü合理的流量以及必要的浓淡水操作压力差。
上面的任一条件不满足,装置将难以稳定的生产高纯水。虽然所有的水质参数都很重要,但需要特别重视的是:TEA、CO2、硬度以及硅含量。
2 .5.1. 总可交换阴离子(TEA)
以目前技术水平,EDI膜组件允许处理的水中阴、阳离子最大含量均为25mg/l(按CaCO3计)。虽然进水中的阴阳离子是平衡的,但大多数进水中或多或少含有CO2,CO2在膜组件内和水电解产生的OH-结合可以转变成HCO3-或CO32-。
因此可交换总阴离子(TEA)总是高于可交换总阳离子(TEC)。所以如果进水中TEA小于25mg/l(CaCO3计),则水中的TEC含量必定小于25mg/l(按CaCO3计),因此控制了进水的TEA含量也就基本满足了膜组件对进水中可交换乃至可迁移离子浓度的要求。
由于不同的离子有不同的电导率,因此很难准确根据进水的电导率对进水中所含离子的总量进行计算。为了确定进水离子的组成,需要对进水进行详细的水质分析。
如果进水中TEA含量高于25mg/l(按CaCO3计),则不能直接作为膜组件装置的进水,否则得不到高纯水。
2 .5.2. CO2
如果在装置的设计和操作过程中对进水CO2没有给予充分的考虑,往往会造成装置产水水质下降。进水中的CO2进入EDI膜组件后,与水电解产生的OH-结合会产生如下变化:
CO2 + OH- = HCO3-
HCO3- + OH- = CO32- + H2O
因此在进行TEA计算时CO2必须被包括在内。
水中的CO2含量一般按mg/l计算,将CO2转换成CaCO3并且考虑动态平衡,5mg/l CO2 ≌ 10mg/lTEA (CaCO3计)。
过高的CO2可以通过调整RO进水PH值或对RO产水脱气予以去除
2 .5.3. 硬度
控制进水硬度,是为了防止在EDI组件内产生结垢。
淡水室阴膜极化产生的OH-,在EDI浓水室中向阳极方向的定向流动使浓室的阴膜表面维持一个高的PH值层面,致使淡水室透过阳膜的Ca2+和Mg2+在此处极易生成沉淀。阴极表面由于水电解产生的OH-,也使阴极区存在PH值较高的现象。
EDI装置进水硬度限制为<2.0mg/l(CaCO3计),并且也不允许进水水质的瞬时超标,以避免晶核的形成。
当进水硬度<0.5mg/l时,水的回收率可以达到95%,而且在进水硬度稳定的情况下,装置可以长期稳定运行。
当进水硬度﹥0.5mg/l时,应该相应降低装置的回收率并且在浓水循环系统加入适量HCL,以降低浓水PH。
3.1加盐装置
通常EDI进水的电导率都比较低(1-20µs/cm),因此浓水循环水的电导率也相应较低。浓水循环电导率过低将使膜组件的运行电阻增大,致使膜组件运行电流无法达到设计要求,或者只能通过提高运行电压来实现设计电流值,这样会直接导致运行消耗功率增大,另外过高的电压降也会影响EDI产水水质。所以在运行期间,必需要向浓水系统连续加盐以维持浓水循环系统的电导率。
浓水系统加盐溶液装置由计量泵和盐溶液计量箱组成,而要维持稳定的浓水电导率,必须具备控制以下条件:
3.1.1.按固定的浓度配置盐溶液;
3.1.2.通过调整泵冲程和频率来控制盐溶液加入量;
3.1.3.固定装置回收率。
3 .2. 装置启动
3.2.1.装置各阀门开度的确认
装置进水前必须开启各组件浓、淡水进出水阀,并加以确认;
ü预先开启装置产水排放阀、浓水排放阀和极水排放阀并加以确认;
将浓水泵旁路阀开度预设450;
3.2.2.启中间水泵、装置进水 开启中间(供水)水泵,然后缓慢开启淡水进水阀、浓水补充阀及浓水进水阀,组件充水排气;
3.3.3. 启动浓水泵 待组件浓水室及管路系统充满进水后,开启浓水循环泵,随后可按照下列步骤调整装置各流量及压力参数:
调整淡水进水阀、产水出口阀,使产水流量达到设计所要求,或者按照以下参数设定装置产水量:
1.5 ~2.0m3/h(单支组件产水量)×装置配备组件数量=装置总产水量
调节产水出口阀,将产水出口压力调至0.6~0.7Bar;
逐步调整浓水进水阀、补充阀、浓水泵旁路阀,设置浓水进口压力<淡水进口压力0.6Bar,浓水出口压力<淡水出口压力0.6Bar;
浓水进出口压力被确定后,随之就产生了浓水循环流量;
在确认总产水流量的前提下,调节浓水排放阀和极水排放阀,使装置的浓水和极水排放量及回收率满足设计要求,回收率计算如下:
产水流量
水回收率 = —————————————————
产水流量 +( 浓水+极水排放量 )
单支组件浓水和极水排放量参数设置:(OMEXELL-210)
浓水排放0.07~0.1m3/h 极水排放0.05~0.07m3/h
冲洗组件装置按上述要求调整后通水,在不开启整流电源的状况下运行20~30分钟,其目的在于:
a.EDI组件在投用前组件受密封保护,并处于半脱水状态。冲洗的目的在于使膜及树脂能充分回水,同时也冲洗掉膜及树脂中释放出的有机物,有利于下一步组件的电再生。所以组件冲洗期间其装置产水绝对不能回流,必须作排放处理。
b.在此期间观察装置各项运行参数稳定情况,如:浓淡水压力、各个流量等,若发生变化必须及时调整。
c.观察组件密封处及管路系统的耐压、密封情况,以便及时消缺。
3.2.5.启整流电源、调供运行电流 开启整流器电源,缓慢调节功率旋钮,将输出电流控制在额定值(或高于额定值20~30%,但要在整流器输出功率允许范围内)。分别观察电压表、产水电阻率表及浓水电导率表数值的变化情况(浓水不加盐)。在正常情况下,运行参数的变化应符合以下趋势:
a.产水电阻率逐渐上升;
b.在浓水系统不加盐即不开启计量泵的前提下,浓水电导率逐渐上升;
c.在运行电流不变的前提下,运行电压逐渐下降。
注意: 整流器启动前,必须确认装置的淡水、浓水已处于正常运行状态,如果在装置断水的情况下整流器启动,EDI膜组件将遭受不可逆损毁。
3.2.6.浓水系统加盐 随着组件电再生程度的加深,装置的产水电阻率应继续不断地上升,但由于浓水中离子浓度的下降,浓水电导率也相应会呈下降趋势,所以运行电压也就随之上升,此时应开启浓水加盐计量泵,调整计量泵冲程和频率来控制盐溶液加入量,将浓水电导率维持在250~400µs/cm范围;
3.2.7.待装置产水流量和电阻率性能满足技术指标并稳定后,可开启产水阀,而后再关闭产水排放阀。
3 .3. 装置初始性能稳定的观察和控制
在初始运行期间,装置的各项运行参数如:压力、流量、浓水电导率及电流、电压等可能会有一定的变化,必须经常观察,并及时按要求进行调整。
3.3.1.装置整体性能检测和记录 可参照《EDI装置记录表》所有栏目内容对各项数据进行检测并填写,在调试期间每隔1小时记录一次,以及时了解运行参数变化趋势。
3.3.2.单支组件性能检测和记录 可参照《EDI组件性能表》所有栏目内容对各项数据进行检测并填写,在调试期间每隔2~4小时记录一次,以了解单支组件参数变化趋势和各组件之间的性能差异。
单支组件性能检测方法:
a. 产水电阻率
用软管将被测组件产水取样阀口与装置电阻率表探测头流通池进水口相连接;
开启被测组件产水取样阀,使产水流经电阻率表探测头流通池;
然后观察电阻率表显示读数,稳定后即可记录。
b. 组件分电流
确认与每支组件输入电源线路相对应的空气开关;
将万用表设置于直流电流档(一般为20A档);
把测试棒正极连接到空气开关输入接线端,再把测试棒负极连接到空气开关输出接线端,断开空气开关,此时即可观察万用表所显示被测组件的电流读数,稳定后即可记录;
测试结束后,重新合上空气开关,方可撤去万用表测试棒。
说明:若装置配备2支以上组件,OMEXELL EDI装置上组件输入电源是以2支组件组合为一个单元;采取串联连接方式。因此前面所讲组件分电流实际就是一个单元内2支组件的分电流。
c. 组件电压降
将万用表设置于直流电压档(>200V档);
把万用表测试棒正、负极分别连接到两支组件的阴极护盖测试小孔里,然后观察万用表读数,若显示的是正电压值,则表示为万用表测试棒负极所指组件的运行电压;
用刚才所测得的电压值减装置总运行电压,就是与之相邻另一支组件的电压降。
d. 计算组件电阻
ü确认单支组件电压降、电流后,可通过以下计算公式(R=U/I)便可得出组件的电阻值。
3.3.3.组件分电流平衡搭配
前面所提到的组件电阻值是一项非常重要的性能指标,它会直接影响组件输入电流的大小而影响其产水水质的高低和稳定性。各组件的电阻值总有一定差异,所以每支安装在OMEXELL 装置的组件位置是以该组件的实际电阻值,再经过平衡率计算后基本确定的,以尽量满足各组合单元的分电流平衡率(一般要求平衡率误差<±20%)。
尽管如此,在现场条件下,尤其装置初始调试运行阶段,受各种相关因素的影响,个别组件的电阻值仍有可能会发生变化,所以应该对个别偏差较大的组件作必要的位置调整,以恢复装置各组合单元的分电流平衡要求。
确认被调整组件:
以装置额定运行电流为基准,通过计算分别得出装置各组合单元平均分电流、组件电阻值以及电压降(均为理论值);
参照3.3.2.d.步骤,将各组合单元实际分电流、组件电压降检测结果以及由此计算得出的各组件实际电阻值与理论值作比对分析,若发现个别组件的实际电阻值偏差率>平均理论值的±20%,即有必要对相关组件位置进行调整。
3.3.4.调整组件位置操作步骤
ü确认电阻值偏差率较高并需要调整位置的组件;
ü被调整组件经平衡率计算后重新配对组合单元。
3.3.5.装置整体性能复检和记录
调整组件位置后,装置在各项操作参数不变的条件下继续运行,如浓淡水流量、额定电流,特别是浓水电导率必须与组件位置调整以前基本保持一致;
待装置状态运行稳定后,检测各项数据并填写《EDI装置记录表》和《EDI组件性能表》;
比对前后运行数据的变化,判断评估组件调整位置后的效果,即各组合单元的分电流平衡率能否达到要求,若个别组合单元的分电流平衡率偏差仍然超标,应再次作必要的位置调整甚至更换个别组件。
3.4.装置停机
装置停机的操作,必须按下列步骤进行,这样才能确保膜组件在此阶段免受不必要的伤害和有效延长使用寿命,同时也能确保系统的安全。
3.4.1.关闭整流电源 调节整流器功率旋钮,将输出电流从运行状态缓慢降至零,然后关闭整流器电源开关;
3.4.2.停加盐计量泵 关闭整流器后,可随即关闭加盐计量泵,停止向浓水循环系统加盐;
3.4.3.开启产水排放阀,然后关闭产水出水阀;
3.4.4.停浓水循环泵观察浓水电导率表,当表面显示浓水电导率< 100µs/cm时,关浓水循环泵;
3.4.5.停中间水泵 浓水循环泵停运后,应尽快关停中间水泵,延时不超过5秒,以缩短组件膜浓、淡室两侧承受过大压差的时间。
4 . 装置自动运行
装置在日后基本是以自动模式运行的,所以如何将手动调试所得的合理有序运操作行步骤和安全报警参数完整落实并有效控制于装置,是关系到其性能的长期稳定和系统设备的运行安全。
4.1.自动运行效果的评估、确认
装置在投入自动模式运行后,应着重观察下列运行状态:
装置的开机、制水、停机能否按设置要求步骤进行;
当浓淡水流量、压力出现非正常参数时,能否按设置要求及时报警和停机保护;
当浓水电导率高于或低于设定值时,能否按设置要求及时启停加盐计量泵;
4.2.调整原有自动程序
对应上述设定项目,装置在自动模式运行时,无论某项步骤、动作未能达到或者满足调试工艺要求,应必须对原有自动程序加以合理调整。
5 . EDI 装置调试总结
5.1.进水水质分析报告
5.2.进水调整情况
5.3.初始运行参数整理
5.3.1.装置整体性能
5.3.2.单支组件性能
5.3.3.装置组件位置变更记录
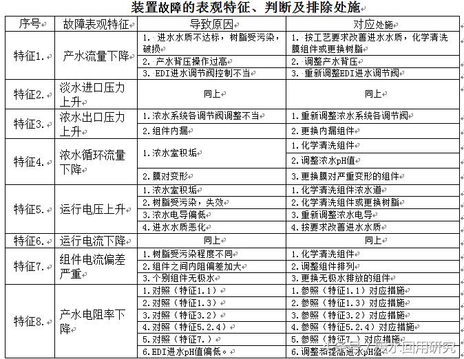
6 . EDI 系统维护及故障分析排除

