鲁网10月28日讯(记者 胡建蕾)近日,青岛中永诺信华富投资公司跑路,造成上百名投资者血本无归。“老公把我撵出来了,孩子都不搭理我,难道我投资错了吗?”薛女士哭着告诉记者。另一名投资者丁师傅含泪表示“我一辈子的工钱,就这么骗走了。”
鲁网记者了解到,这家跑路的理财公司位于井冈山路紫锦广场锦绣吉祥1楼5号,公司名称为中永诺信华富投资基金管理(北京)有限公司黄岛分公司,目前该公司早已经人去楼空,对于为何对这家投资理财公司如此信任,丁师傅表示是因为它有可靠的实体项目,“再生铜项目、还有铜制品。”当时总共投资了55万。

由于众多投资者在投资之后的第一年,中永诺信华富投资基金管理(北京)有限公司黄岛分公司一直按期兑付,投资者每年都能收到相应的收益,也让大伙放了心,除了投资者之外,现场还有不少这家公司的员工,他们也声称自己是最大的受害者。“先做客户再做员工,我的工资和投资加在一起将近200多万。”员工陈女士说到。该公司一直打着实业为本的旗号,研发出来了很多产品,都是以众筹的方式来发行,筹来的资金来扶持公司的项目,等项目获得收益后,再给支持者按比例支付利润,虽然大家刚开始比较质疑公司项目的合法性,直到公司拿出一份律师事务所的出具的关于《项目支持者协议》合规性分析的备忘录。

其中第一条写着:众筹项目及资金用途均真实可靠,不存在伪造虚假项目,非法吸收公众存款或集资诈骗的情形。
如今,投资理财公司跑路,上百名投资者血本无归,据了解,投资者损失达几十万至上百万不等,有该公司的员工表示,投资者累计损失不低于1.5亿,大家均纷纷选择报案。

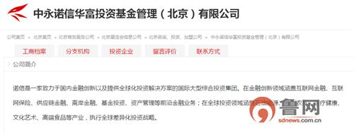
据公开资料显示,诺信是一家致力于国内金融创新以及提供全球化投资解决方案的国际大型综合投资集团。在金融创新领域涵盖互联网金融、互联网保险、供应链金融、离岸金融、基金投资、资产管理等前沿金融业务;在全球投资领域涵盖石油能源、非洲农林、医疗健康、文化艺术、高端食品等产业,执行全球差异化投资战略。

鲁网记者也从爱企查获悉,中诺信华富投资基金管理(北京)有限公司黄岛分公司成立于2016年12月5日,法定代表人为盛兴,该公司在2020年7月10日,因为未依照规定的期限公示年度报告,已经被青岛市黄岛区市场监督管理局列为经营异常。
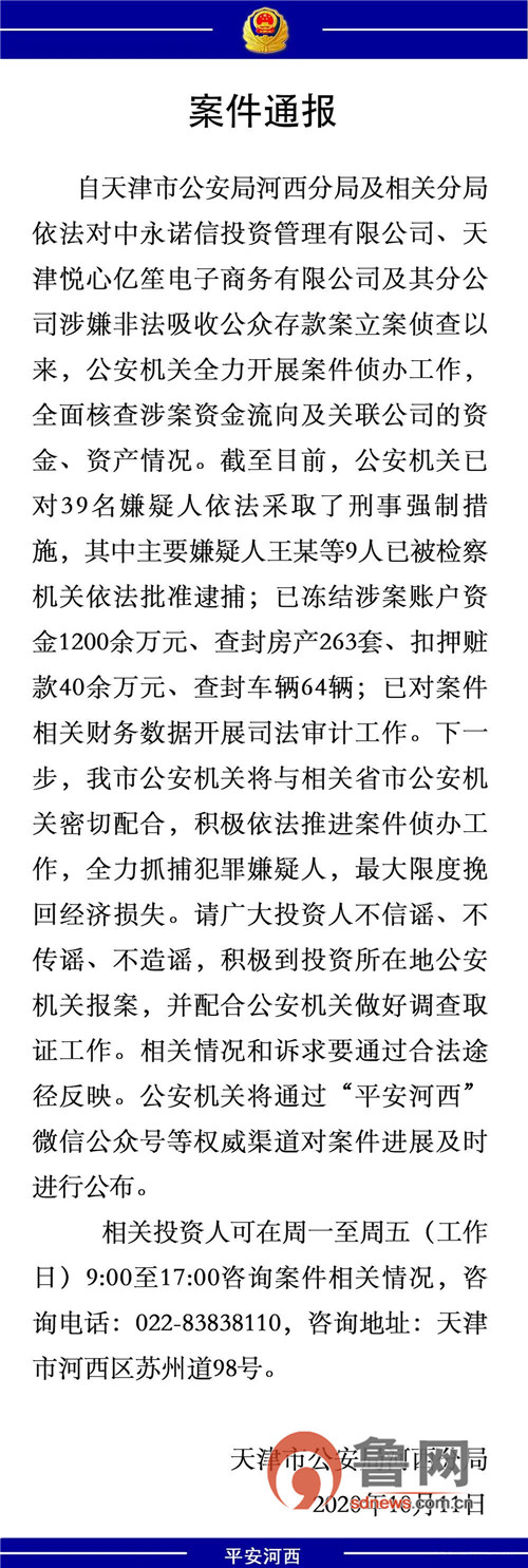
据最新消息,天津市公安局河西分局在其官微发布案件通报,称自天津市公安局河西分局及相关分局依法对中永诺信投资管理有限公司、天津悦心亿笙电子商务有限公司及其分公司涉嫌非法吸收公众存款案立案侦查以来,公安机关全力开展案件侦办工作,全面核查涉案资金流向及关联公司的资金、资产情况。
截至目前,公安机关已对39名嫌疑人依法采取了刑事强制措施,其中主要嫌疑人王某等9人已被检察机关依法批准逮捕;已冻结涉案账户资金1200余万元、查封房产263套、扣押赃款40余万元、查封车辆64辆;已对案件相关财务数据开展司法审计工作。

来源: 鲁网