
pixabay.com
撰文 | 付国栋
责编 | 计永胜
● ● ●
清晨,你凝视着镜子里的自己。是否有那么一个瞬间,你感觉自己的头发又变少了呢?
如果有,请告诉你自己,这很正常。
年龄增长是脱发的重要诱因,而长期压力可能会让这个时间节点前移。
越来越多的年轻人已经不得不面临脱发的问题。
先前研究已经证明, 长期的压力会抑制毛囊干细胞的活性,导致毛发生长速度赶不上脱落速度 (众多年轻人的苦恼啊,而且目前并无对应的治疗手段,大家就从生理上和心理上多放飞自我吧)。
但是,压力影响毛发生长的确切原因,人们并不清楚。
2021年3月31日,哈佛大学干细胞与再生生物学系教授许雅捷 (Ya-Chieh Hsu)团队在《自然》发表的论文指出, 长期压力会使小鼠产生更多的激素皮质酮,而该激素会抑制毛囊干细胞 (Hair Follicle Stem Cell) 的活性,进而导致毛发变少 [1]。
“这项令人激动的研究成果为开发长期压力导致的脱发的治疗手段奠定了基础。” 美国西北大学病理学系教授Rui Yi在同期《自然》发表新闻与观点文章称 [2]。

毛囊干细胞有两种状态: 静止期 (Telogen)和 生长期 (Anagen)。这两种状态不断的循环,但时间周期不固定,主要受体内外因素的调节。
长期压力会导致肾上腺分泌一种名为 皮质酮 (小鼠上是皮质酮,人体对应的激素是皮质醇)的激素。老早之前,人们就发现大鼠、兔子和水貂在切除肾上腺之后(体内无法再分泌皮质酮),动物毛发能生长的更快 [3, 4]。
许雅捷团队则进一步探究了一下皮质酮是如何调节毛发生长的。
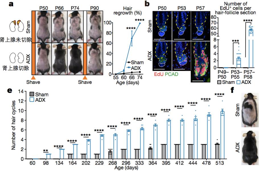
首先,科研人员重复了前人的实验,切除小鼠的肾上腺,并剃除其背部毛发。实验结果在意料之中:小鼠们 (无论雌雄)能以更快的速度生长毛发(如下图)。对照组小鼠(也走了同样的手术流程,但并未切除肾上腺)的毛囊干细胞静止期在58天左右,而实验组则只有短短的11天。

图1. 切除了肾上腺后,小鼠能更快的长出毛发。(图源:参考文献[1])
也就是说,在切除了肾上腺后,小鼠能更快的长出毛发,而且小鼠背部皮肤无任何异常。不仅如此,在长达18个月后,切除肾上腺的小鼠们虽然已经 “老龄化”,但依然如年轻小鼠一般拥有乌黑亮丽的毛发!
经进一步检查,研究人员发现小鼠的毛囊干细胞形态一直保持正常,虽然 “老龄化” 后的静止期增长到了30天,但依然比正常年轻小鼠的静止期短!
上述实验表明 肾上腺确实对小鼠的毛发生长起到关键作用。
但肾上腺分泌多种激素 (包括肾上腺素、去甲肾上腺素、皮质酮和醛固酮),到底是哪一种调节毛囊干细胞呢?
研究人员发现,肾上腺切除后,小鼠体内 只有皮质酮含量大幅降低 ,到了几乎检测不到的程度。而在喂食皮质酮之后,实验组小鼠的毛发生长速度又和正常小鼠一样慢了。

图2. 皮质酮(CORT)影响小鼠毛发生长。(图源:参考文献[1])
更有趣的是,研究人员通过给予长期的外界压力 (隔离、拥挤、明暗切换等),发现正常小鼠体内的皮质酮含量会大幅提升,毛囊干细胞的静止期大幅延长,毛发生长变慢。

图3. 长期压力抑制小鼠毛发生长。(图源:参考文献[1])
并且,相比于年轻小鼠,老年小鼠体内的皮质酮含量也大幅增加。在小鼠 “老年” 时切除肾上腺,它们的毛囊干细胞也能迅速进入生长期。
这些实验表明, 无论是生理因素 (老年) 还是外界因素 (压力) ,都能导致小鼠体内激素皮质酮含量升高,导致毛囊干细胞的静止期更长,抑制毛发生长。
那么,皮质酮具体是如何调整毛囊干细胞的静止期变化的呢?
毛囊干细胞上有皮质酮的受体,理所当然的,大家会想到皮质酮是通过和受体结合,进而抑制了毛囊干细胞的活性。但是结果出乎意料:在敲除了受体之后,毛囊干细胞的静止期并未受到大的影响。
也就是说,皮质酮和毛囊干细胞并没有直接联系。
后经一系列实验,研究人员发现小鼠在切除肾上腺之后,毛囊干细胞的支持细胞—— 真皮乳突细胞 (Dermal papilla cells)的Gas6基因(编码一种γ-羧谷氨酸分泌蛋白)表达升高,而在喂食皮质酮之后该基因表达量恢复正常。如果在小鼠背部直接表达该基因,毛发生长竟然加快了。

图4. 皮质酮通过调节真皮乳突细胞GAS6表达影响毛囊干细胞的活性。(图源:参考文献[2])
至此,研究人员证明了 长期压力和年龄增长都会导致小鼠体内皮质酮含量上升,并通过作用于支持细胞中的Gas6基因 ,抑制了毛囊干细胞的活性,导致毛发生长变慢。
看了以上研究结果,某些头皮发凉的程序猿不会考虑去卖肾吧?
冷静,听听专家怎么讲先。
Rui Yi教授指出,在研究结果转化应用于人体前还有很多问题需要解答。比如,啮齿动物的皮质酮被认为对应人类的皮质醇,但我们并不清楚人体内的皮质醇是否也能产生这里观察到的作用。此外,小鼠和人类的毛发生长期不太一样,这或许会影响对应激性毛发干细胞抑制进行逆转的有效性。
简单讲,想卖肾的程序猿仍需 “肾” 重,毕竟这只是动物实验,千万不要想当然的认为人也会这样。 要想保头发,心态放松是王道。
参考资料:
[1] Choi, S., Zhang, B., Ma, S. et al. Corticosterone inhibits GAS6 to govern hair follicle stem-cell quiescence. Nature (2021). https://doi.org/10.1038/s41586-021-03417-2.
[2] Rui Yi. Relax to grow more hair. Nature (2021). doi: https://doi.org/10.1038/d41586-021-00656-1
[3] Butcher, E. O. Hair growth in adrenalectomized, and, adrenalectomized thyroxin-treatedrats. Am. J. Physiol. 120, 427–434 (1937). [4] Whiteley, H. J. The effect of adrenalectomy and adrenocortical hormones on the hairgrowth cycle in the rabbit and rat. J. Endocrinol. 17, 167–176 (1958).