日要闻
① 老爷车、利唯尚等中级名庄被收购;
② 勃艮第、薄若莱、马孔成立大勃艮第酒庄联盟;
③ 研究发现:起泡酒中的气泡越大越好喝;
④ 加拿大和美国喜收冰酒;
⑤ 威龙 3.98 亿元澳洲建酒庄遇阻或延期;
⑥ 2016 西安国际葡萄酒节暨葡萄酒博览会成功举办;
⑦ 2016 葡萄酒新酒荟暨首届中国马瑟兰节在秦皇岛举行;
⑧ 1 万瓶进口红葡萄酒因不合格遭退运。
1、老爷车、利唯尚等中级名庄被收购
法国酒业巨头 AdVini 旗下子公司安东尼莫意克公司(Antoine Moueix)从拉帕鲁家族(Lapalu)和布拉斯科(Blasco)家族手中收购 7 座波尔多中级名庄。这些酒庄包括利唯尚酒庄(Chateaus Liversan)、老爷车酒庄(Patache d’Aux)和安泰兰酒庄(D’Hanteillan),葡萄园总面积达 618 英亩。至此,安东尼莫意克公司拥有葡萄园面积达到 988 英亩,年产量 15 万箱,相当于波尔多中级名庄总产量的 7%。

2、勃艮第、薄若莱、马孔成立大勃艮第酒庄联盟
2016 年 12 月 13 日,薄若莱与马孔酒庄联盟(Union des Maisons de Vins de Beaujolais et du Maconnais)、勃艮第酒庄联盟(Union des Maisons de Vins de Bourgogne)宣布合并为大勃艮第酒庄联盟(Union des Maisons de Vins de Grande Bourgogne, UMVGB)。自 20 世纪 90 年代以来,随着越来越多来自勃艮第金丘(Cote d'Or)的生产商在博若莱投资,两个产区的联系越来越紧密。勃艮第产区的葡萄酒产量达 1,000 万升,相当于博若莱产量的 15%。
3、研究发现:起泡酒中的气泡越大越好喝
人们通常认为,香槟中的气泡越小、越细腻,口感就越好。然而,法国兰斯大学的物理学家们研究发现,起泡酒中的气泡直径范围为 0.4 到 4 毫米,酒的粘性和酒杯的形状也会影响气泡大小,其中,直径 3.4 毫米的气泡在破裂时激发出的香气分子最多。将起泡酒冰镇后,气泡会因携带的酒精微粒减少而变得更轻盈,更有利于香气挥发。
4、加拿大和美国喜收冰酒
从 12 月 12 日开始,加拿大的不列颠哥伦比亚(British Columbia)、安大略(Ontario),以及美国密歇根(Michigan)产区陆续开始冰酒采收,酒庄纷纷表示 2016 年冰酒的品质和产量都非常喜人。一密歇根酒庄的酿酒师表示,2015 年因冬季霜冻和春季暴雨使产量降低至正常水平的 6%,但 2016 年得益于温暖的秋季,葡萄非常成熟。该酒庄拥有 100 英亩葡萄园,2016 年产量为 300 吨,而 2015 年仅有区区 24 吨。目前,不列颠哥伦比亚已有23个酒庄向当局申请酿制冰酒,其中 18 个酒庄在 2016 年的产量达 600 吨,而 2015 年仅有 224 吨。

5、威龙 3.98 亿元澳洲建酒庄遇阻或延期
威龙葡萄酒股份有限公司计划在澳大利亚维多利亚州投资 8,000 万澳币(折合人民币 3.98 亿元)建设酒庄。根据外媒 ABC 报道,维多利亚州一家酒厂向当地民事及行政法庭提出异议,称威龙修建酒庄将影响当地的道路、用水、电源供应等。如果该酒厂上诉,威龙建设项目将被迫延期。2016 年 7 月,威龙投资 1,200 万澳元(折合人民币 6,065 万元)在澳大利亚设立全资子公司威龙葡萄酒澳大利亚有限公司(Weilong Grape Wine Australia Co.Ltd)。
6、2016 西安国际葡萄酒节暨葡萄酒博览会成功举办
12 月 21 日,由西安国际港务区管委会联合西安国际港务区白马酒城实业有限公司举办的 2016 西安国际葡萄酒节暨葡萄酒博览会,在西安国际港务区西部国际酒饮交易中心举行。此次西安国际葡萄酒节汇聚了 30 多家国内葡萄酒商以及澳大利亚国家馆、智利、意大利等国家的参展。西安国际港务区为全球优质酒庄来华发展葡萄酒事业提供了绝佳平台,来自法国、西班牙、意大利、葡萄牙、德国、澳大利亚、阿根廷等全球优质葡萄酒产地国酒商可以此为平台,将交易辐射西北内陆。
7、2016 葡萄酒新酒荟暨首届中国马瑟兰节在秦皇岛举行
12 月 24 日,秦皇岛葡萄酒产区2016新酒荟暨首届中国马瑟兰节在秦皇岛金士国际酒庄举行。据了解,此次活动由中国食品工业协会葡萄酒与果酒专家委员会、中国园艺学会葡萄与葡萄酒分会、秦皇岛市葡萄酒产业发展促进局及秦皇岛市葡萄酒商会联合主办。段长青、杨强、郭松泉、罗建华、李泽福等多位葡萄酒专家对秦皇岛产区新酒产品及多款马瑟兰产品进行了品鉴,并针对酿造工艺、产区发展、产业成长等多方面的议题展开研讨。
8、1 万瓶进口红葡萄酒因不合格遭退运
日前,温州出入境检验检疫局查获 10,800 瓶不合格进口红葡萄酒,采取了退运措施;还查获 300 瓶不合格进口白葡萄酒,采取压缩填埋的方式进行集中销毁。据了解,这批红葡萄酒产自智利,每瓶均价不到 3 欧元,被检出铜元素超标。这批白葡萄酒来自西班牙,每瓶均价不到 3 欧元,被检出干浸出物指标低于强制性国家标准,这也是近年我国最常见的进口葡萄酒不合格原因。
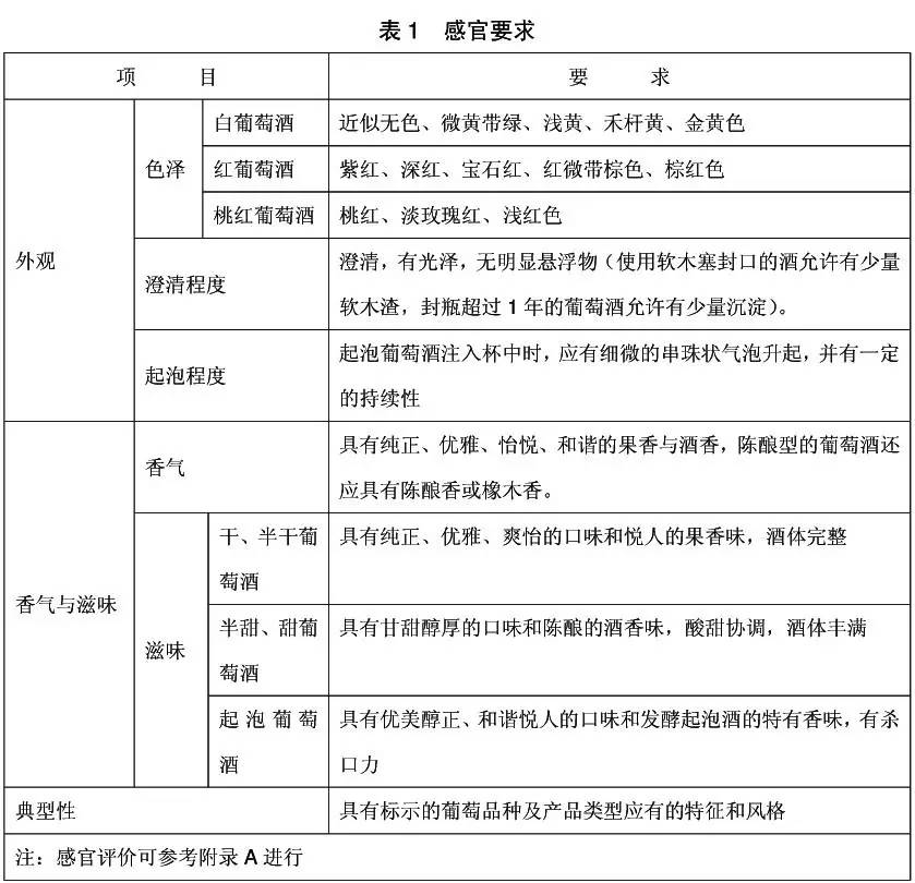
附:检测指标(以葡萄酒国标为准,该国标是中华人民共和国国家质量监督检验检疫总局、中国国家标准化管理委员会于 2006 年 12 月 1 日发布的《中华人民共和国国家标准——葡萄酒》)
葡萄酒感官要求应符合表 1:

葡萄酒理化要求应符合表 2:

如果你有更多有价值的酒类资讯,欢迎在第一时间将信息发至:streamwikiwine@163.com。
红酒百科全书,中国领先的葡萄酒新媒体,微信公众号:wikiwine。