这几天,对于乌鲁木齐市沙依巴克区陶菊园小区、米东区香缇苑小区、新市区香郡原筑小区的居民来说,是个好日子,好消息不断来袭!原因是,这些小区居民开始登记办理不动产登记证了!
这意味着,不动产权证离到手时间不远了。
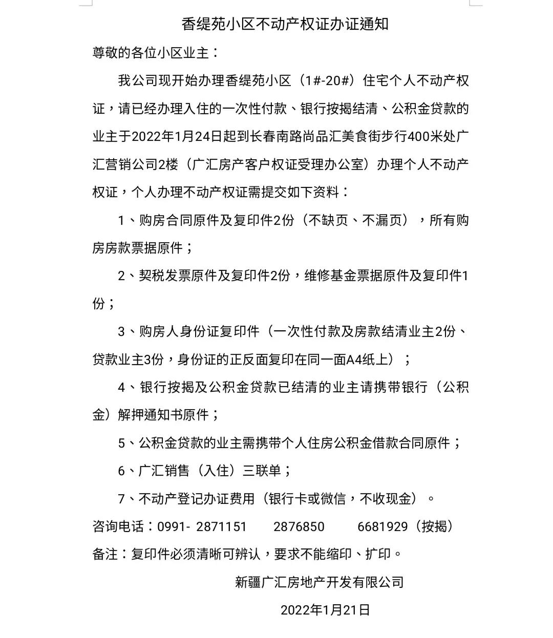
1月20日、21日、22日,*疆新**广汇房地产开发有限公司先后下发上述3个小区《不动产权证*证办**通知》,分别提醒陶菊园小区、香缇苑小区、香郡原筑小区居民,可以登记办理不动产登记证了。

《通知》提到的需要携带的资料
大家都知道,不动产登记证是一个大概念,包括房产证和土地证,一旦这个“大证”到手,老百姓心里不仅有底,且再进行销售时,也好卖房,毕竟,别人买房,首先是要看是否有证,没有证的房子,不仅不好卖,且价格会大幅缩水。

关键是,有证,自己住起来才安心和舒心,心里有底气。 在广汇房产给这3个小区下发的办理产证通知中,提醒居民需要携带的材料基本相同,具体如下:
1、购房合同原件及复印件2份(不缺页、不漏页),所有购房房款票据原件;
2、契税发票原件及复印件2份,维修基金票据原件及复印件1份;
3、购房人身份证复印件(一次性付款及房款结清业主2份、*款贷**业主3份,身份证的正反面复印在同一面A4纸上);
4、银行按揭及公积金*款贷**已结清的业主请携带银行(公积金)解押通知书原件;
5、公积金*款贷**的业主需携带个人住房公积金借款合同原件;
6、广汇销售(入住)三联单;
7、不动产登记*证办**费用(银行卡或微信,不收现金)。

从1月21日起,可以到长春南路尚品汇美食街步行400米处广汇营销公司2楼(广汇房产客户权证受理办公室)进行办理。
广汇房产作为本地知名房产企业,不仅以往是乌鲁木齐房产领域生力军,楼盘曾一度占据乌鲁木齐地产半壁江山,这些年,广汇在其他如能源、汽车等领域持续发力,但地产依然是广汇一个重要产业,这几年,在乌鲁木齐开发了不少楼盘,房产证也在陆续办理中。

去年9月初,广汇锦福阁小区居民开心地拿到不动产权证书
为了解决一些历史遗留问题。近两年,广汇成立了专项小组积极推进产证办理,以解决民生问题,并取得实际效果,仅2021年,广汇办理了一批历史遗留的问题,解决了普罗旺斯小区、锦福阁小区等小区历史遗留问题,这些小区居民陆续拿到了不动产证。

去年9月初,广汇锦福阁小区居民在办理不动产权证书
需要说明的是,这一次广汇集中办理的的3个小区不动产证中,位于沙依巴克区九家湾立交桥附近的陶菊园小区,入住不到一年,如今就可以办理不动产登记证,其效率,这在乌鲁木齐比较少见,也体现出广汇对于民众关心产证的高度重视。

来自广汇房产的数据显示,2018年至今,广汇共计办理了67159户产证,其中包括2005年之前的小区50572户,2005-2014年的小区16587户。

广汇房产有关负责人表示,产证涉及到每一个家庭的切身利益,他们将持续做好相关工作,做到措施到位、合规合法、善始善终、顺应民心、合乎*意民**,高标准、高质量的全面完成已购住房权属登记发证的各项工作,让各级领导放心,让社区居民满意。