虽然种植集采把种植体的价格挤出了不少水分,但对于不少有种植意愿的消费者来说,一些大牌种植体的价格,也依然让人有着些许的望而却步。
但是,只要消费者有需求,市场就会有对策。
01 | “二手翻新”与“微瑕植体”现身市场
最近,三六九医彩网369DSO看到了某机构的种植牙宣传海报,正规种植牙品牌的 翻新种植体 与 微瑕疵品 成为了其主推的性价比之王。
通过海报可见,“优等品”价格都在4000元上下的奥齿泰、登腾等种植体品牌,其翻新种植体与微瑕疵品的价格,却是只有 2000元不到 的“半价”优惠。

并且,该机构还在海报中还表示,翻新种植体是种植牙手术中失败的植体经厂家清除表面残存物质并消毒翻新,微瑕种植体则是生产中因强度不均衡或极小部分残缺而没有正式上架的产品, 这两种植体在功能和使用体验上与合格品基本别无差异,是很多植牙患者们的高性价比首选。
对于“有很多患者都在首选翻新及微瑕植体”的真实性,我们目前还无从查证。但从“自助矫正器”与“平价补牙包”的热销市场来看,大众对于口腔耗材的“低价平替”的确是有着一定的兴趣。
所以,如果真的在宣传到位的条件下,翻新及微瑕植体的热度想必是不会太低的。
对此,一些牙医表示,尽管此“低价平替”的噱头逻辑足够新颖,但却也实在隐患太多,尤其是翻新种植体这种“二手再利用”性质的产品,多少会给十分注重卫生要求的医疗行业带来些许不适感。
此外,对于这类产品更加排斥的,想必就是各大种植体厂商了。
02 | 奥齿泰发文辟谣,不为非渠道货“代言”
各大种植体厂商们或许做梦都没想到,还未等大家从集采的焦虑中完全解脱,市场的新“幺蛾子”就又给自己的焦头烂额加了点砝码。
前几日,广州一口腔门诊部用“水货”种植体虚假替代进口正品被行政处罚7.8万元一事,引起了大家的关注。

详情显示,当事门诊部告知患者可选择德国BEGO公司的产品,宣称该产品为进口并可查询,因而使患者误以为其使用的定制式义齿是由德国BEGO公司生产。实际上,该定制式义齿是由佛山市某公司使用德国BEGO钴铬合金作为原材料在国内的加工厂生产的。
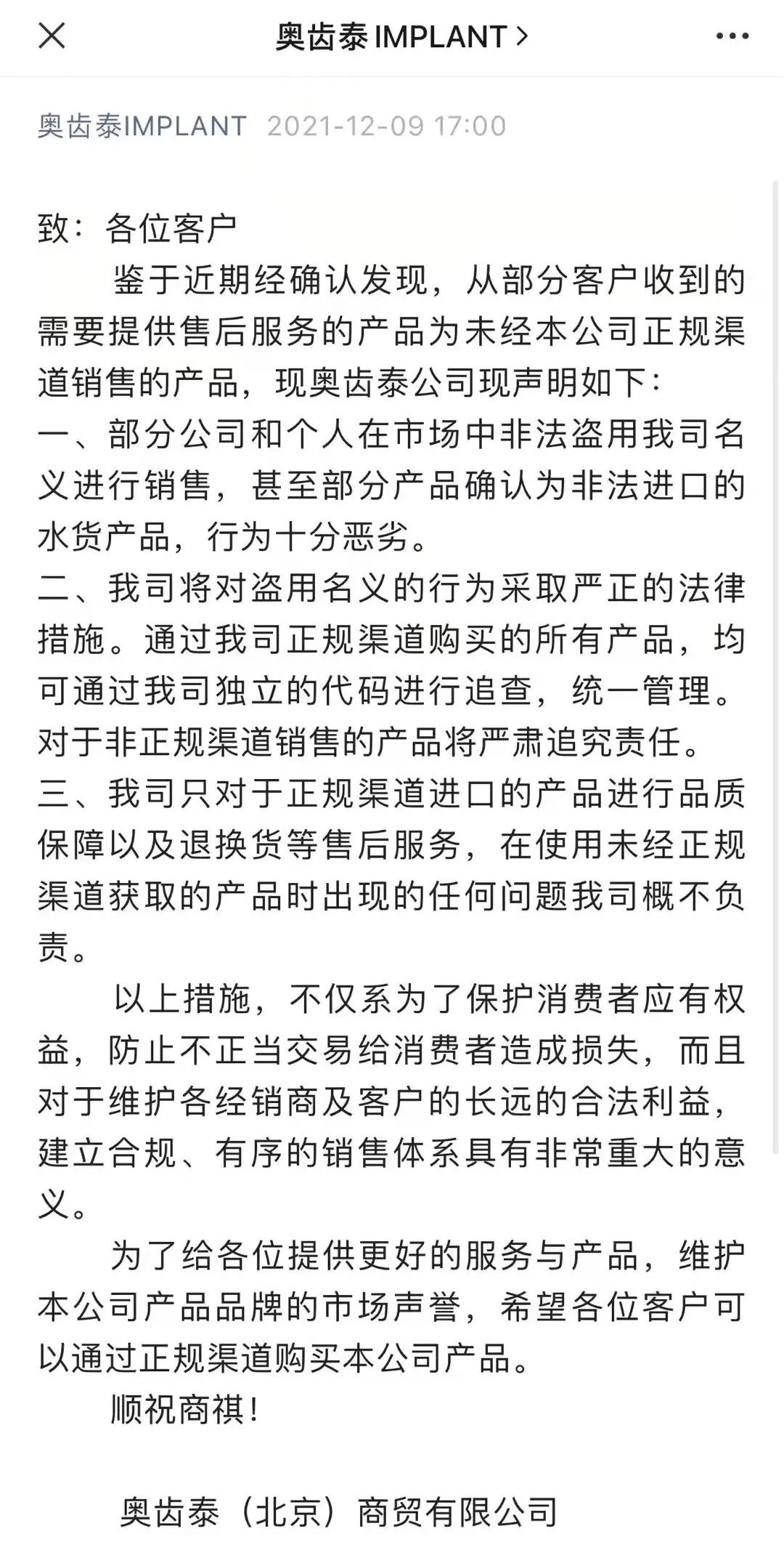
从去年12月开始,奥齿泰公司也连续发布了几份通知, 表示市面上有部分诊所及个人盗用其品牌名称,将非正规渠道购买以及非法进口的水货产品谎称为奥齿泰正品销售, 行为恶劣。并明确公司不会为任何非正规渠道购买的奥齿泰产品提供售后服务以及品质保障,呼吁大家再选购种植体时要擦亮双眼,*制抵**不良销售行为。



口腔种植体作为种植手术的关键耗材,一直都是种植牙市场的讨论热点,其不菲的价格不仅成为了大家的关注核心及市场的营销噱头,也为另一条“高仿”产业链悄然打开销路。尽管这种“好的A货是正品的80%”的理念并不适用于安全标准十分之高的医疗行业,但也阻挡不了不少为追求性价比而不惜以身犯险的“自欺”与“欺人”。
而现在,翻新及微瑕植体的出现,可以说是将这一市场乱象再推至新一高度。
对于各大厂商来说,出品“厂家认证”的翻新及微瑕植体的行为自然是不可取。一方面在于无法保证此类产品的安全系数,另一方面,如果过度强调翻新及微瑕植体的可使用性,也会严重损害品牌高价新品的市场口碑。对于品质高于一切的医疗耗材商家而言,这无异于是自折商誉。
所以, 对于推广翻新及微瑕植体的市场行为,种植体厂家大概率是不仅不会参与,更会毫无商量的严厉*制抵**, 一气呵成的拉黑踢出群聊。
并且,一旦开启这个市场,那么医疗乱象的风险就势必会加重。全新种植体都已不可避免的出现各种水货与假货问题, 如果“二手植体”与“翻新微瑕”再加入进来,那么种植体市场的质量问题,无疑将会演变成难以控制的乱上加乱。
而对于消费者来说,翻新及微瑕植体尽管看似性价比诱人,却也是后患难以估量的以身试险。作为一个将存在于口腔中长达几十年的物体,种植体的质量要合格过检也是最基本的使用要求。 如何保证翻新产品的消毒完全到位,又如何确认那细微的瑕疵不会成为日后的健康祸端,目前都是只有理论没有实践的未知数。
而医疗中的未知数,就是成功率与安全系数都无迹可寻的豪赌。
正如一位牙医所言:“我们总要告诉患者,不能用自己的健康下注,去做任何旁门左道的小白鼠。”
结语:
在消费降级的大环境下,追求高性价比的消费模式可以理解,但关乎生命健康的医疗市场,却不应该成为无底线的试水舞台。衣食住行的品质降级带来的或许只是一时的舒适让步,但健康安全的无脑节省,带来的却很可能是不可收拾的永久灾难。
集采也好,监管也罢, 国家为医疗民生所做的努力从未停止,解决大众“看病贵”痛点的推进工作也还在继续。 所以在此之前,希望医疗消费者们不要盲目放弃医疗品质的底线,也不要降低对健康品质的要求。
有些钱,真的省不得。

牙闻天下有料的口腔资讯媒体62篇原创内容
公众号

牙管院口腔机构运营管理大全4篇原创内容
公众号

今日说牙每日推送靠谱的口腔知识。11篇原创内容
公众号