河南商报记者 王访贤/文
3月29日,河南商报记者获悉,2021年郑州“绿城通”老年卡年审工作将于4月1日起组织办理。
今年,老年卡年审工作将按照“线上为主”、“线下为辅”,线上线下双结合的方式开展。
在线上年审的基础上,为充分考虑部分不能在线上完成年审的老年人,对于未完成线上年审的老年卡,可到市内各辖区的社区进行年审。
视频加载中...
【航空港区、上街区“绿城通”老年卡:线上线下集中办理】
航空港经济综合实验区和上街区采取集中办理的方式,具体安排如下:
线上年审办理形式办理时间为2021年4月1日起(线上年审功能全天24小时开启)。
市民可*载下**“绿城通行”APP或“郑好办”APP,进入老年卡年审模块,按照提示自主操作完成老年卡年审。(具体操作方式可参照文中视频)
办理条件是已持有“‘绿城通’老年卡”、“‘绿城通’居住证-老年卡”的郑州市居民;手机具有“NFC”功能;*载下**“绿城通行”APP或“郑好办”APP并完成实名制注册(本人的手机号码、真实姓名以及身份证号码);线上支付年度乘客意外伤害保险费10元。
另外,一卡通公司安排工作人员提供年审咨询服务。“绿城通”客服热线0371-9616633(每天8:30-17:30),技术维护电话0371-89999010(工作日9:00至17:30)。
线下年审办理时间为2021年4月19日至4月23日期间(具体办理时间请咨询本地社区)。
各社区自行安排办理地点。办理老年卡年审的社区需具备办公场所、互联网、电脑及操作人员等基本条件。已*迁拆**社区的老年人可在居住地社区办理年审。
已持有“‘绿城通’老年卡”的居民办理年审所需材料有户口本原件、身份证原件、“绿城通”老年卡、年度乘客意外伤害保险费10元;已持有“‘绿城通’居住证-老年卡”的居民办理年审所需材料为:有效期内居住证原件,身份证原件,“绿城通”居住证-老年卡,年度乘客意外伤害保险费10元。
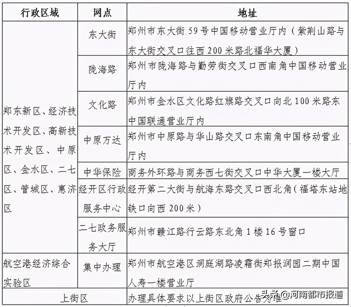
【郑州各行政区新办“绿城通”老年卡网点公布】
新办老年卡沿用“绿城通”2015年5月11日起施行的客服中心实时化办理的方式。
郑东新区、经开区、高新区、中原区、金水区、二七区、管城回族区、惠济区符合条件的老年人,可持有效证件到“绿城通”各客服中心办理。
航空港区、上街区采取集中办理形式,航空港区各办事处或社区收集办理资料,拟定于2021年5月12日至5月13日采取集中办理的形式办理。上街区办理具体要求以上街区政府公告为准。
具有郑州市区内户籍或者持有效期内的郑州市居住证,且年满60周岁的老年人可进行办理。
郑州市区内户籍居民新办老年卡所需材料有户口本原件、身份证原件、1寸近期免冠彩照1张,年度乘客意外伤害保险费10元;有效期内郑州市居住证居民新办老年卡所需材料为有限期内居住证原件、身份证原件、1寸近期免冠彩照1张,年度乘客意外伤害保险费10元。
地点如下:

特别提醒:
年度乘客意外伤害保险费10元,保期从2021年5月1日零点生效,至2022年4月30日24点截止;若身份证原件丢失,可持户籍所在地派出所开具的户籍证明代替身份证原件;若4月份未参加年审,5月1日起老年卡免费乘车次数将不能使用;业务咨询电话:0371-9616633,技术支持电话:0371-89999010。
(河南商报编辑 施尚景 吕瑞天)