胸痛是指胸前区的不适感,在临床上很常见。因其症状表现多样,病因繁杂,胸痛的鉴别诊断对临床医生来说,往往具有很大的挑战性。锦州医科大学附属第一医院陶贵周教授详细介绍了急性胸痛的临床诊疗思路。
医脉通整理报道,未经授权请勿转载。
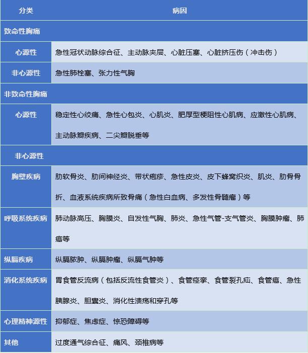
胸痛的病因涵盖多个系统,有多种分类方法,其中从急诊处理和临床实用角度的分类方法更被大家所接受。
表1 胸痛的分类和常见病因

胸痛危险分层判定思路
按照病情轻重以及预后,主要分为以下四种层级:
➤ 致命性胸痛:急性冠脉综合征(ACS)、急性肺栓塞、急性主动脉夹层、张力性气胸及心脏亚塞;
➤ 较重的器质性病变:急性心包炎、肥厚性梗阻型心肌病、肺炎、胸膜炎、肺癌、纵膈肿瘤、肺动脉高压、食道裂孔疝、食道癌、胆石症、急性胆囊炎;
➤ 相对较轻的器质性病变:肋骨软骨炎、肋间神经炎、带状疱疹、颈胸综合征、风湿痛、痛风;
➤ 精神心理疾病:自主神经功能紊乱、抑郁症、焦虑症。
致命性胸痛的鉴别诊断
致命性胸痛一般变化快、起病急,且致死致残率高,早期识别治疗有助于显著改善死亡率、改善远期预后。及时准确诊断及鉴别诊断是急诊处理的难点和重点(图1)。

图1 胸痛的鉴别思路
1. 急性冠脉综合征(ACS) (1)定义
ACS是一组由急性心肌缺血引起的临床综合征,主要包括不稳定型心绞痛(UA)、非ST段抬高型心肌梗死(NSTEMI)以及ST段抬高型心肌梗死(STEMI)(图2)。

(2)危险因素
包括年龄、性别、血脂异常、高血压、吸烟、糖尿病及糖耐量异常、肥胖、家族史等。
(3)临床表现
➤ 发作性胸部闷痛;
➤ 压迫感、紧缩感或憋闷感;
➤ 向上肢、后背部或颈部放散;
➤ 劳累及情绪激动后诱发;
➤ 持续数分钟至数十分钟,休息或服用硝酸甘油后可不同程度的缓解,应高度怀疑ACS;
➤ 如持续时间超过20min未缓解,需考虑心肌梗死的可能性。
(4)体征
➤ 无特异性;
➤ 面色苍白、皮肤湿冷;
➤ 一过性第三心音、一过性第四心音、二尖瓣反流引起的一过性收缩期杂音,严重者可闻及第一心音减弱、奔马律,室间隔穿孔可闻及收缩期杂音伴有震颤。急性心肌梗死(AMI)伴左心衰时,有相应体征;
➤ 早期出现一过性血压增高,病程中都有血压下降,严重者可有低血压休克。
2. 肺栓塞 (1)定义
肺栓塞是以各种栓子阻塞肺动脉或其分支为其发病原因的一组疾病或临床综合征的总称。其中肺血栓栓塞症(PTE)为肺栓塞最常见的类型,是来自静脉系统或右心的血栓阻塞肺动脉或其分支所导致的以肺循环和呼吸功能障碍为主要临床和病理生理特征的疾病。
(2)危险因素
Virchow三要素(PTE危险因素):包括任何可以导致静脉血栓瘀滞、静脉系统内皮损伤和血液高凝状态的因素。
(3)急性肺栓塞的临床危险分层(图3)
➤ 高危:大面积血栓,临床表现为休克、低血压;
➤ 中危:次大面积血栓,临床表现为右心功能不全、心肌损伤;
➤ 低危:单发小栓子,血液动力学稳定,常无症状。

图3 急性肺栓塞的临床危险分层
(4)临床表现
PTE 症状多样,可以从无症状到血流动力学不稳定,甚或发生猝死。常见症状有:
➤ 无明显诱因的活动后呼吸困难或气促;
➤ 胸痛,分为胸膜炎性疼痛和心绞痛样疼痛;
➤ 咯血,一般为小量咯血;
➤ 晕厥,可为PTE唯一或首发症状;
➤ 烦躁不安、惊恐甚至濒死感。
临床上20%患者可出现呼吸困难、胸痛、咯血“三联征”。
(5)体征
➤ 呼吸系统:呼吸急促、发绀,有时可闻及哮鸣音和(或)细湿啰音;
➤ 循环系统:常见窦性心动过速,可合并期前收缩,室上性心动过速、心房扑动、心房纤颤等;右心衰竭体征;严重者可出现低血压、休克;
➤ 其他:可伴有发热,多为低热,少数患者超过38℃;
➤ 四肢:部分患者伴有DVT体征,患肢肿胀、周径增粗(双侧相差>1cm)、疼痛或压痛、皮肤色素沉着、行走后肿胀加重。
3. 主动脉夹层 (1)定义
主动脉夹层是指主动脉腔内的血液从主动脉内膜撕裂口进入主动脉中膜,并沿主动脉长轴方向扩展,造成主动脉真假两腔分离的一种病理改变,因通常呈继发瘤样改变,故将其称为主动脉夹层动脉瘤(图4)。

图4 主动脉夹层的病理改变
(2)危险因素
➤ 主要危险因素:高血压、动脉粥样硬化、年龄;
➤ 次要危险因素:医源性损伤,如安置主动脉内球囊泵,主动脉内造影剂注射误伤内膜等。
(3)分期
起病两周内为急性期,两周至两个月为亚急性期,超过两个月者为慢性期。
(4)临床表现
➤ 疼痛是主动脉夹层最主要和常见的表现。约90%的患者突发前胸或后背持续性、撕裂样或刀割样剧痛,疼痛一开始就达到高峰,可以放射到肩背部,可沿肩胛区向胸腹部及下肢放射,疼痛部位与病变位置有关(图5)。
➤ 夹层累及相关动脉(颈动脉、无名动脉、腹主动脉、髂动脉、肾动脉、肠系膜上动脉、肝动脉)引起相关脏器缺血或坏死,可表现出相关症状(头晕、晕厥、缺血性脑卒中、咯血、呕血等)。

图5 主动脉夹层的影像学表现
(5)体征
➤ 血压和脉搏改变:除非出现夹层外膜破裂、心梗或休克,一般血压都会升高。两上臂血压明显差别(>20mmHg)。颈、肱或股动脉一侧脉搏减弱或消失。肢体发凉、紫绀等;
➤ 并发症:约半数I型和II型可出现主动脉关闭不全(夹层使瓣环扩张、撕脱、瓣叶下移或撕脱)、心力衰竭、心肌梗死(少数近端夹层的内膜破裂下垂无遮盖冠状窦口,多见下壁心梗)、心脏压塞引起的相关体征。
➤ 主动脉夹层并发急性心肌梗死:
脏器或肢体缺血:夹层累及相关动脉及脏器,出现相关缺血体征。劲动脉、无名动脉造成患者缺血性脑卒中,压迫颈交感神经常出现Horner综合征,还可累及脊髓前动脉(L2)出现截瘫、大小便*禁失**;累及腹主动脉或髂动脉可表现为急性下肢缺血;累及肾动脉、肠系膜上动脉、肝动脉相应出现缺血或坏死体征。
夹层动脉瘤破裂:会引起胸腔积液,也可破入食管、气管内或腹腔,出现休克以及腹腔积液等体征。
(6)鉴别诊断
主动脉夹层应与主动脉壁内血肿(IMH)和主动脉溃疡(PAU)相鉴别。
①IMH
➤ 发病机制:主动脉滋养血管、中膜营养血管自发破裂,破裂的动脉粥样斑块导致溃疡发生,使血液渗出中膜层(图6)。
➤ 病理学特点:血肿位于中膜与外膜之间,无内膜破裂,无血流交通。
➤ 病因:目前不明确,可能与高血压或主动脉粥样硬化有关。

图6 主动脉壁内血肿发病机制
②PAU
➤ 发病机制:粥样斑块溃疡穿透内膜或内膜力板,破入中膜(图7)。
➤ 病因:与高血压、粥样硬化有关。

图7 主动脉溃疡发病机制
4. 主要辅助检查
临床中,急性胸痛的主要辅助检查包括生化检查(肌钙蛋白、D-二聚体、血气分析)、心电图、超声心动图、胸片、CT血管造影、造影等,应根据考虑诊断的疾病来选择相应的检查方式(图8)。

图8 主要辅助检查
致命性胸痛的处理
1. ACS
(1)院前急救
重点是缩短患者就诊时间,早期识别高危患者,建立胸痛中心。
(2)住院治疗
➤ 监护和一般治疗;
➤ 止痛和抗缺血治疗:*啡吗**、硝酸酯、β受体阻滞剂等;
➤ 抗凝、抗血小板治疗;
➤ 再灌注治疗:溶栓、介入治疗、冠脉搭桥术;
➤ 处理并发症:心律失常、低血压、休克、心衰、机械并发症等;
➤ 康复和出院后治疗。
2. 肺栓塞
➤ 重症监护和急救措施;
➤ 基本治疗:抗凝;
➤ 溶栓治疗;
➤ 其他治疗:肺动脉导管碎解和抽吸血栓、肺动脉血栓摘除术、放置腔静脉滤器、CTEPH(肺动脉血栓内膜剥脱术)。
3. 主动脉夹层 (1)一般治疗
➤ 监测血流动力学指标;
➤ 绝对卧床休息,强效镇静与镇痛。
(2)治疗决策
➤ 急性期患者无论是否采取介入或手术治疗均应首先给予强化的内科药物治疗;
➤ 升主动脉夹层特别是波及主动脉瓣或心包内有渗液者宜急诊外科手术;
➤ 降主动脉夹层局部血管直径>5cm或有血管并发症者应争取介入治疗置入支架。
资料来源:陶贵周. 急性胸痛的临床思维路径. 长城会2019.