在《三极管设计逻辑取反电路(一)》的文档中,基于三极管的特性,将逻辑取反电路的参数进行了详细的计算,并给出了电阻取值的理由,但选型中没有对非常重要的一个器件——三极管进行分析。下面一起看看对于“逻辑取反”电路和常见的开关电源里面的“开关电路”使用的三极管在选型方面有哪些需要注意的地方。
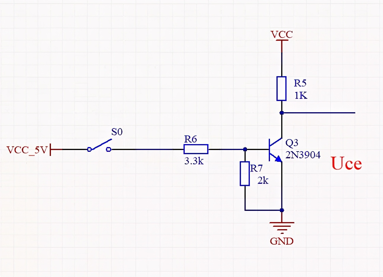
逻辑取反电路

在逻辑取反电路中,控制信号幅值为5V,低压小信号,如果此时电源VCC电压的幅值较大,是高压信号。此时的电阻R5为阻性负载,Uce的波形如下:

当开关S0闭合时,三级管Q3饱和导通,根据电路理论:Uce+Ur=VCC,由于此时Q3的导通,压降几乎为0,则此时Uce=0;
当开关S0断开时,三级管Q3截止,根据电路理论:Uce+Ur=VCC,由于此时Q3未导通,电路中没有电流,则Ur=0V,此时的Uce=VCC。
因此Uce的波形如上图2波形所示。在幅值上Uce比5V大,在相位上和控制信号相反。电路既能实现逻辑取反,也能实现电平转换,同时还是小信号控制大信号理念的体现。
在《三极管设计逻辑取反电路(一)》中针对三级管开通和关断的时间,进行了电阻的调整,但是未对三极管集电极承受的电压进行计算。从Uce的波形上可以看出,如果三极管要能正常的开通和关断,在集电极承受的电压最小为0V,最大为VCC。
考虑到安全裕量,开关管的耐压值Uce=(1.2~1.5)xVCC
举例:根据数据手册,三极管的VCE最大为40V。如果将该型号的三极管用在电路中,VCC的电压不能超过40/1.5=28V,即在VCC电压为30V以下的电路都是比较安全的。

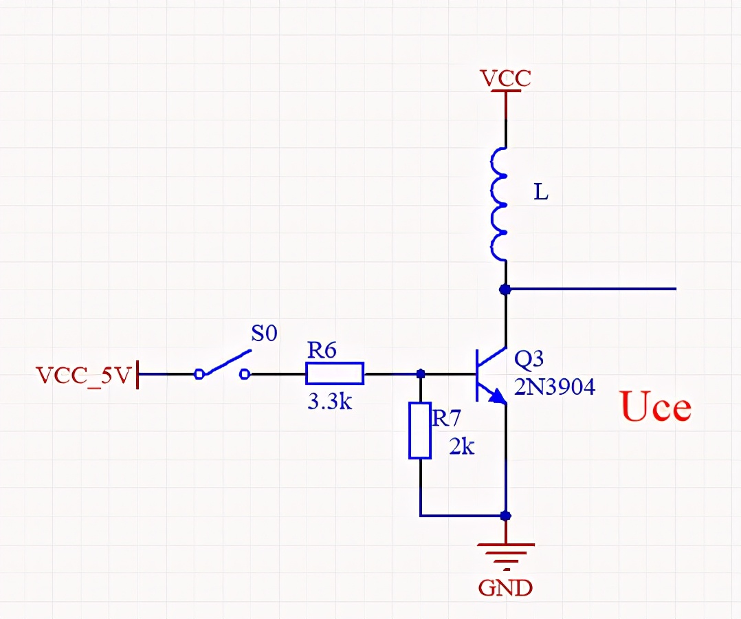
开关电源的开关电路
在逻辑取反电路中,集电极和VCC之间接的R5为阻性负载,如果将阻性负载改为感性负载——电感(变压器)。这种电路在隔离式开关电源的拓扑中会经常看到,如下图的反激式拓扑所示。

为了方便分析,将隔离式开关电源的中的开关电路部分进行单独分析,如下图5所示。

如果测试Uce之间的波形,在示波器上经常会看到下面的波形,即在方波上还有一个振荡的波形。

如果用示波器测量Uce波形幅值,会发现振荡波形的中心电压为VCC,而波形的最大值远大于VCC,几乎是VCC的2倍。
下面分析一下上述波形的形成的原因。
当开关S0闭合时,此时三极管饱和导通,Uce的电压基本上为0,不需要做深入的分析。从示波器的波形也可以看出,Uce为低电平时,波形非常干净。
当开关S0断开时,此时三极管截止,由于在电路开通阶段,电感中有电流流过,电感储存了一部分能量, 现在开关S0突然关断即三极管也关断。由电感的特性可知,此时电感必然会感应出一个电动势来阻碍电流的减小,产生的感应电动势方向为图示中红色的方向,即下正下负。

此时有VCC+UL=Uce,即在三极管截止关断的一瞬间,Uce的电压从VCC瞬间突变到的非常高,如下图8中的M点。

M点的出现是因为三极管的关断,能量和电流一样不能突变,电感中储存的能量会因为没有释放通路,产生尖峰电压即dv/dt比较大。同时,由于生产工艺的原因,在绕制的电感线圈之间存在分布电容,这部分能量会对分布电容充电,对电容充电的过程,Uce会慢慢下降,电容充满以后反过来对电感充电,该过程会一直持续几个周期。
考虑到电感自身电阻以及线路的铜耗,电压会不断降低,振荡的过程为阻尼振荡,也称为振铃现象。当电感中的电流为0以后,能量释放完毕,此时的Uce被电源钳位在VCC电压。

一般在电路中只要出现振荡,那必不可少的两个元器件L,C。根据电感自身的特性,将电感线圈绕组间的分布电容等效为一个电容,且它和电感L进行并联。等效电路如下图10所示。

- 在三级管关断时,此时电感的感生电势电压方向为下正上负,对电容充电,电容下正上负。
- 电容充满以后,又对电感放电,此时电容的电压方向还是下正上负,电感为了阻碍电容的充电,感生电势的电压下正上负。
- 电容的电放完以后,电感为了维持被充电的状态,产生感生电势的方向变为上正下负,继续对电容反向充电。
- 电容充满以后,又对电感放电,此时电容的电压方向还是上正下负,电感为了阻碍电容的充电,感生电势的电压上正下负
上面充电、放电的循环往复,加上电路的线阻,就形成了上述振铃的现象。

分析完上面波形产生的原理,显然三极管集电极的耐压和逻辑取反电路的耐压值选取原则不一样。
考虑到三极管的安全性和裕量,耐压值至少为2倍的VCC,即Uce=(2~2.5)xVCC
如果选择开关管耐压值越高,饱和压降会越大。饱和压降越大,三极管在开通的时候虽然能够承受更高的电压,但由P=U*I可知,此时三极管的功耗增加,三极管会发热严重!
因此,在开关电源的开关管(BJT、MOS)选型中,并不是耐压值越大越好,需要综合考虑。
通过利用三极管设计“逻辑取反电路”和“开关电路”可以发现,在实际电路中,对某一个器件的选择,并不是只要参数满足它就可以使用,往往要结合多方面进行折中考虑。

该内容是小编转载自 大话硬件,仅供学习交流使用,如有侵权,请联系删除。如果你还想了解更多关于电子元器件的相关知识及电子元器件行业实时市场信息,敬请关注微信公众号 【上海衡丽贸易有限公司】