(1)
不知什么时候关注的微信公众号,给我推了一则新闻。
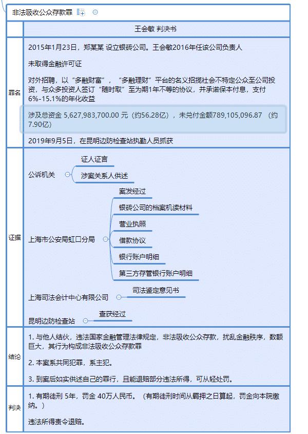
多融财富WQ,王会敏判决书,非法吸收公众存款罪,有期徒刑5年,罚金四十万人民币。
我不太清楚事情始末,于是好奇的阅读了一番,并了解了一下。
(2)




(3)
根据判决书中的内容分析,还原事件脉络。故事应该是说一个P2P公司是如何成立、运营,诱导公众进行理财,从而吸收公众存款,以达到谋利的目的。而且,所有参与其中的人,都知道其中有风险,却都是在铤而走险。最后高楼崩塌,无人幸免。
本案中的王会敏知道有风险,所以采用了假离职、失联、逃亡来脱离刑罚。终逃不脱。但一个涉及7.8亿的案子,从缉拿到判决,已经过去了一两年,而总刑期五年。
认真的读完这份判决书,我唯一的感受是,作为一个中国公民,并且接受过高等教育的我,是个法盲。
我畏惧法律,一直以来觉得法律是神圣且权威的东西。可随着新闻看多了,有种感觉,畏惧法律的人都是那些无权无势无钱无知之人。法律限制他们也保护他们。
而有这样一部分人他们 制定法律、维持法律的运行,还有这样一部分人他们玩弄法律。
网上有个段子,每一种赚钱的方法,都清清楚楚的写在了法律里,尤其是经济法、刑法。
对于近几年层出不穷的P2P跑路的金融案件,在判决所使用的法律其实还是古老的经济法,其他真正适用的法律并没有出台。新的法律的出台是迫在眉睫,可是要站在哪一个立场上来制定呢?
谁都是无辜者,谁都不无辜。
(4)
附:我看到那则新闻原文。

(5)
读有所出,市井小民,做个笔记罢了。