1
CFDA整体公布“国家药品编码本位码”
CFDA日前发布《总局关于公布国家药品编码本位码数据的公告(2017年第1号)》,宣布整体公布国家已批准上市药品的“国家药品编码本位码”信息,以“方便企业推进药品追溯体系建设”。当日,包括163820个国产药品和3754个进口药品的本位码随即被全部公开。
按照公告的表述,2009年起,国家对批准上市的药品编制本位码,用于唯一标识按照药品注册管理办法批准上市的与特定生产企业、药品名称、剂型、制剂规格等信息对应的药品。
作为国家药品编码的一部分,本位码与监管码、分类码共同构成国家药品编码体系,以数字或数字与字母组合形式表现,都具有追溯功能。此次公告中涉及的本位码编码由14位阿拉伯数字组成,根据应用需要,可以采用一维码、二维码或电子标签等多种方式标识,可以应用于追溯码的编制。
2
2016年执业药师注册率52.7%
国家食品药品监督管理总局执业药师资格认证中心日前发布了2016年全国执业药师注册年终专稿:截至2016年12月31日,全国执业药师注册人数为342109人,全年增加84476人,执业药师注册率52.7%。
2016年,执业药师人才需求缺口得到有效改善,全国24个省每万人口超过2名执业药师保障药品安全、指导合理用药。其中,每万人口执业药师数前十位的省份为辽宁、天津、吉林、浙江、广东、海南、北京、重庆、陕西、河北。
注册于社会药店、医疗机构、药品生产企业、药品批发企业的执业药师人数均呈增长趋势:注册于社会药店的执业药师298016人,占注册总数的87.1%,全年增加79519人;注册于医疗机构的执业药师5313人,较2015年底增长了2509人;注册于药品批发企业的执业药师35434人,全国共有13326家药品批发企业注册了执业药师,配备比达到2.7;注册于药品生产企业的执业药师3346人,较2015年底增长了364人,执业药师注册人员逐步增加。
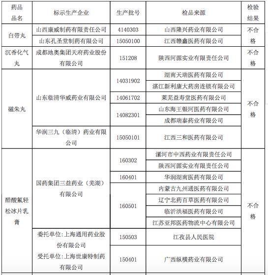
3
总局通报16批次药品不合格
国家食品药品监督管理总局日前发布《总局关于16批次药品不合格的通告》,包括山西康威制药有限责任公司等11家药品生产企业生产的白带丸等16批次药品不合格。
对不合格药品,山西、辽宁等省(区、市)食品药品监督管理局已采取查封扣押等控制措施,要求企业暂停销售使用、召回产品。国家食品药品监督管理总局要求生产企业所在地的省(区、市)食品药品监督管理局对上述企业依据《中华人民共和国药品管理法》等规定立案调查,依法处理;并责令生产企业彻查原因,彻底整改;相关情况及时向社会公开。

4
中药二级保护品种又添5个
国家食品药品监督管理总局日前发布《总局中药保护品种公告(第8号)》(2017年第8号),批准5个首家中药二级保护品种,以及1个同品种中药二级保护品种。
根据《中药品种保护条例》的规定,总局批准内蒙古康恩贝药业有限公司圣龙分公司麝香通心滴丸、吉林龙鑫药业有限公司丹黄祛瘀胶囊、浙江永宁药业股份有限公司注射用红花黄色素、西安碑林药业股份有限公司和血明目片、重庆希尔安药业有限公司健脾止泻宁颗粒、山西德元堂药业有限公司注射用红花黄色素共5个中药品种列为首家中药二级保护品种,保护期限自公告日起7年;浙江康德药业集团股份有限公司红花逍遥片列为同品种中药二级保护品种,保护期限2016年12月27日至2023年1月18日。
长按上图3秒钟,识别二维码关注
喜欢的话就点赞吧!↙