运放分为电流型运放与电压型运放,很多人常常会把电流型运放当电压型运放来用。电流型运放主要应用于高阻抗的微弱电流信号放大。
微弱电流信号放大,通常指的是电流信号在微安或者纳安级的微弱电流信号放大。例如常见的如光敏二极管或者雪崩光敏二极管等的感应电流信号等。
通常光敏二极管的阻抗都是10的六次方以上,阻抗非常大。如此小的微弱电流和高阻抗,通常采用电流型运放而不用电压型运放。如光纤通信等模块里的光敏放大电路就是电流型运放。
电压反馈型运放内部是传统意义上的电压放大器,而电流反馈型运放内部是一个电流镜,将输入端的电流映射到一个具有高输入阻抗的放大器达到高增益。电流反馈型运放通常带宽比较宽。
电流型运放对微弱电流信号放大的时候还需要特别注意电路板的漏电流泄漏问题。
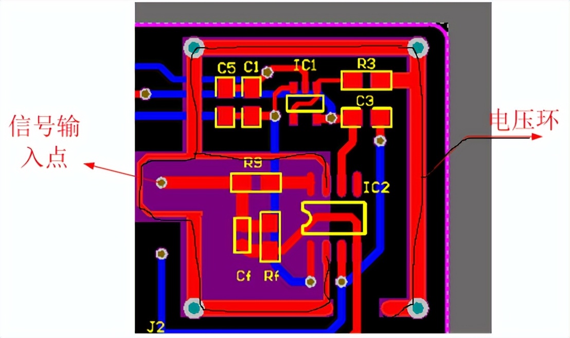
如下是一个电流型运放电路的实际使用及注意事项:

上图是一个光敏管JG接收微弱的光信号,把光信号转换成电信号。再通过电流运放LMP7721进行电流转电压放大,反馈电阻高达50M欧。通常这么大的反馈电阻,采用电压运放是行不通的。输出电压为:V=I*Rf 。
该电路为了避免电路板PCB的泄漏电流,巧妙的设计了一个电压环电路,其中GUARD就是一个环绕整个PCB信号输入和放大电路的一个基准环,保证在环内包裹的电路处于一个等电势场当中,这样就不会产生泄漏电荷,同时提高电路的抗干扰性能。具体PCB布局如下:
