

















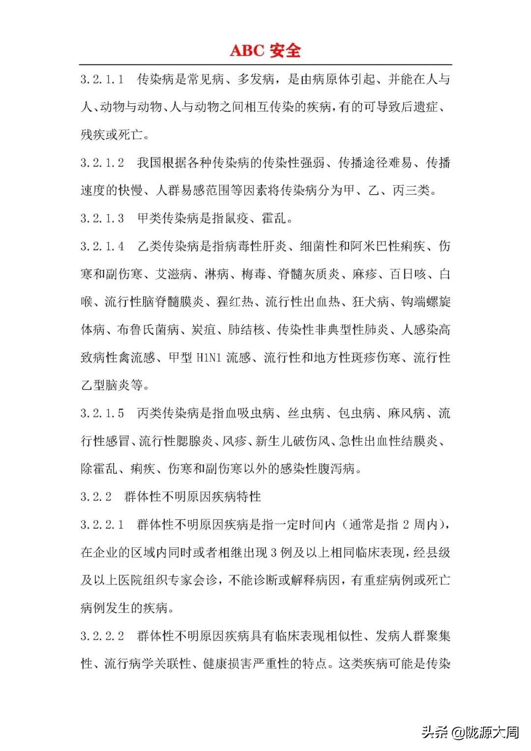
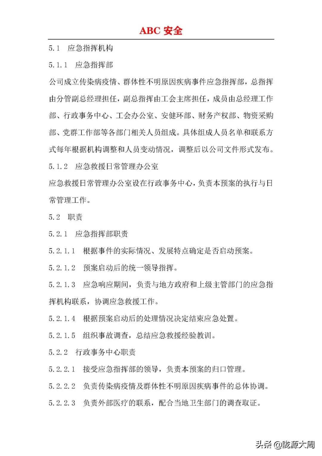
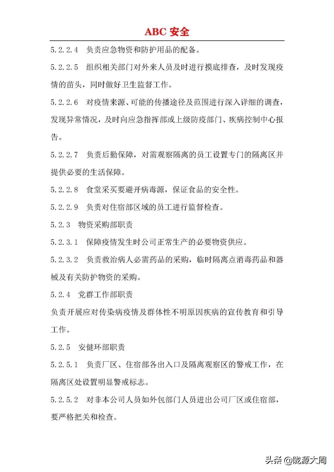
个人防护重点区域及建议
一、办公场所哪些是高危地带(戴口罩)
新型冠状病毒,主要通过空气中的飞沫进行传播。
空气不流通,
人员密度较大,
人员来往较频密的地方,
都是高危地区。
按危险程度:
1.电梯间
2.饭堂/餐厅
3.办公室
然而,小爝发现办公室却是最多人戴口罩,
到了饭点,大家脱了口罩一起挤电梯聚餐去了。
……
最高危:电梯间
电梯间是空气极其不流通的地方,
不要迷信那些“此处已消毒”的纸条。
只有一定浓度的酒精可以溶解冠状病毒外膜,
然而酒精是极其容易挥发的
除非每小时都安排专人对电梯间进行酒精消毒
否则,贴个已消毒的纸条纯粹自欺欺人
而且电梯间的危险是无形的
刚刚有人咳嗽或打了喷嚏后离开
你以为走进了空无一人的电梯间
实则充满了飞沫
包括你按电梯按钮的手指也沾满了飞沫。
建议:
1.搭乘电梯一定要戴口罩。
2.有条件的单位一定要频繁为电梯间消毒。
特别是按钮区。
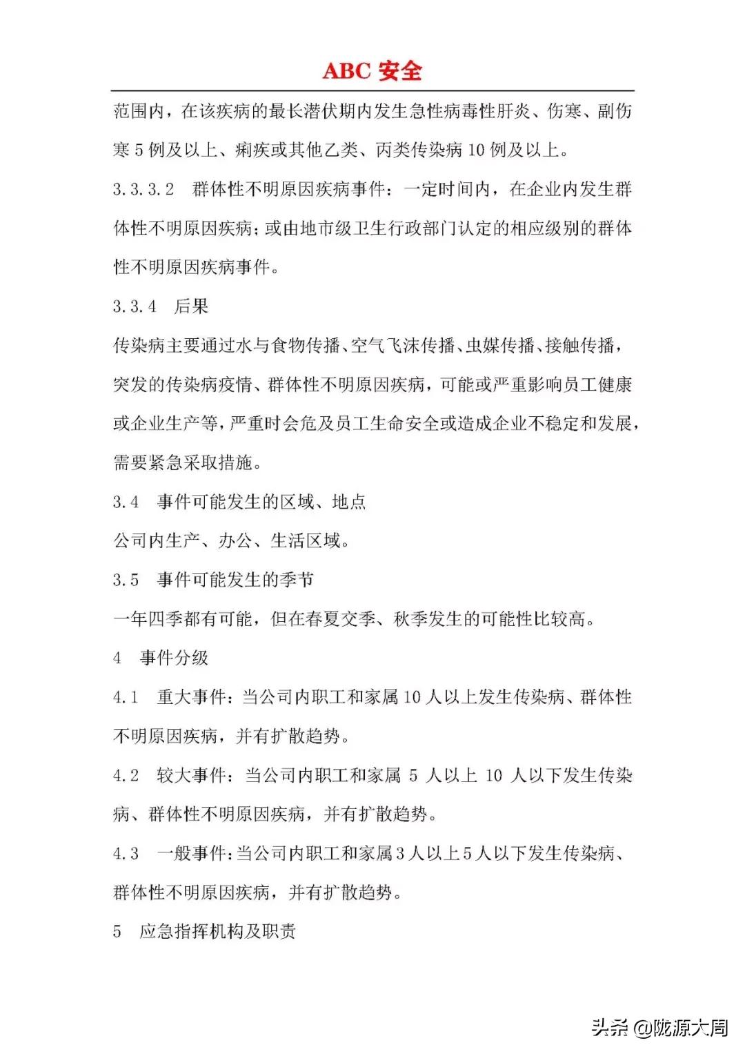
次高危:饭堂/餐厅
挤满人排队打饭或就餐的区域,
是人流量最大,密度也最高的区域。
开玩笑说你要戴着口罩吃饭吗?是科盲。
建议:
1.坐下吃饭的最后一刻才脱口罩。
2避免面对面就餐,避免就餐说话。
3.避免扎堆就餐。
高危三:办公室
有人的地方,就有传染的风险。
建议:
1.佩戴口罩,谈话保持适度距离
2.随时保持良好通风
3.对门把手,键盘鼠标,文具,桌面进行必要酒精消毒
二、勤洗手 勤洗手 勤洗手(重要三遍)
1.到单位,第一时间洗手
2.吃东西前,先洗手
3.到过电梯间,饭堂高危区的,回来洗手
4.外出回来,马上洗手
5.要接触自己面部,特别是鼻孔与眼睛前,先洗手
三、科学的酒精消毒
像香水那样洒在自己身上是没有意义的。
关键是对我们手部会接触到的部位与物件进行消毒。
如手机,门把手,电梯按钮,鼠标键盘,自行车把手,工作证,文具,椅子等,各位看自己实际情况,进行甄别与重点消毒。
酒精要喷洒覆盖物件,自然晾干即可,不用擦拭。
重点提醒上述三点
请各位结合其他权威科普宣传,做好防护。